市人力资源和社会保障局
进入老年模式
退出老年模式
政府信息公开
政府信息公开指南
政府信息主动公开事项目录
政府信息公开制度
法定主动公开内容
机构领导
机构职能
内设机构
二级机构
法规文件
规划计划
财政信息
人事信息
政府信息公开年报
2025年
2024年
2023年
2022年
2021年
2020年
2019年
依申请公开
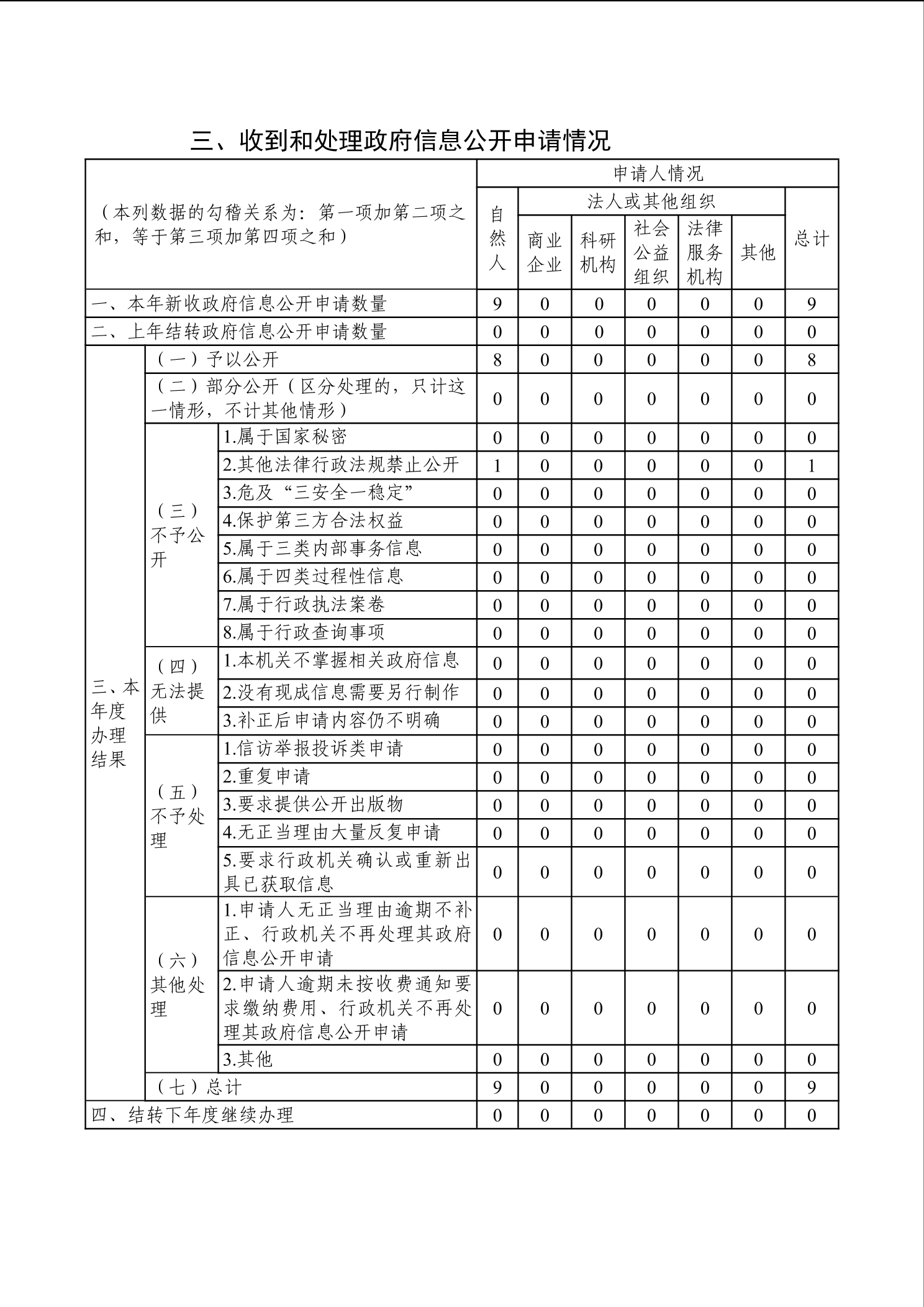
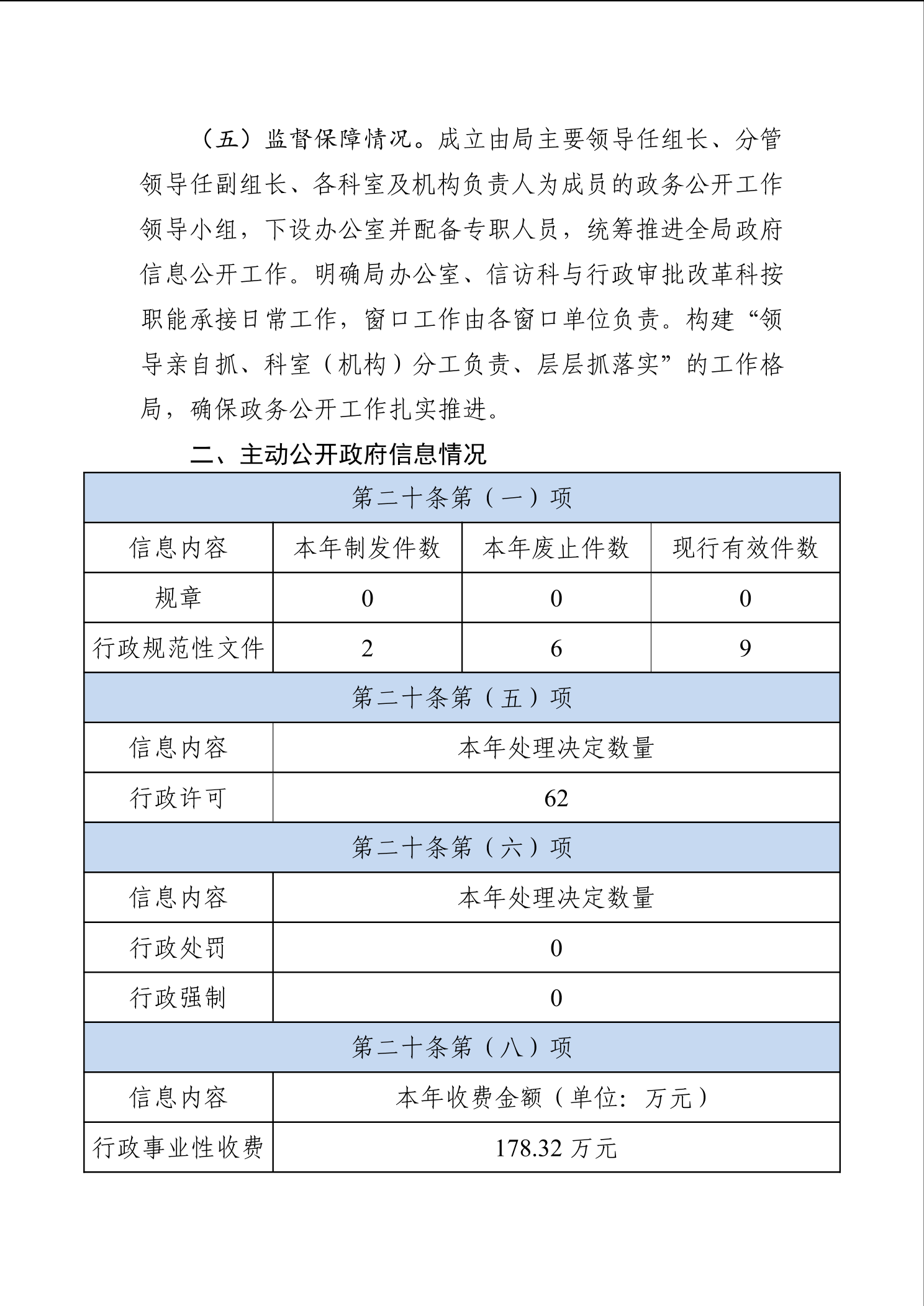
益阳市人力资源和社会保障局 2025年政府信息公开工作年度报告
发布时间:2026-01-14 09:42
浏览次数:
字体:[
大
中
小
]