长者关爱模式
返回标准模式
首 页
信息公开
政务公开
概况信息
机构职能
领导信息
直属单位信息
办事服务
内设机构
工作动态
时政要闻
市局动态
区县动态
公告通知
政策法规
法律法规规章
科技政策
政策解读
业务工作
清廉机关
机关党建
党风廉政
绩效考核
意识形态
政民互动
局长信箱
网上调查
咨询投诉
结果反馈
当前位置:
首页
>
信息公开
>
财政信息
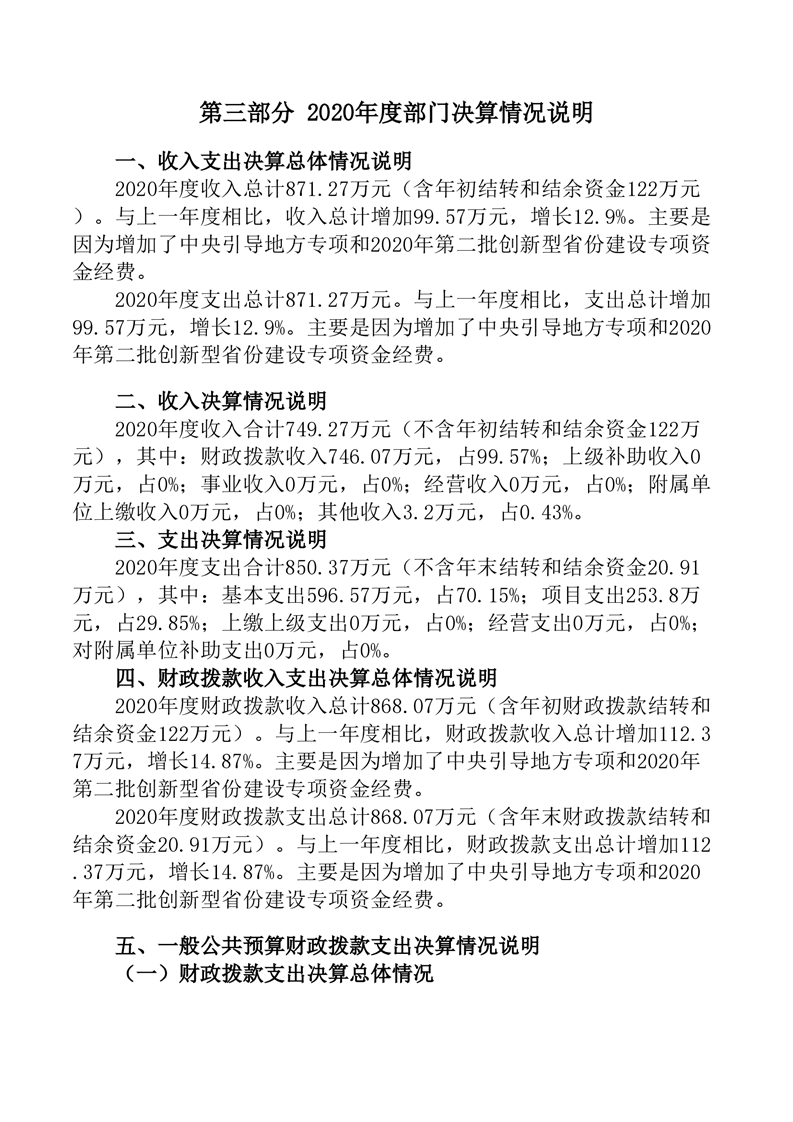
2020年度益阳市科学技术局(本级)部门决算
点击数:
时间:2021-09-27
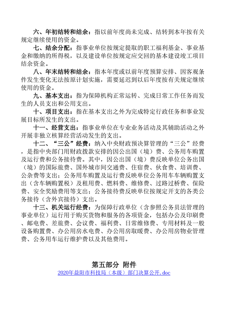
2020年益阳市科技局(本级)部门决算公开.doc
来源:市科技局 作者: