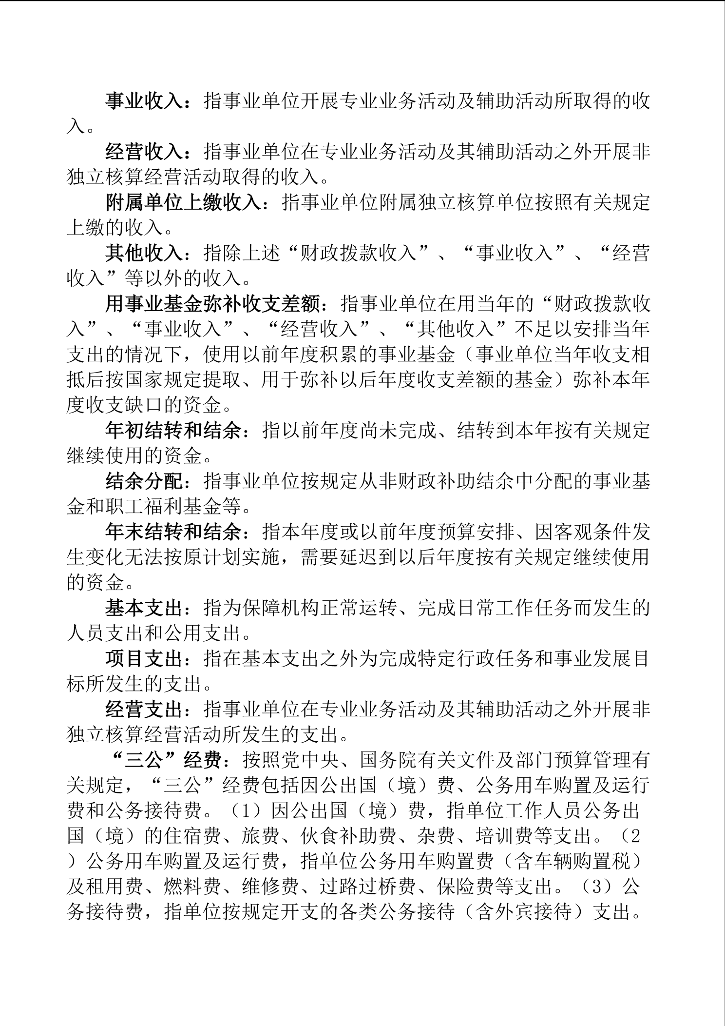
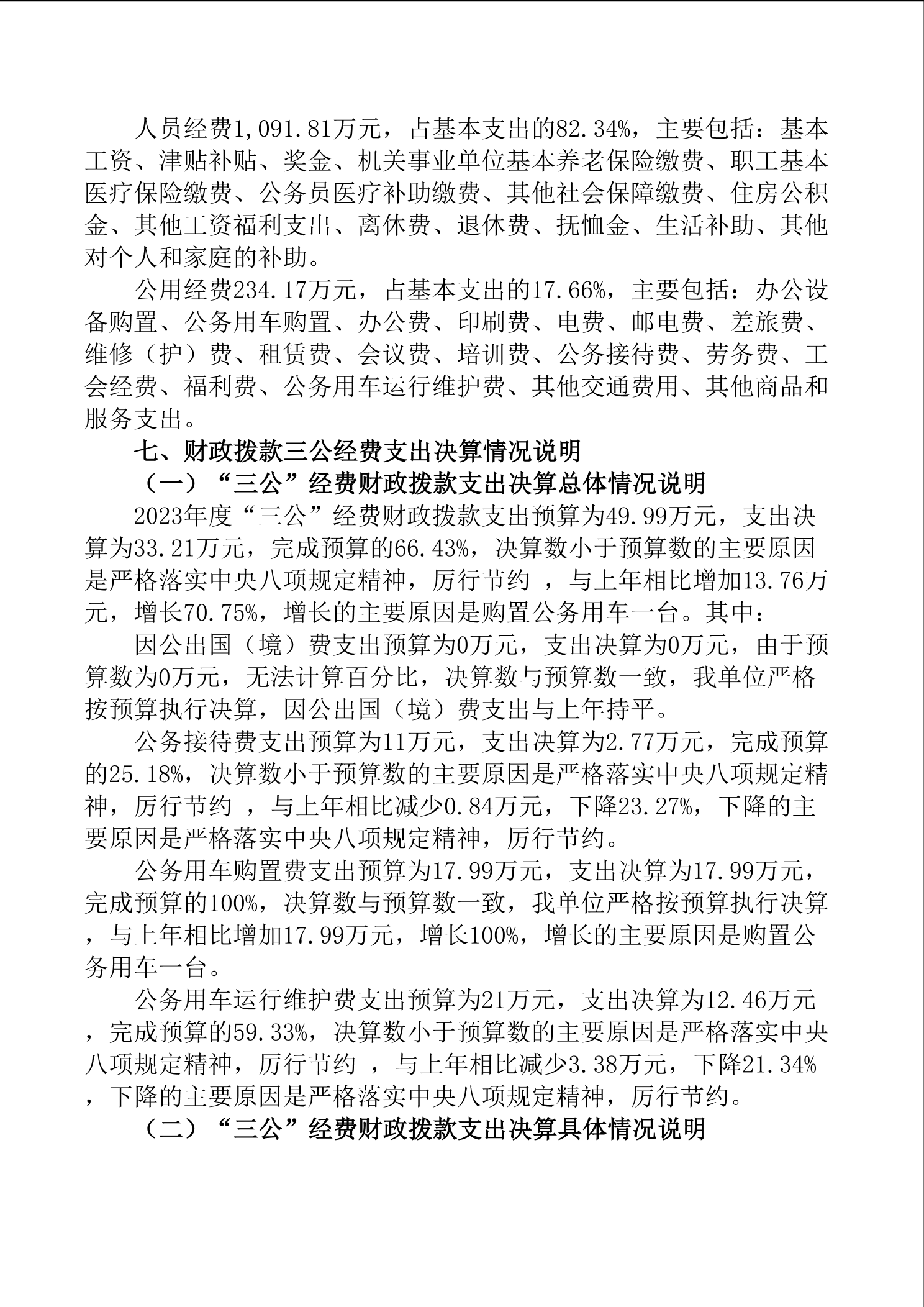
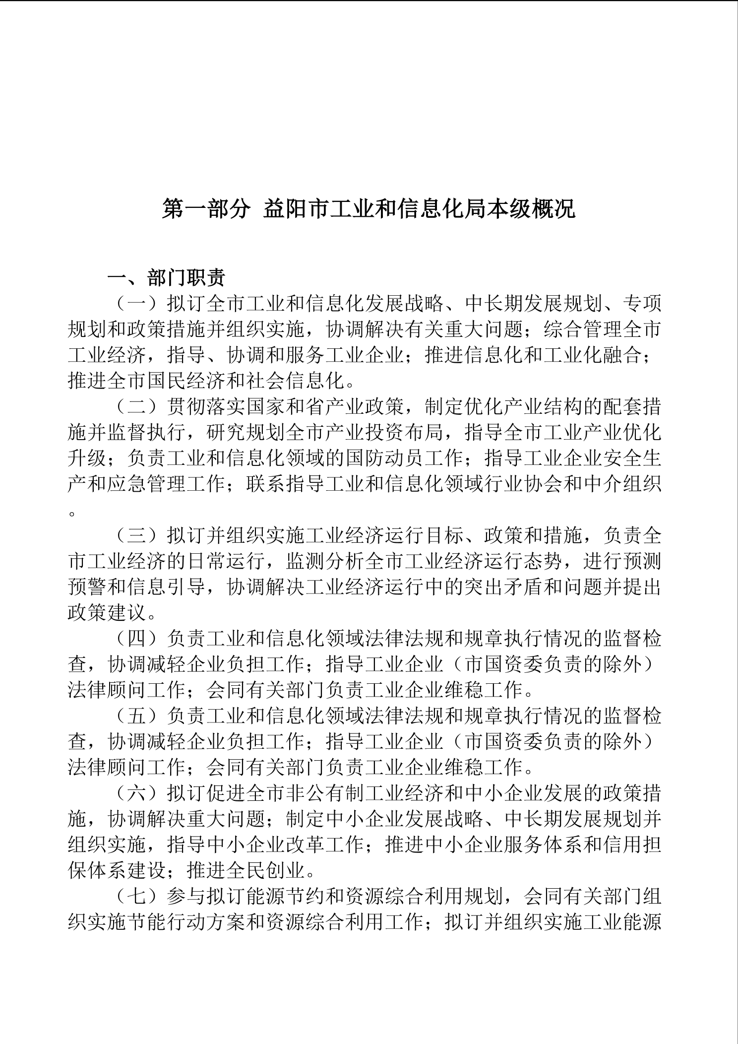
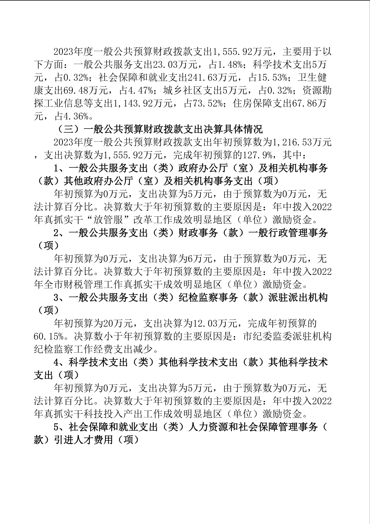
您所在位置:
首页
返回
益阳市工业和信息化局本级2023年决算公开说明
2024-09-27 11:09
来源: 益阳市工业和信息化局
2023年度益阳市工业和信息化局整体支出绩效自评报告.docx
2023年度先进制造业高质量发展专项资金部门评价报告.doc