民政部办公厅 财政部办公厅关于做好2022年居家和社区基本养老服务提升行动项目组织实施工作的通知
民政部办公厅 财政部办公厅关于做好2022年居家和社区基本养老服务提升行动项目组织实施工作的通知
民办函〔2022〕60号
各省、自治区、直辖市民政厅(局)、财政厅(局),新疆生产建设兵团民政局、财政局:
近期,民政部办公厅、财政部办公厅联合印发《关于开展2022年居家和社区基本养老服务提升行动项目申报工作的通知》(民办函〔2022〕29号,以下简称《通知》),经申报推荐、遴选评审等程序,民政部、财政部共同确定北京市西城区等42个地区(见附件1)实施2022年居家和社区基本养老服务提升行动项目,并按程序下达项目资金。为组织实施好项目,现就有关事项通知如下:
一、工作目标
通过中央专项彩票公益金支持,面向经济困难的失能、部分失能老年人建设10万张家庭养老床位、提供20万人次居家养老上门服务。发挥项目示范带动作用,引导更多专业优质资源投入居家社区基本养老服务,鼓励在设施建设、机构培育、人才培养、服务创新等方面积极探索,形成可复制可推广的居家社区养老服务有效模式,建立健全居家社区养老服务高质量发展制度机制。
二、重点任务
项目资金按规定用于项目地区为60周岁及以上经济困难的失能、部分失能老年人建设家庭养老床位、提供居家养老上门服务。
(一)建设家庭养老床位。在对老年人进行综合能力评估基础上,综合考虑其身体健康状况、居家环境条件等因素,对适宜设置家庭养老床位的老年人,以满足其安全便利生活条件、及时响应紧急异常情况为基本要求,对其居家环境关键区域或部位进行适老化、智能化改造,安装网络连接、紧急呼叫、活动监测等智能化设备,并视情配备助行、助餐、助穿、如厕、助浴、感知类老年用品。
(二)提供居家养老上门服务。根据老年人综合能力评估情况,为有相关需求但未建立家庭养老床位的老年人提供居家养老上门服务,服务内容包括但不限于出行、清洁、起居、卧床、饮食等生活照护以及基础照护、健康管理、康复辅助、心理支持、委托代办等服务。项目提供居家养老上门服务的1人次是指项目执行时间内须为同一位服务对象累计提供30次以上居家养老上门服务。
三、强化项目实施
(一)制定实施方案。各省级民政、财政部门要加强工作衔接配合,指导项目地区根据项目基本要求制定实施方案,明确支持内容、时间步骤、实施举措、绩效管理、支持保障等具体工作安排。项目地区实施方案应于2022年10月12日前报民政部、财政部。
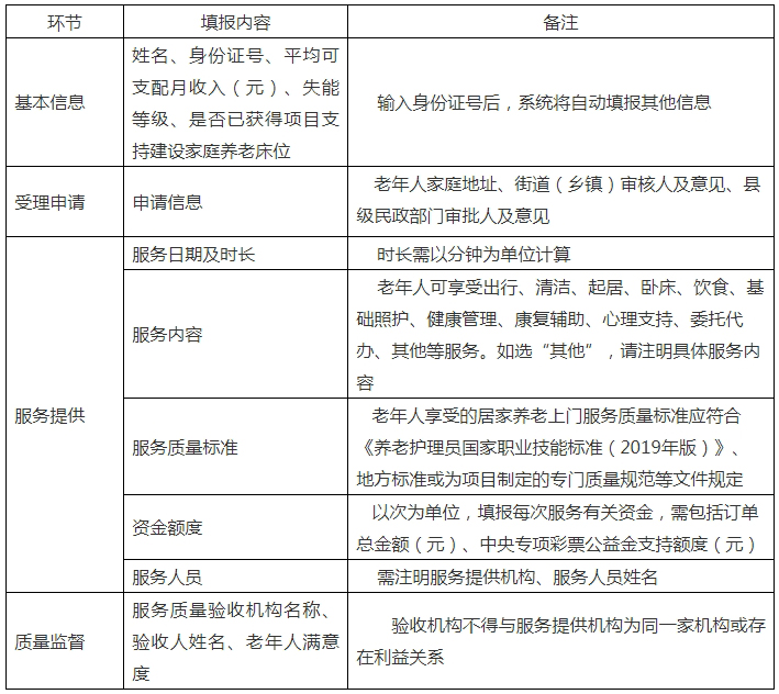
(二)建立工作台账。各省级民政部门要会同财政部门指导项目地区严格按照《通知》关于老年人口统计口径、经济困难和失能等级认定标准等要求,认真审核确认符合条件的老年人,建立服务对象工作台账,以能力综合评估结果为基础,尊重老年人意愿,按照“一人一案”原则,列明每位老年人基本信息、建设家庭养老床位或提供居家养老上门服务具体内容、进度安排、提供主体、完成情况、满意度评价等。要责成项目地区安排专人负责将服务对象工作台账信息录入“金民工程”全国养老服务信息系统“居家和社区基本养老服务提升行动项目”版块(见附件2),并及时根据工作进度补充更新。
(三)加强项目监管。各省级民政部门要会同财政部门指导项目地区结合实际制定建设家庭养老床位、提供居家养老上门服务的工作流程和服务规范,按照政府采购规定确定具备资质条件的提供主体,安排专业人员上门提供服务,既要保证相关服务和产品符合质量安全标准,也要对服务过程中因老年人身体等原因存在的潜在安全风险有相应预案和防范措施。其中,对于家庭养老床位涉及的养老服务,应由依据《养老机构等级划分与评定》或有关地方性标准取得相应等级的养老机构,或者依法设立、实行连锁化品牌化运营的社区养老服务机构提供。项目地区民政部门要加强项目跟踪监测和质量评估,对不符合规定建设家庭养老床位、居家养老上门服务满意度低的,应要求提供主体限期整改或收回已发放的项目资金。
四、规范资金使用
(一)严格使用范围。各省级民政、财政部门要压紧压实项目地区主体责任,指导项目地区严格按照项目支持范围、执行周期、使用要求等使用资金,严禁将项目资金用于建设家庭养老床位、提供居家养老上门服务以外的其他项目。为已建设家庭养老床位的服务对象后续提供居家养老上门服务所需资金,以及与完成两项重点任务相关的失能等级认定、经济状况调查、信息系统建设、绩效评价、质量管理等工作所需资金,应由项目地区统筹地方政府各项投入予以保障。
(二)合理确定标准。各省级民政、财政部门要指导项目地区综合考虑服务老年人数量、服务需求、补助资金额度等情况,在保证服务频次和质量的前提下,合理确定每位老年人的补助标准。鼓励项目地区统筹各级用于该项目的资金,动态调整补助标准,确保提供的家庭养老床位和居家养老上门服务能够有效满足老年人实际需求。
(三)确保执行进度。各省级民政、财政部门要切实履行监督责任,加强项目资金执行情况的跟踪调度,督促指导项目地区加快资金执行进度。对项目资金执行率低的项目地区,将在后续年度项目申报遴选中核减其所在省份的申报和入选项目地区数量。
(四)加强工作衔接。项目地区要加强家庭养老床位建设与特殊困难老年人家庭适老化改造工作的衔接。此前已进行适老化改造并具备相应功能的不重复改造,只进行智能化改造并视情配备老年用品,避免资金重复使用和浪费。已建设家庭养老床位的,此后也不再纳入特殊困难老年人家庭适老化改造范围。
(五)加强公开公示。各省级民政、财政部门要指导项目地区按照《中央专项彩票公益金支持居家和社区基本养老服务提升行动项目资金管理办法》(财社〔2021〕56号)要求,公告项目进展和资金使用情况。项目实施过程中应以适当方式体现“彩票公益金资助—中国福利彩票和中国体育彩票”标识。
五、加强组织保障
(一)加强工作调度。各省级民政、财政部门要高度重视项目组织实施工作,将其作为探索培育居家社区养老服务有效模式、满足老年人居家养老需求的重要抓手,切实履职尽责,加强督促指导。省级民政部门要对项目地区工作进展实行“月指导、季调度”,及时跟进督促执行进度和效果,于2022年12月底前、2023年6月底前向民政部提交任务进展、资金使用、绩效评价等项目情况报告并抄送财政部。自2022年10月开始,民政部将以“金民工程”全国养老服务信息系统“居家和社区基本养老服务提升行动项目”版块录入信息为依据,每季度通报一次项目地区实施进展情况,不接受其他渠道报送项目信息和数据。民政部、财政部将适时就项目执行情况开展成果验收,成果验收的结果将直接与后续年度项目地区确定、奖励资金安排挂钩。
(二)完善保障措施。各省级民政部门要指导项目地区结合实际制定本地区基本养老服务清单,加强与项目支持内容的有效衔接。要推动项目地区建设示范性居家社区养老服务网络,建成城市地区“一刻钟”居家养老服务圈,为项目实施提供专业化服务网络支撑。要指导项目地区加强养老服务人才队伍建设,为项目实施提供专业人才支撑。要引导项目地区在实施老年人能力评估、完善设施场地、发展专业机构、挖掘消费潜力等方面统筹规划、系统设计、一体推进,为项目实施提供工作支撑。项目地区执行完项目资金后,要继续对服务对象持续享受家庭养老床位和居家养老上门服务给予政策扶持和资金支持,确保服务可持续,避免项目资源闲置浪费。
(三)加强宣传推广。各省级民政部门要指导项目地区加强项目相关政策及实施情况的宣传,让项目实施主体准确掌握项目要求,引导符合条件的老年人积极参与。要注重发掘总结项目地区典型案例和有益探索,将好的经验做法在更广范围复制推广,推动项目实施取得点上突破、面上拓展的良好效果。
附件:1.2022年居家和社区基本养老服务提升行动项目地区名单
2.“金民工程”全国养老服务信息系统“居家和社区基本养老服务提升行动项目”版块采集信息
民政部办公厅 财政部办公厅
2022年9月14日
联系方式
民政部养老服务司
联系人:窦超、何妮
联系电话:010-58123156/3149
邮箱地址:cujinyanglaofuwu@163.com
邮寄地址:北京市朝阳区建国门南大街6号
财政部社会保障司
联系人:陈昶君
联系电话:010-68551211
邮箱地址:chenchangjun@mof.gov.cn
邮寄地址:北京市西城区三里河南三巷3号
附件1
2022年居家和社区基本养老服务提升行动项目地区名单
1.北京市:西城区
2.天津市:河东区
3.河北省:唐山市
4.山西省:阳泉市
5.内蒙古自治区:呼和浩特市、包头市
6.辽宁省:锦州市
7.吉林省:白山市
8.黑龙江省:齐齐哈尔市、佳木斯市
9.江苏省:无锡市、扬州市
10.浙江省:杭州市、衢州市
11.安徽省:安庆市
12.福建省:厦门市、三明市
13.江西省:新余市、赣州市、抚州市
14.山东省:青岛市、威海市
15.河南省:鹤壁市
16.湖北省:襄阳市、咸宁市
17.湖南省:邵阳市、常德市
18.广东省:江门市
19.广西壮族自治区:南宁市、北海市
20.海南省:三亚市
21.重庆市:沙坪坝区
22.四川省:广安市
23.贵州省:遵义市
24.云南省:红河哈尼族彝族自治州
25.西藏自治区:山南市
26.陕西省:铜川市
27.甘肃省:张掖市
28.青海省:海北藏族自治州
29.宁夏回族自治区:石嘴山市
30.新疆维吾尔自治区:巴音郭楞蒙古自治州
31.新疆生产建设兵团:第一师阿拉尔市
附件2
“金民工程”全国养老服务信息系统“居家和社区基本养老服务提升行动项目”版块采集信息
一、老年人基本情况

二、家庭养老床位建设情况(以某位项目服务对象为例)

三、家庭养老床位建设情况汇总(以某一项目地区为例)

四、居家养老上门服务提供情况(以某位项目服务对象、单次服务为例)

五、居家养老上门服务提供情况汇总(以某位项目服务对象、多次服务为例)

六、居家养老上门服务提供情况(以某一项目地区为例)

打印
关闭

