当前位置:
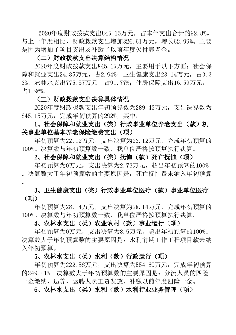
首页
>
政务公开
>
法定公开
>
财务信息
益阳市黄茅洲大闸塞阳河管理所2020年度部门决算公开说明
发布时间:2021-09-27 17:02
作者:夏立君
来源:局财务科
浏览次数:
字体:
【大】
【中】
【小】
扫一扫在手机打开当前页
打印
关闭