当前位置:
首页
>
政务公开
>
法定公开
>
财务信息
益阳市水利局本级2021年部门预算公开说明
发布时间:2021-02-08 16:11
作者:夏立君
来源:局财务科
浏览次数:
字体:
【大】
【中】
【小】
附件:
2021年部门预算公开表-益阳市水利局本级.xls
扫一扫在手机打开当前页
打印
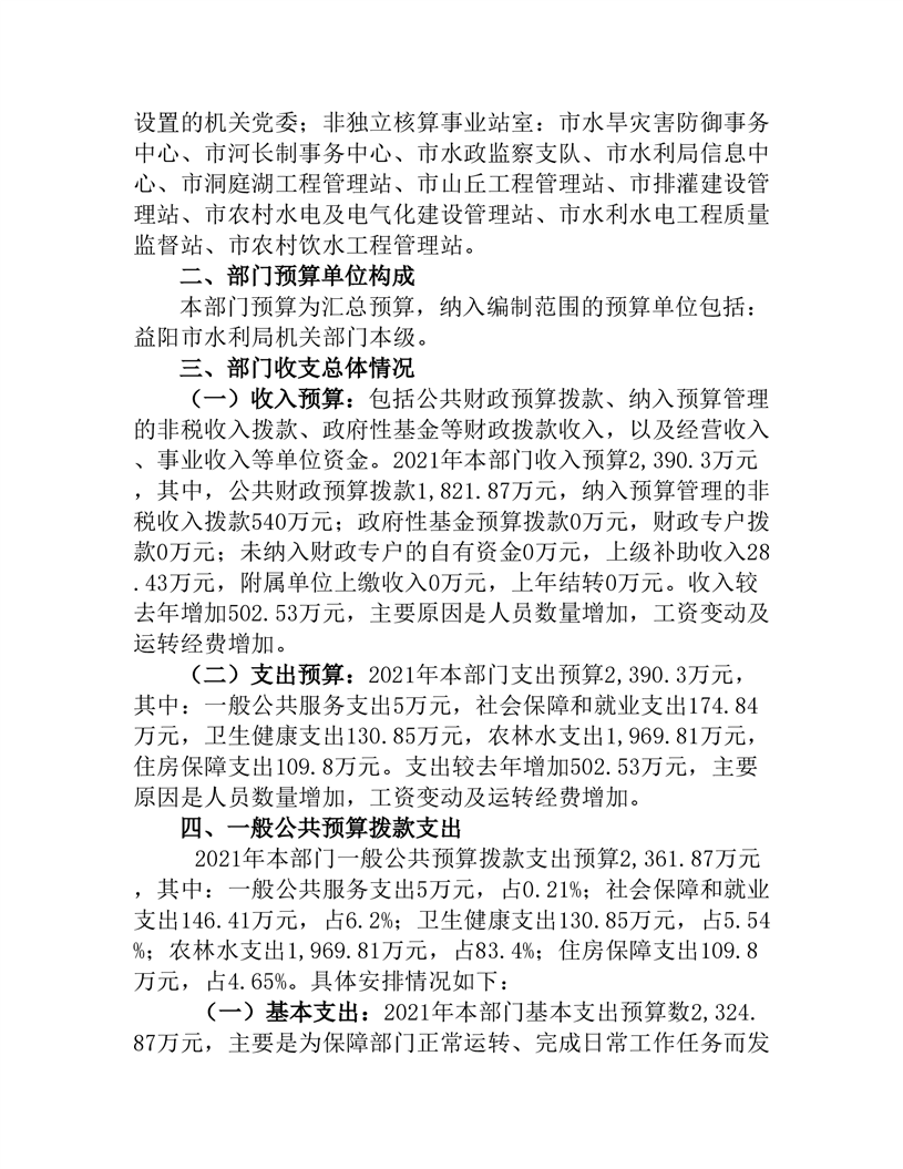
关闭