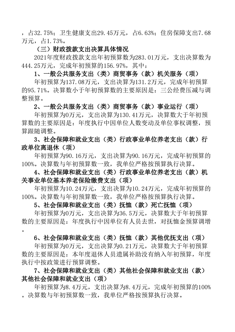
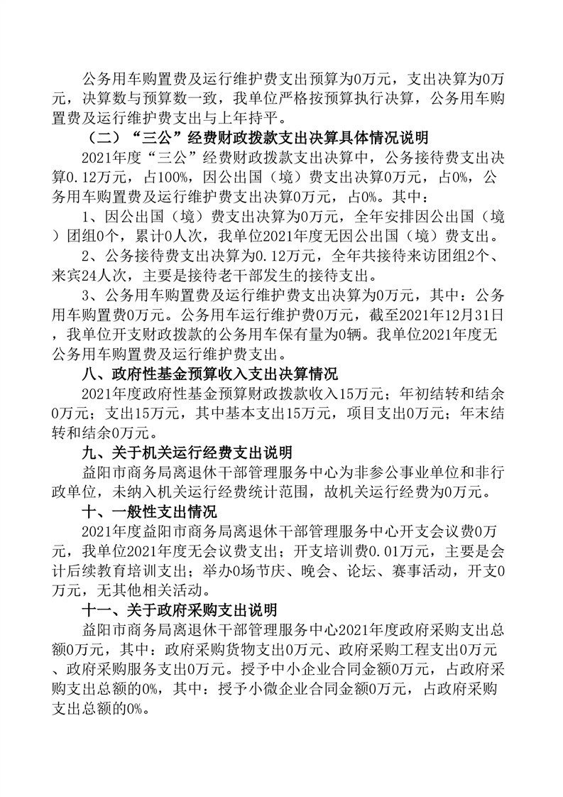
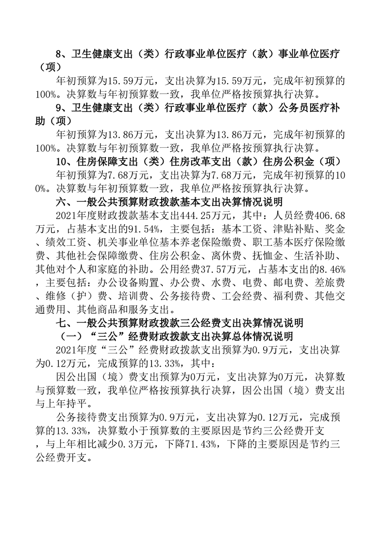
|
益阳市商务局离退休干部管理服务中心_2021年部门决算公开说明 |
| 点击数: 时间:2022-09-27 |
|
![]() ![]() ![]() ![]() ![]() ![]() ![]() ![]() ![]() ![]() ![]() ![]() ![]() ![]() ![]() ![]() ![]() ![]() ![]() |
|
| 来源:益阳市商务局 作者: | ||
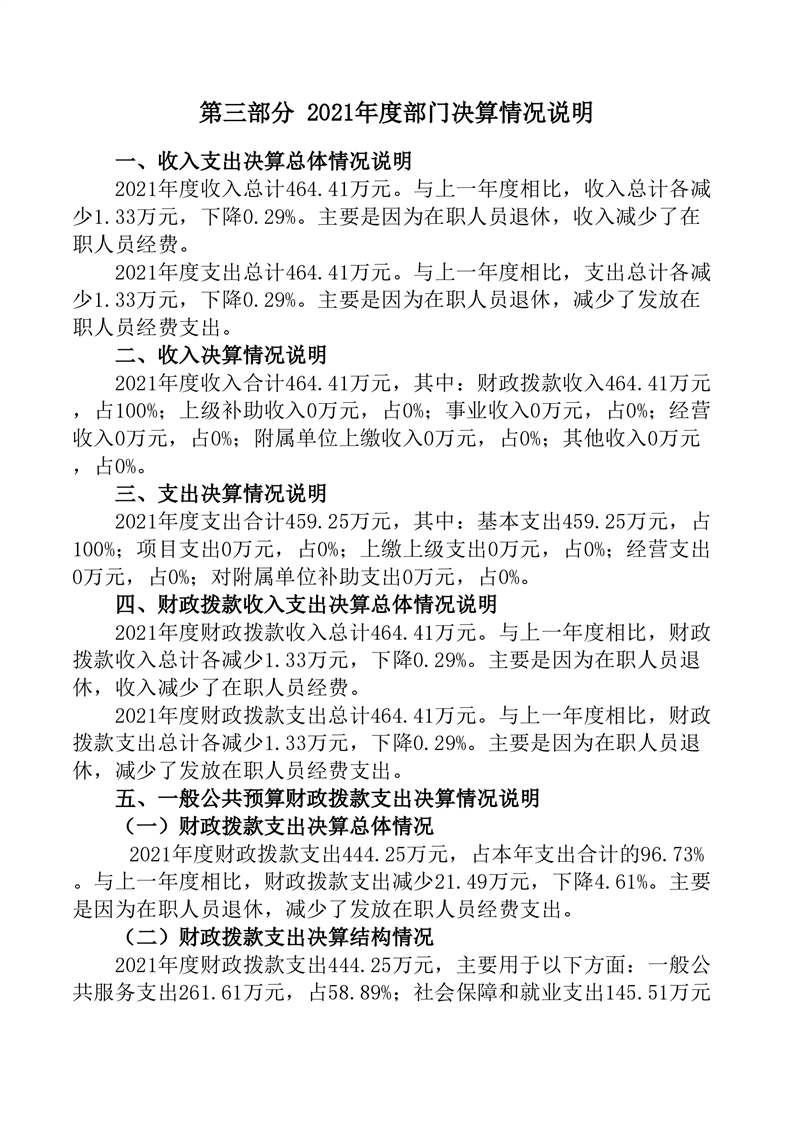
|
益阳市商务局离退休干部管理服务中心_2021年部门决算公开说明 |
| 点击数: 时间:2022-09-27 |
|
![]() ![]() ![]() ![]() ![]() ![]() ![]() ![]() ![]() ![]() ![]() ![]() ![]() ![]() ![]() ![]() ![]() ![]() ![]() |
|
| 来源:益阳市商务局 作者: | ||