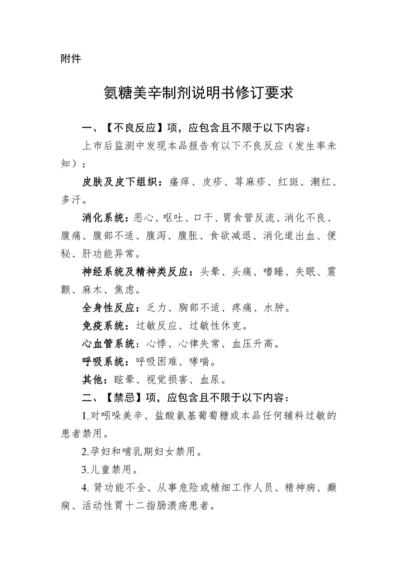
| 【安全监管】国家药监局关于修订氨糖美辛制剂说明书的公告(2022年第49号) |
| 点击数: 时间:2022-07-13 |
|
![]() ![]() ![]() ![]() ![]() ![]() ![]() ![]() |
|
| 来源:益阳市市场监督管理局 作者: | ||
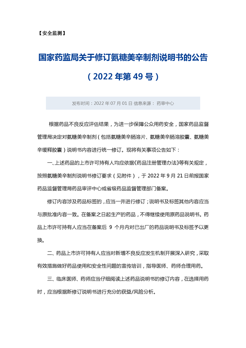
| 【安全监管】国家药监局关于修订氨糖美辛制剂说明书的公告(2022年第49号) |
| 点击数: 时间:2022-07-13 |
|
![]() ![]() ![]() ![]() ![]() ![]() ![]() ![]() |
|
| 来源:益阳市市场监督管理局 作者: | ||