| 2022年度食品安全综合监管项目资金绩效自评报告 |
| 点击数: 时间:2023-03-20 |
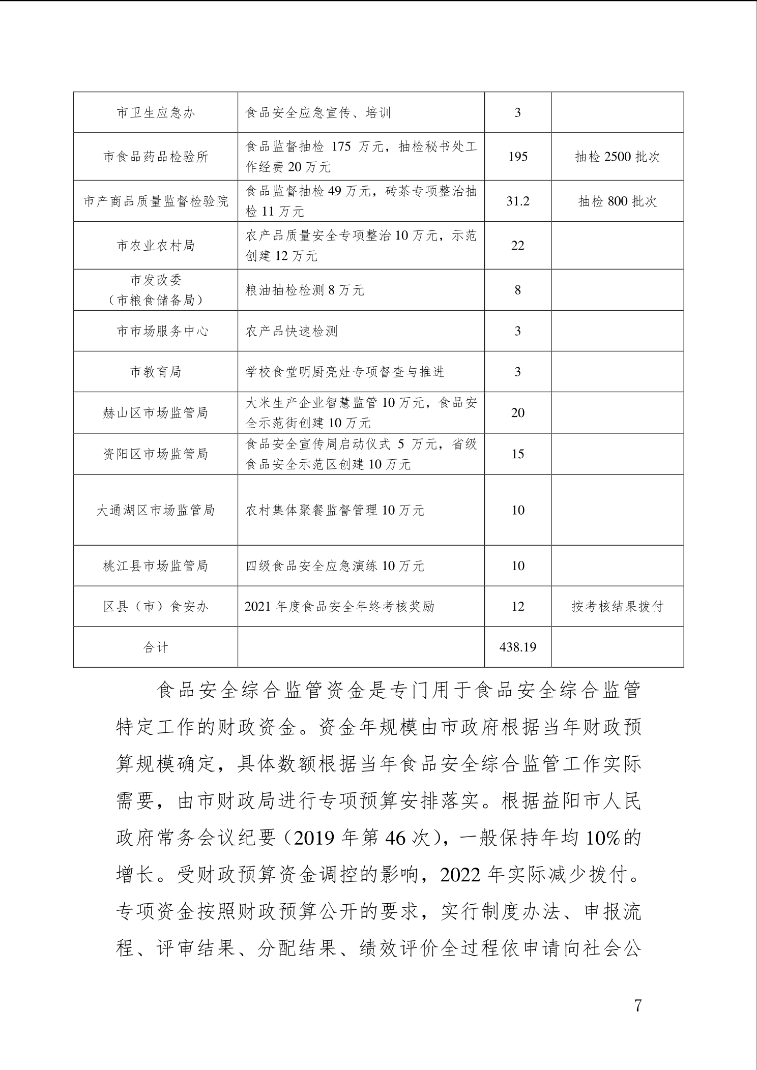
|
![]() ![]() ![]() ![]() ![]() ![]() ![]() ![]() ![]() ![]() |
|
| 来源:益阳市市场监督管理局 作者: | ||
| 2022年度食品安全综合监管项目资金绩效自评报告 |
| 点击数: 时间:2023-03-20 |
|
![]() ![]() ![]() ![]() ![]() ![]() ![]() ![]() ![]() ![]() |
|
| 来源:益阳市市场监督管理局 作者: | ||