长者关爱模式
返回标准模式
首页
机构
新闻
政务
服务
互动
专题
市局领导
市局职责
市局机关
直属单位
时政要闻
市局动态
通知公告
区县动态
图解新闻
媒体发声
法规文件
政策解读
规划计划
财政信息
政务信息公开
企业信用信息公示
行政执法专栏
强制检定计量器具备案申报
信息公开年度报告
政府网站工作年度报表
公务员招考
行政事业性收费
信息公开指南
办事大厅
办事指南
我要查
局长信箱
征集调查
当前位置:
首页
>
政务
>
财政信息
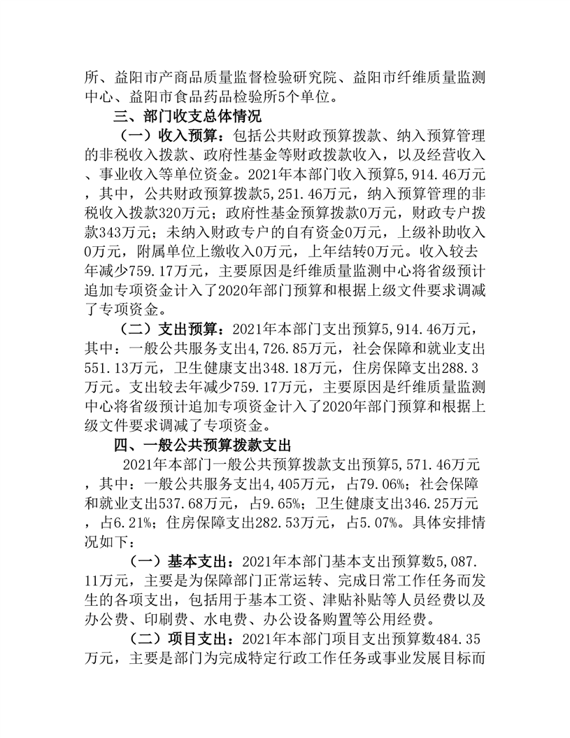
2021年度益阳市市场监督管理局部门预算公开
点击数:
时间:2021-02-08
2021年部门预算公开表-益阳市市场监督管理局.xls
来源:益阳市市场监督管理局 作者: