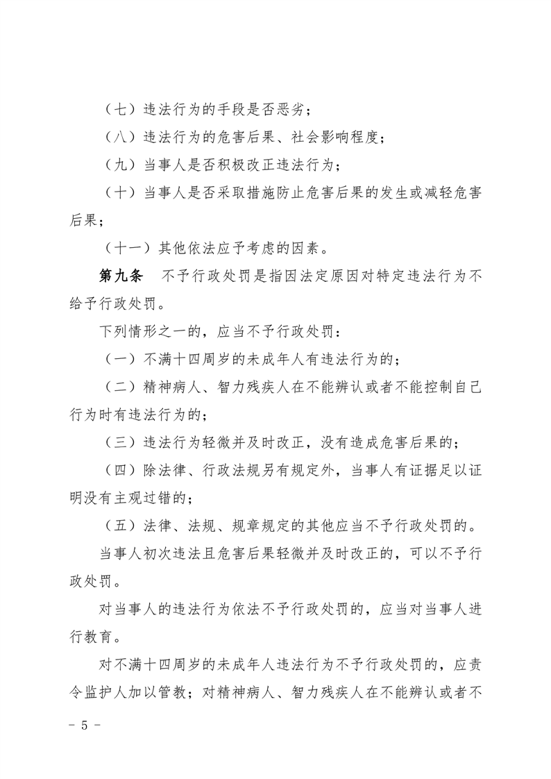
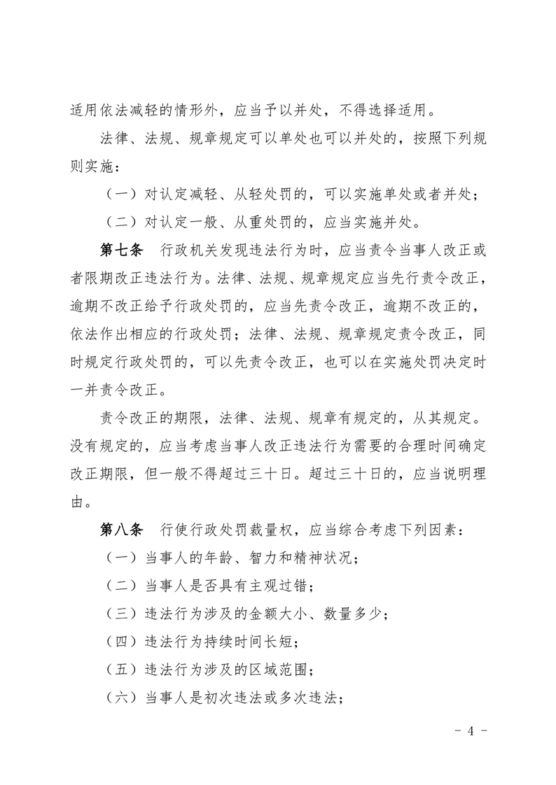
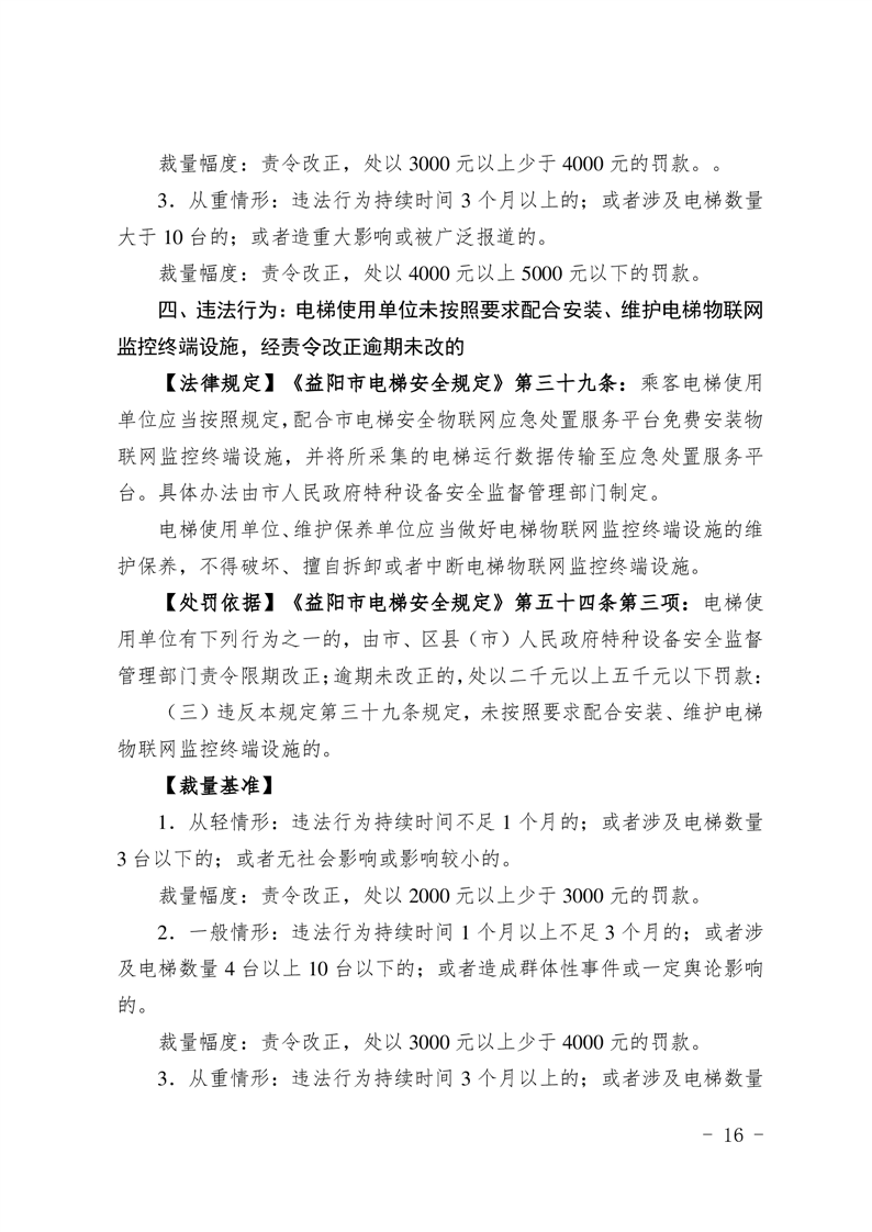
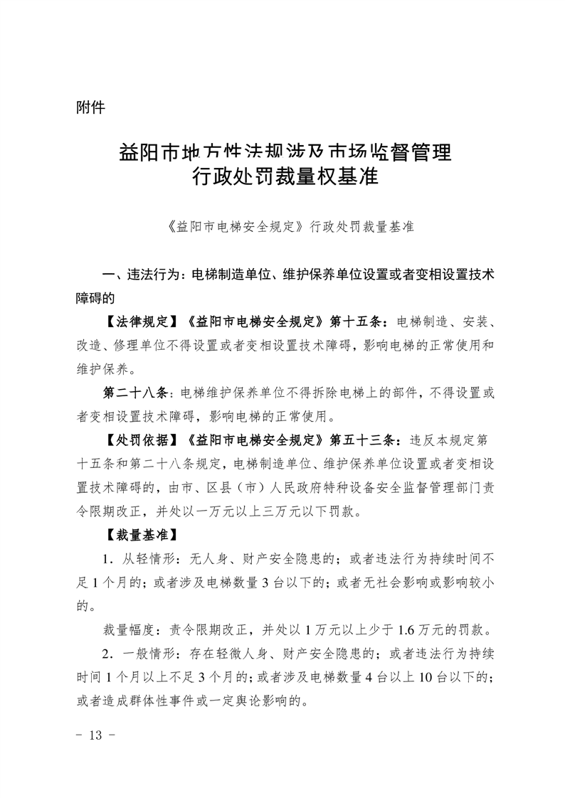
| 关于就《益阳市市场监督管理行政处罚裁量权实施规定(征求意见稿)》公开征求意见的公告 |
| 点击数: 时间:2025-03-10 |
|
![]() ![]() ![]() ![]() ![]() ![]() ![]() ![]() ![]() ![]() ![]() ![]() ![]() ![]() ![]() ![]() ![]() ![]() ![]() ![]()
|
|
| 来源:益阳市市场监督管理局 作者: | ||
| 关于就《益阳市市场监督管理行政处罚裁量权实施规定(征求意见稿)》公开征求意见的公告 |
| 点击数: 时间:2025-03-10 |
|
![]() ![]() ![]() ![]() ![]() ![]() ![]() ![]() ![]() ![]() ![]() ![]() ![]() ![]() ![]() ![]() ![]() ![]() ![]() ![]()
|
|
| 来源:益阳市市场监督管理局 作者: | ||