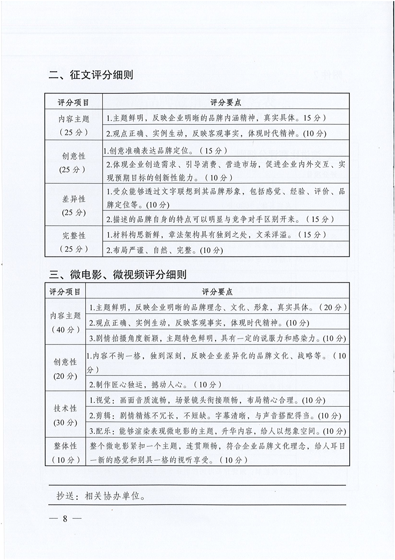
| 湖南省市场监督管理局关于举办2021年湖南品牌故事大赛的通知 |
| 点击数: 时间:2021-08-03 |
|
![]() ![]() ![]() ![]() ![]() ![]() ![]() ![]() |
|
| 来源:益阳市市场监督管理局 作者: | ||
| 湖南省市场监督管理局关于举办2021年湖南品牌故事大赛的通知 |
| 点击数: 时间:2021-08-03 |
|
![]() ![]() ![]() ![]() ![]() ![]() ![]() ![]() |
|
| 来源:益阳市市场监督管理局 作者: | ||