| 结果出炉!益阳市抽检15批次元宵汤圆全部合格 |
| 点击数: 时间:2021-02-25 |
|
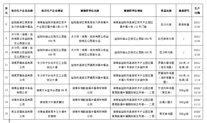
元宵节将至,为了做好元宵节期间节令食品安全监管,益阳市市场监督管理局组织对辖区内步步高、沃尔玛、罗蔓西饼、青麦客等12家超市及糕点连锁店的元宵、汤圆专柜进行食品安全检查,抽检元宵和汤圆15批次,经检验全部合格。 本次食品安全监督抽检样品信息表
元宵汤圆选购注意事项 首先要看包装上的食品标签内容是否齐全。应包括食品名称、配料表、净含量和规格、生产者和(或)经销者的名称、地址和联系方式、生产日期和保质期、贮存条件、食品生产许可证编号、产品标准代号等项目。 其次要看储存条件。目前商场超市销售的多为速冻汤圆。速冻食品应在冷冻条件下销售,但不要购买带冰霜或冰碴的产品,带冰霜或冰碴表明产品储存温度不稳定,产品容易酸败变质,对产品质量影响较大。 第三看外观。好的元宵(汤圆),色泽均匀,外形基本圆正,大小基本一致,皮层薄厚均匀,不露馅,不裂口,无肉眼可见杂质,没有霉斑。 需要注意的是,易敏人群应仔细查看配料表和相关提示信息,对含有过敏源配料的食品,需谨慎选购。汤圆、元宵都是生制产品,而且多数都带馅,应煮熟煮透后食用,特别是含荤馅的产品。 |
|
| 来源:益阳市市场监督管理局 作者:夏向中 | ||

