当前位置:
首页
>
信息公开
>
公示公告
>
公告
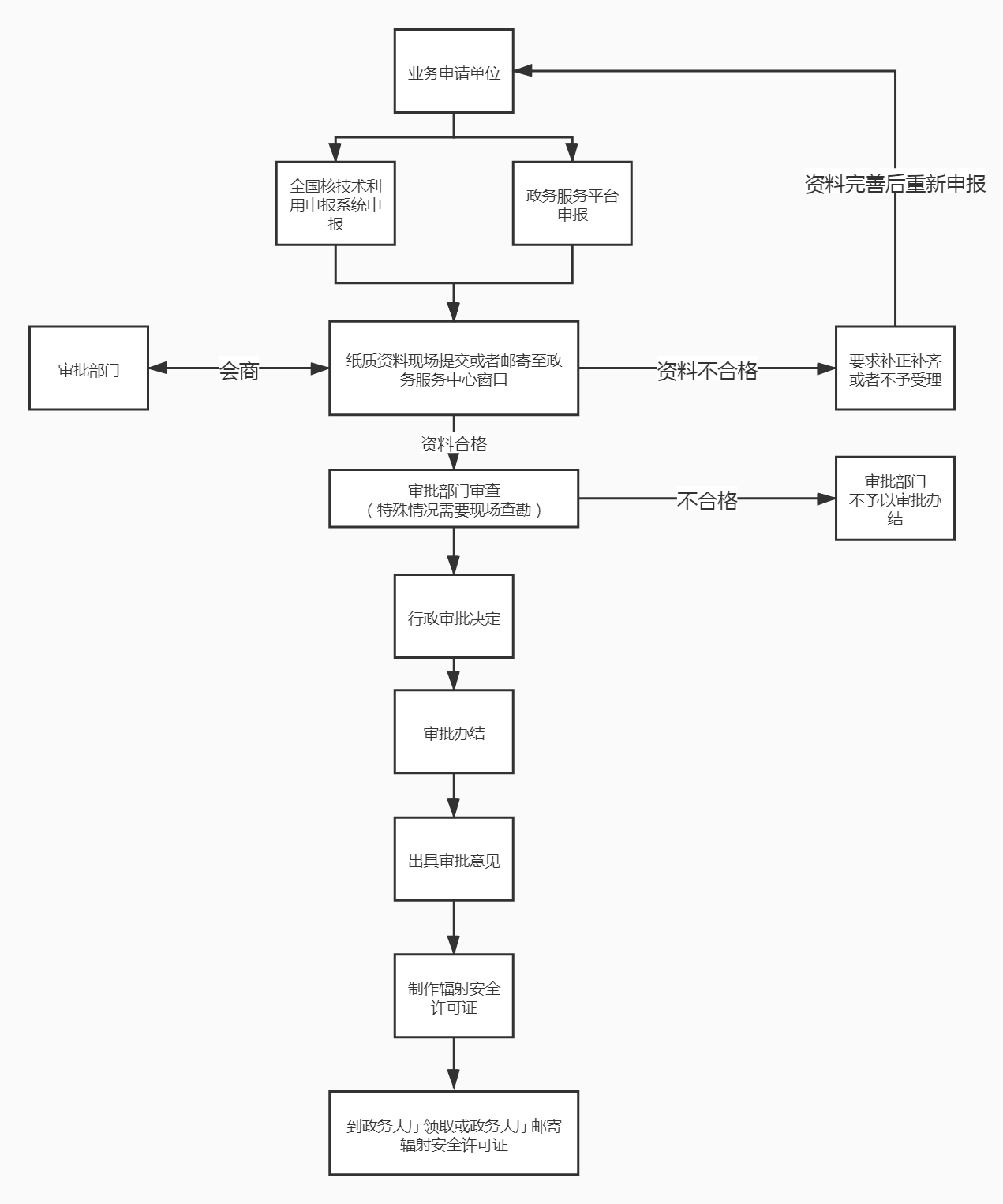
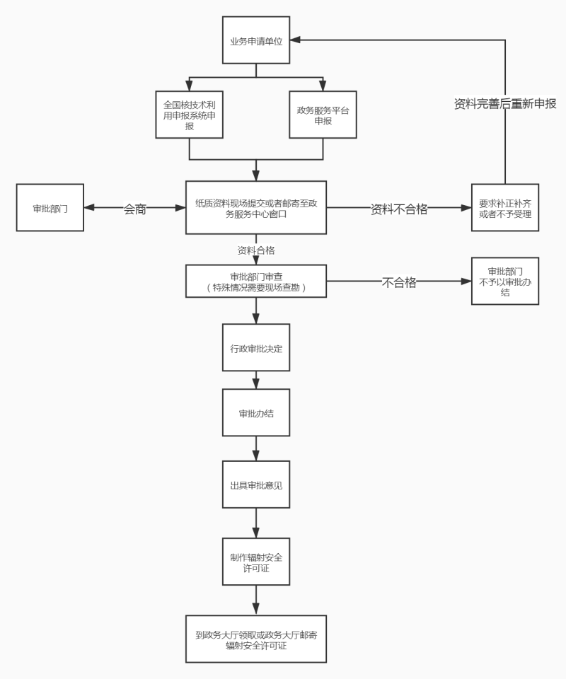
行政许可流程示意图
发布时间:2024-01-30 09:09
作者:
来源:市生态环境局
浏览次数:
字体:
【大】
【中】
【小】
扫一扫在手机打开当前页
打印
关闭