当前位置:
首页
>
信息公开
>
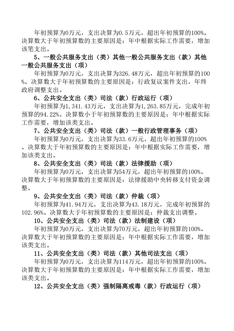
财政信息
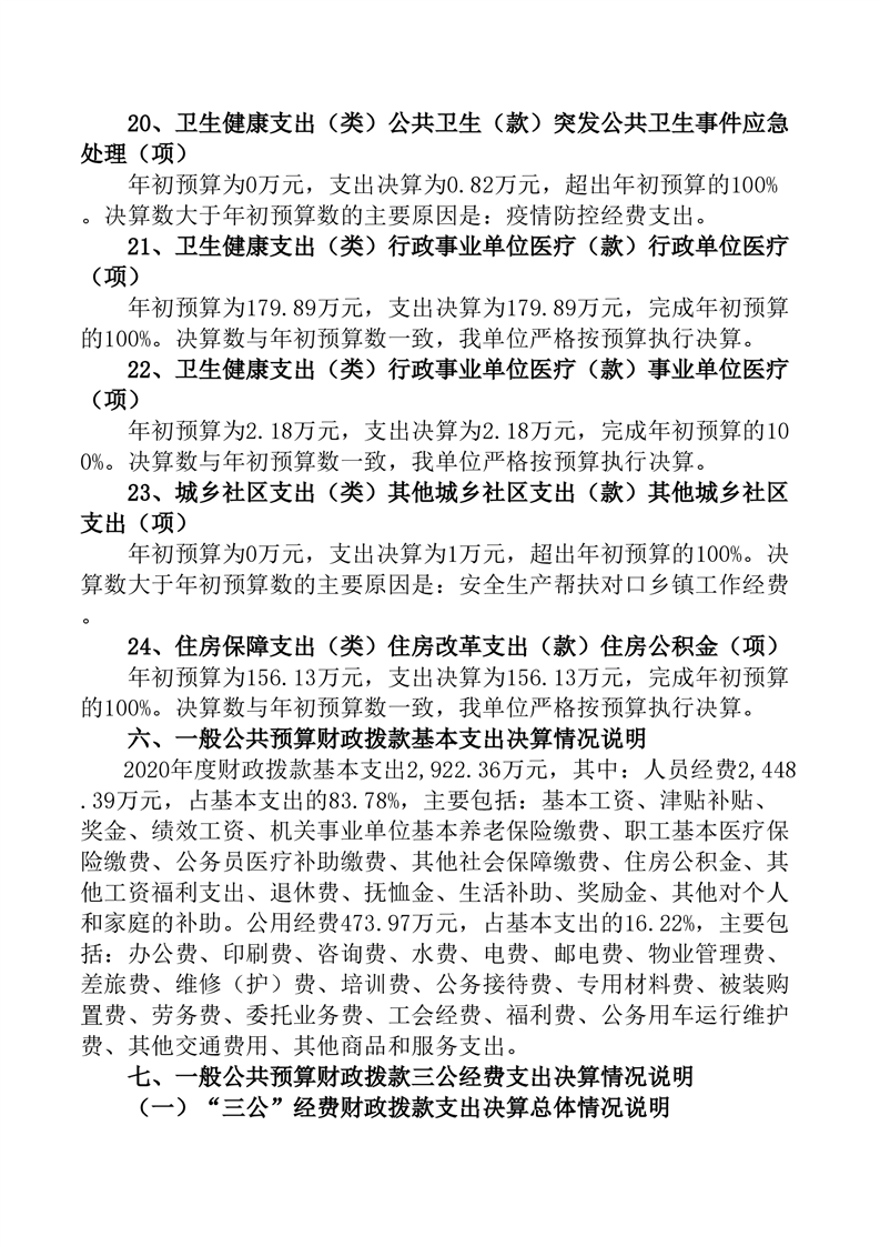
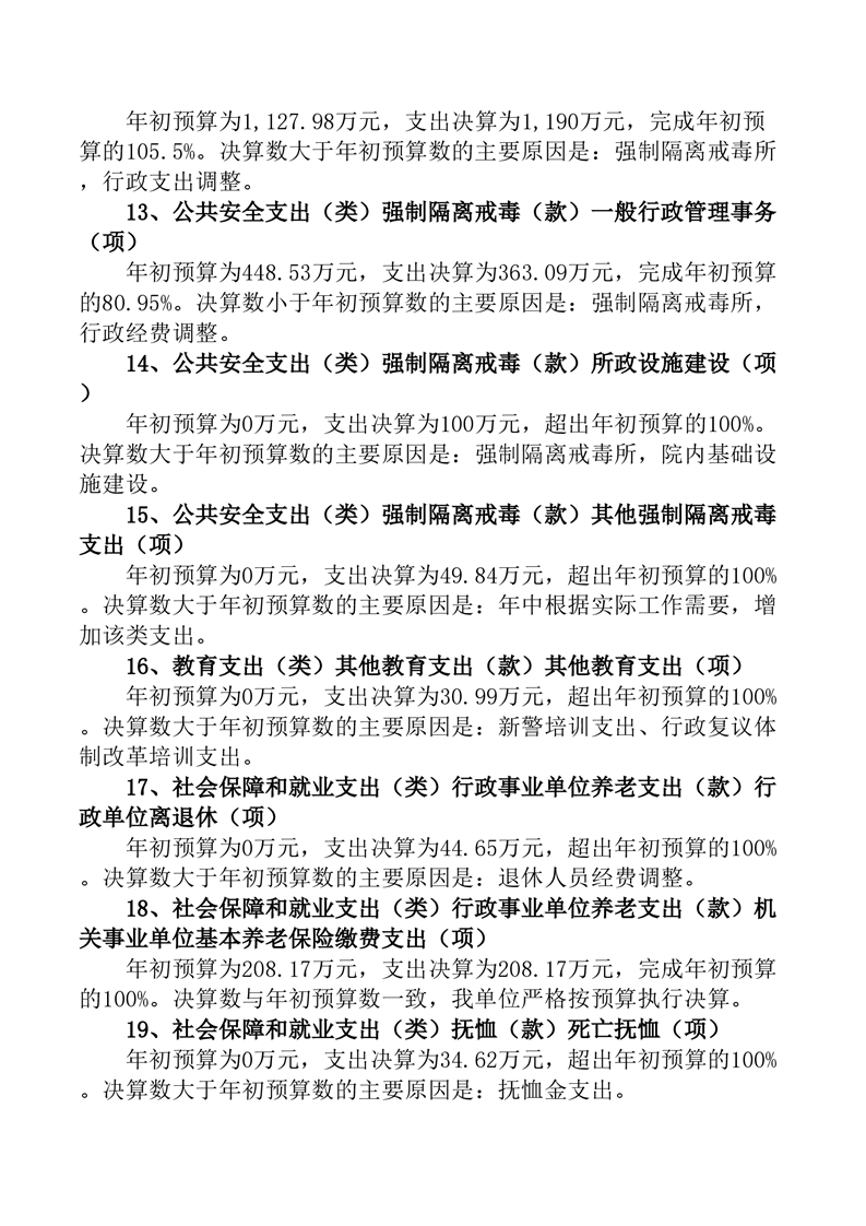
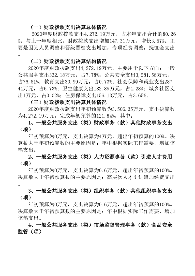
2020年度益阳市司法局(汇总) 部门决算
发布时间:2021-09-27 14:58
作者:
来源:市司法局
浏览次数:
字体:
【大】
【中】
【小】
市司法局2020年度部门绩效自评.doc
益阳市司法局(汇总)2020年度部门决算公开.doc
扫一扫在手机打开当前页
打印
关闭