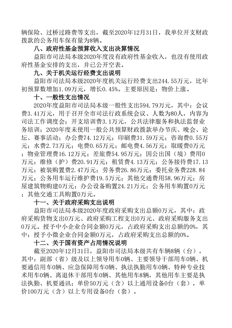
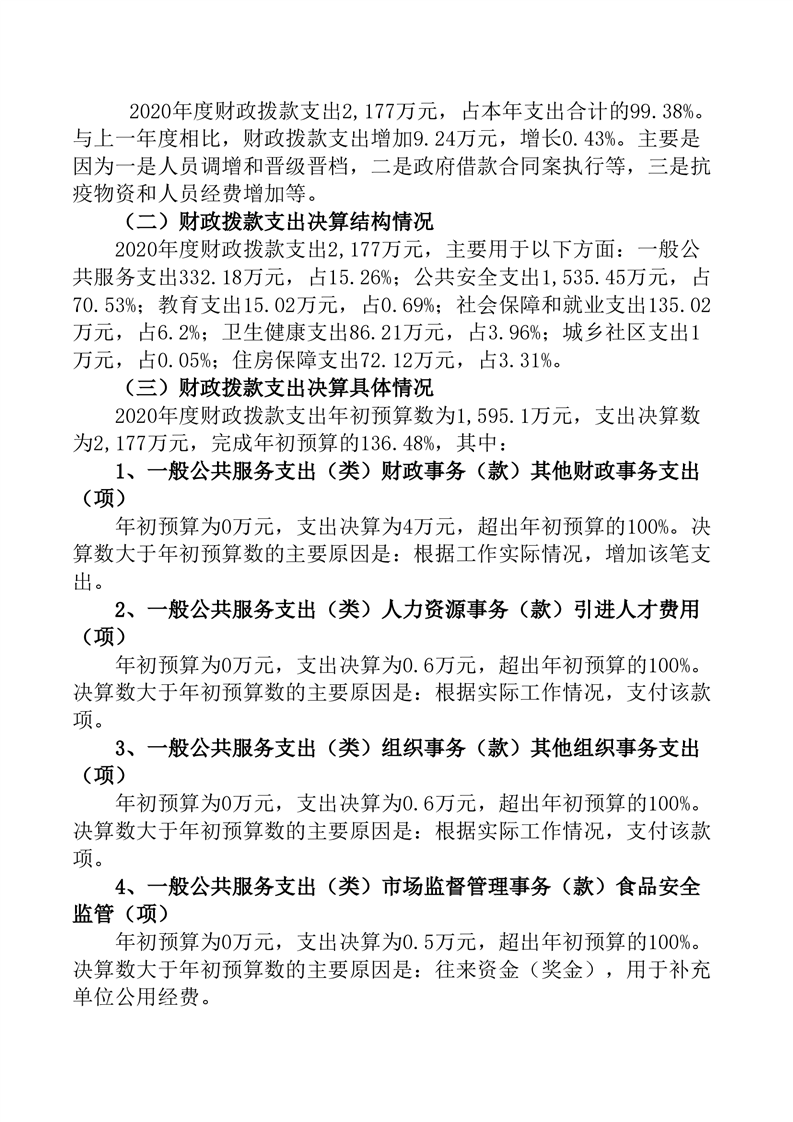
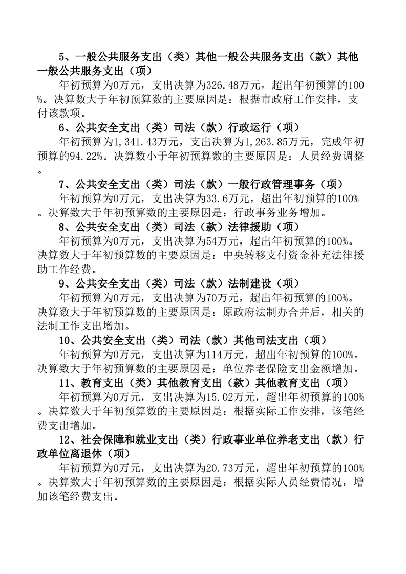
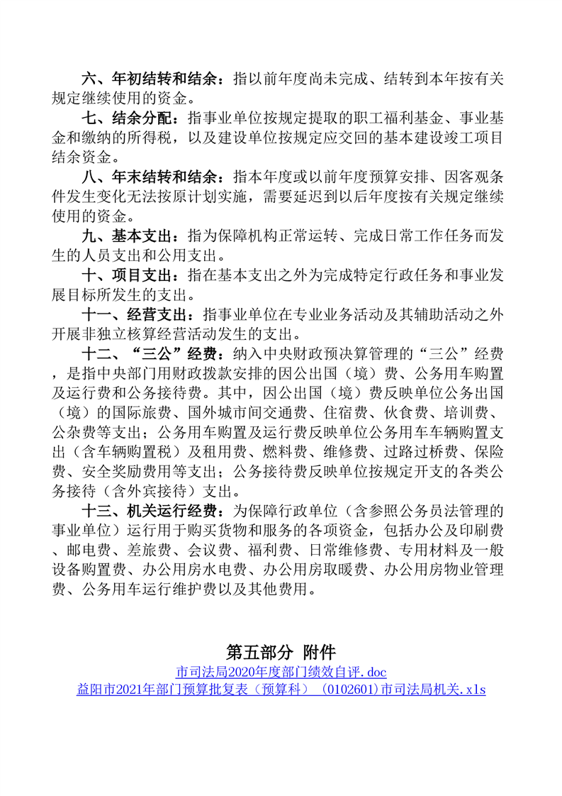
当前位置:
首页
>
信息公开
>
财政信息
2020年度 益阳市司法局(机关)部门决算
发布时间:2021-09-27 15:03
作者:
来源:市司法局
浏览次数:
字体:
【大】
【中】
【小】
市司法局2020年度部门绩效自评.doc
益阳市2021年部门预算批复表(预算科)_(0102601)市司法局机关.xls
扫一扫在手机打开当前页
打印
关闭