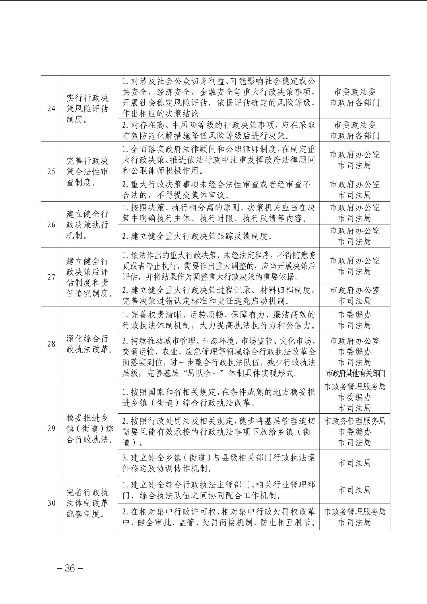
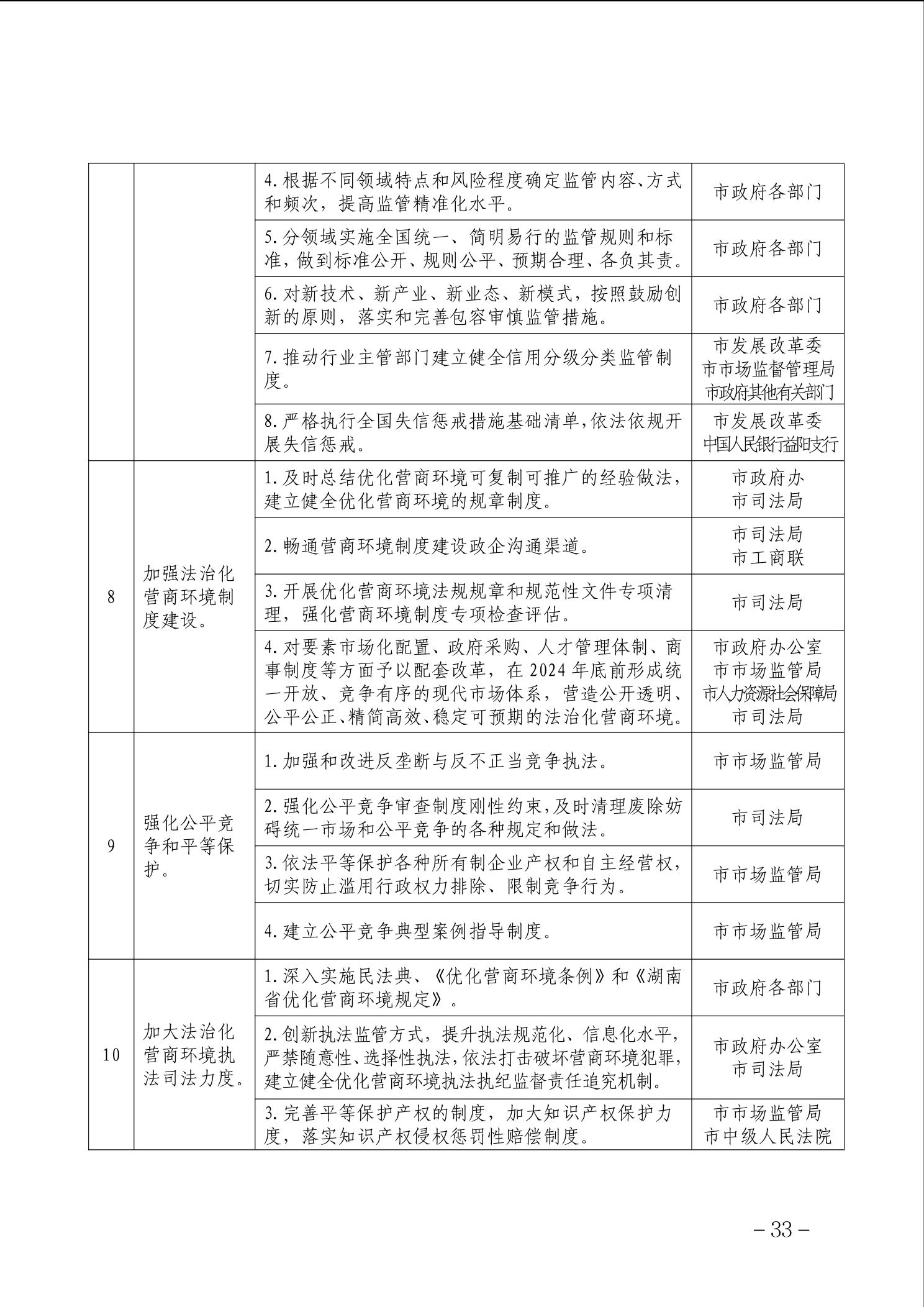
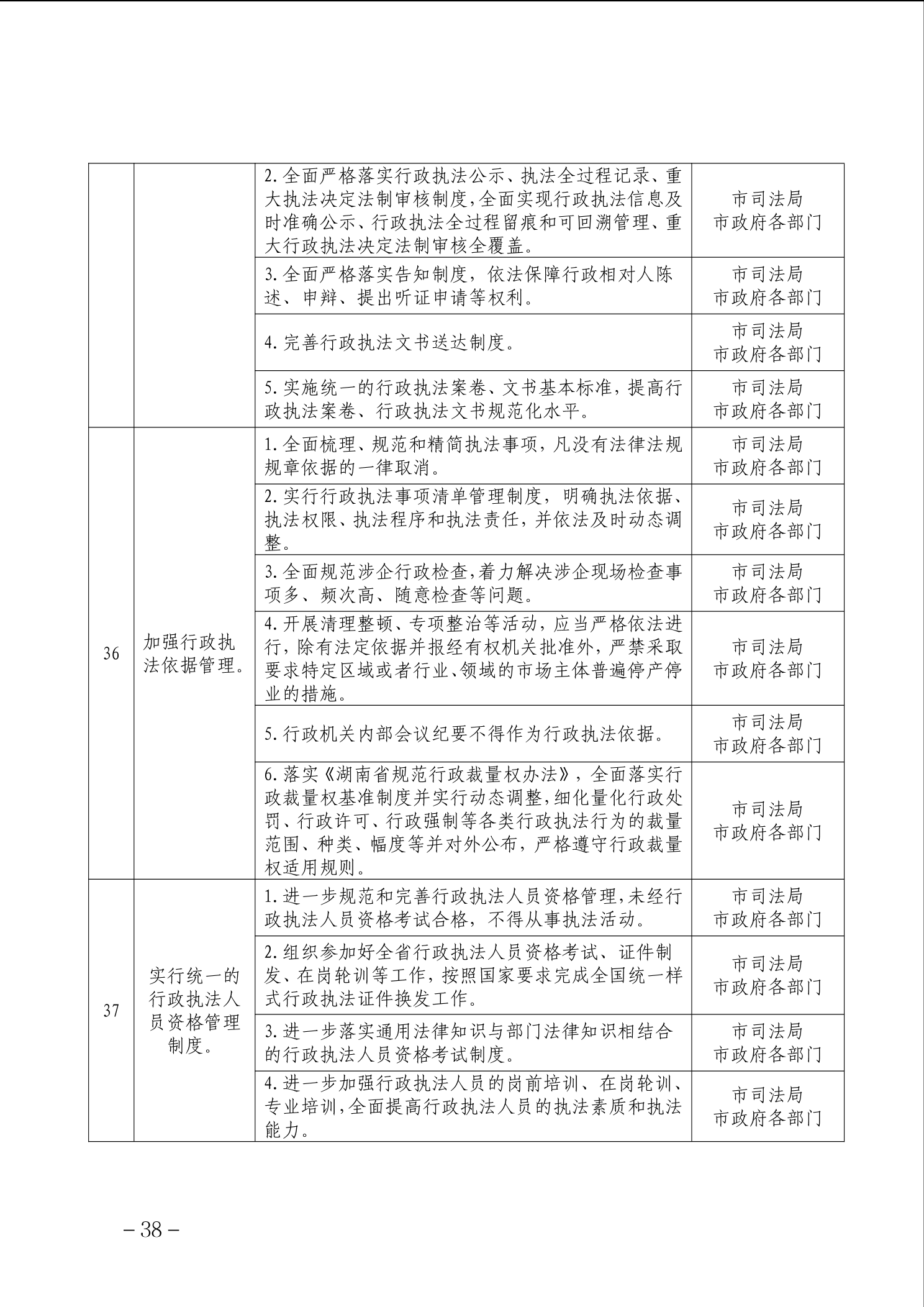
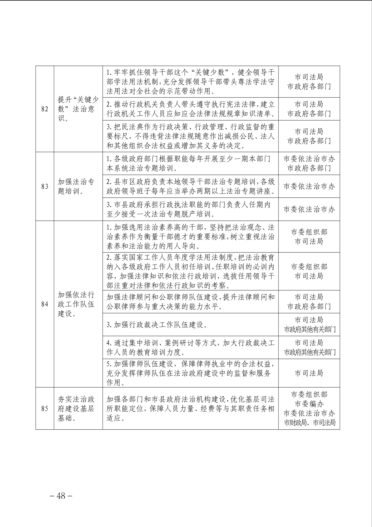
益阳市贯彻落实《湖南省法治政府建设实施方案(2021-2025年)》实施细则
发布时间:2023-10-07 09:25 作者: 来源:市司法局 浏览次数: 字体:【大】 【中】 【小】






































































































扫一扫在手机打开当前页