您所在位置:
首页
返回
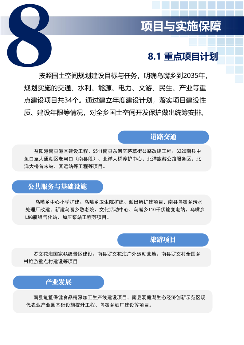
南县乌嘴乡国土空间规划 (2021-2035年)
2024-10-11 16:39
来源: 南县自然资源局