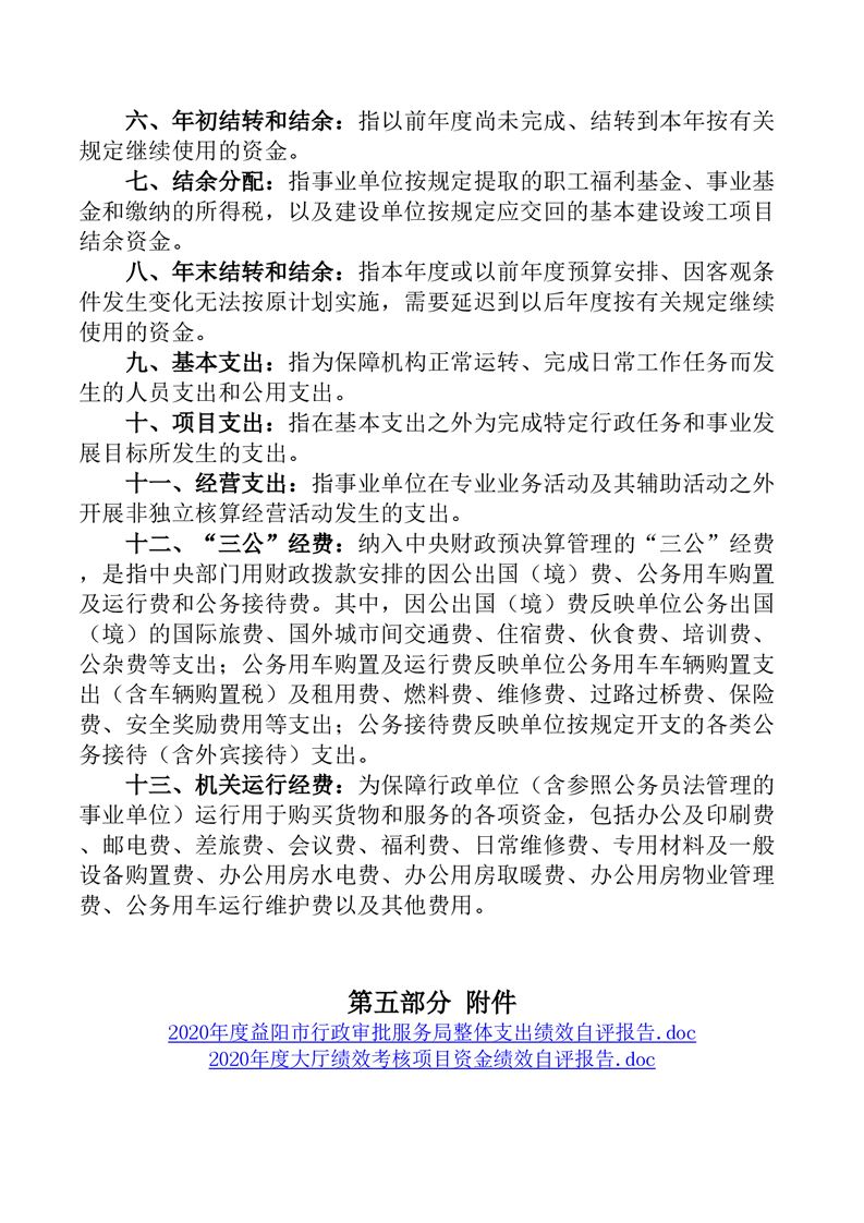
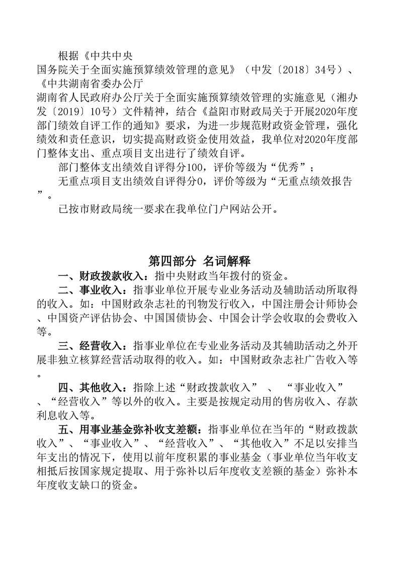
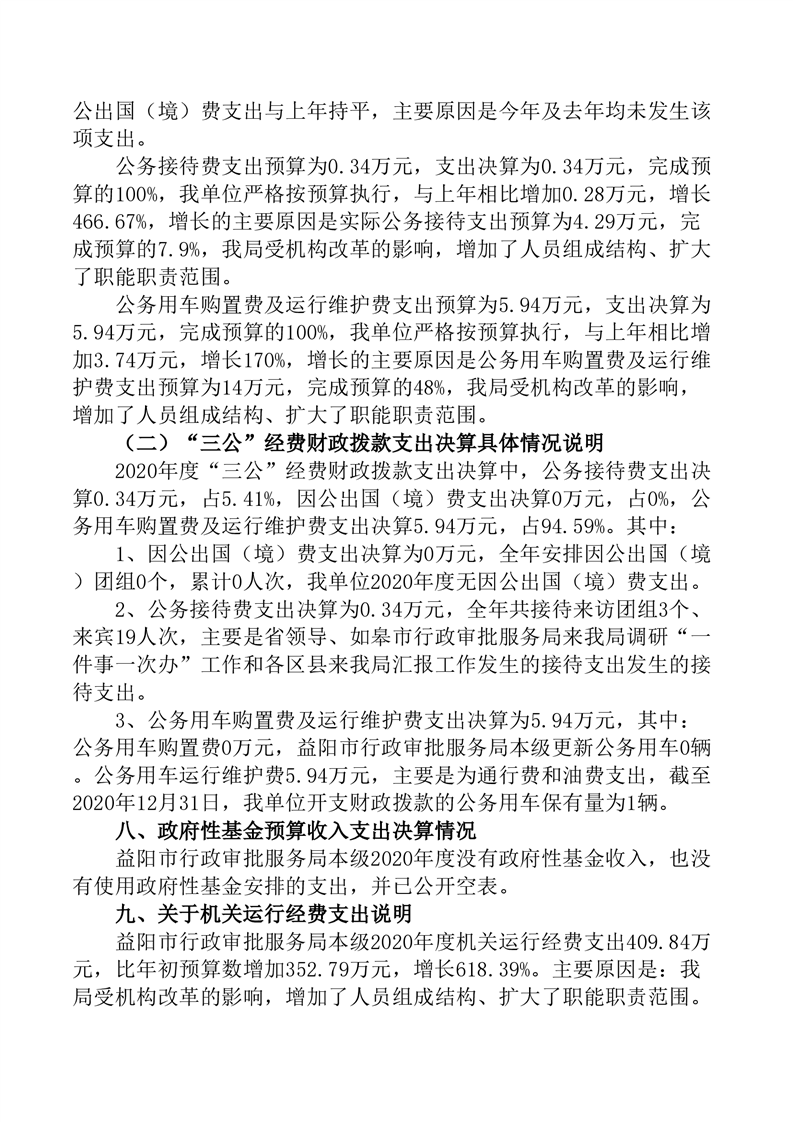
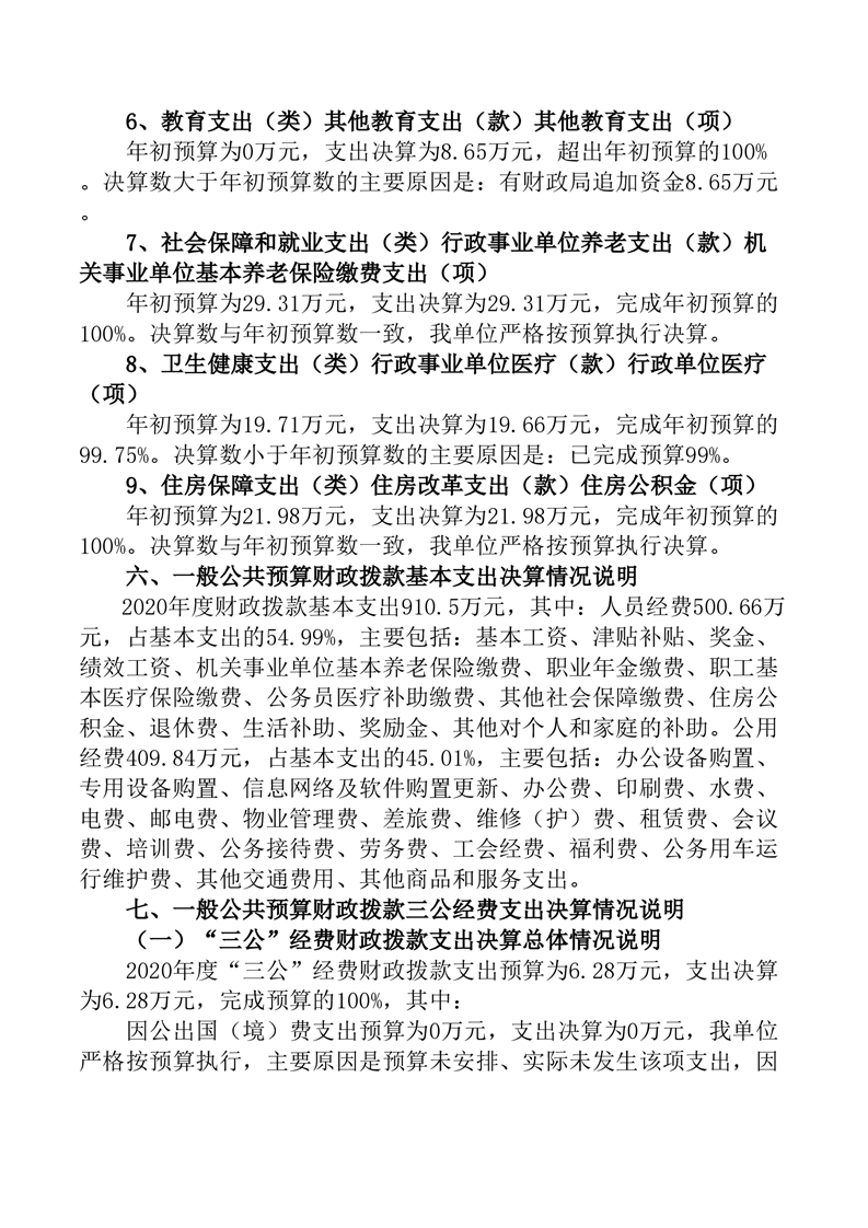
您所在位置:
首页
返回
2020年度益阳市行政审批服务局(本级)部门决算
2021-09-27 10:19
来源: 市行政审批服务局