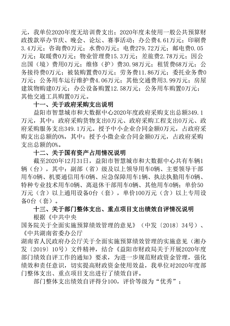
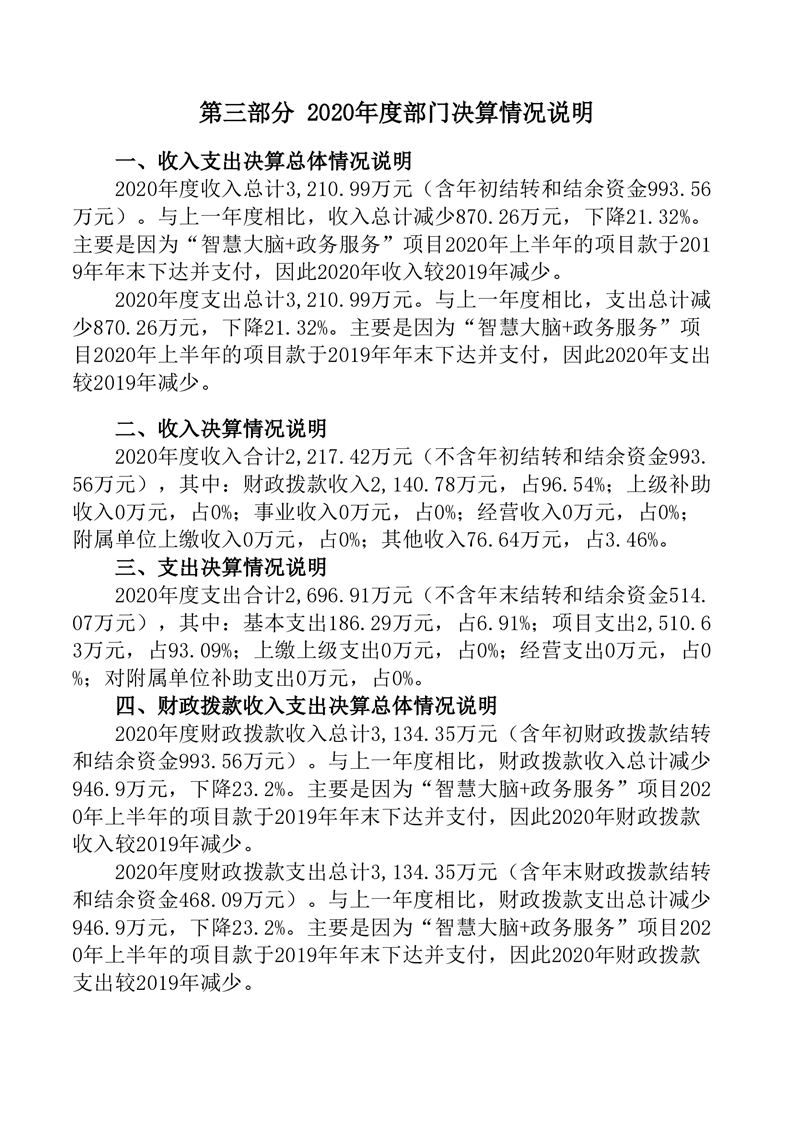
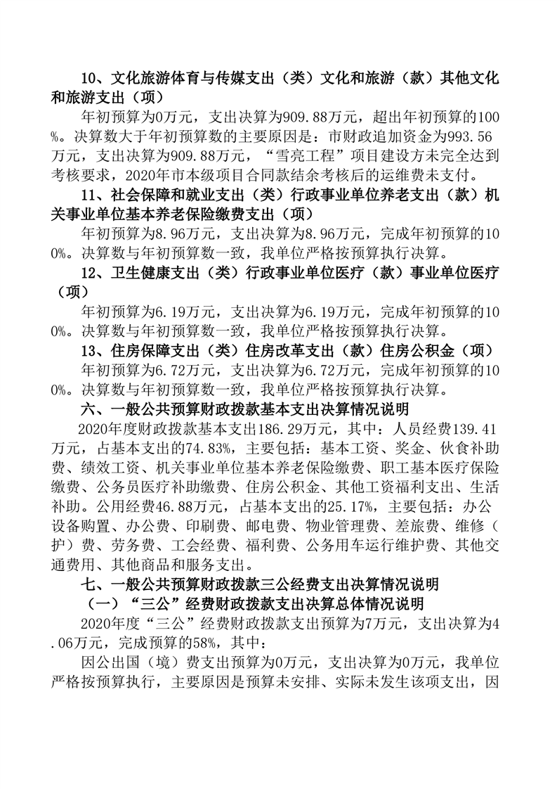
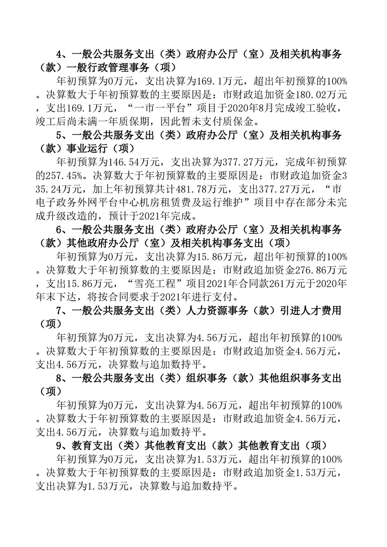
您所在位置:
首页
返回
2020年度益阳市智慧城市和大数据中心部门决算
2021-09-27 10:14
来源: 市行政审批服务局