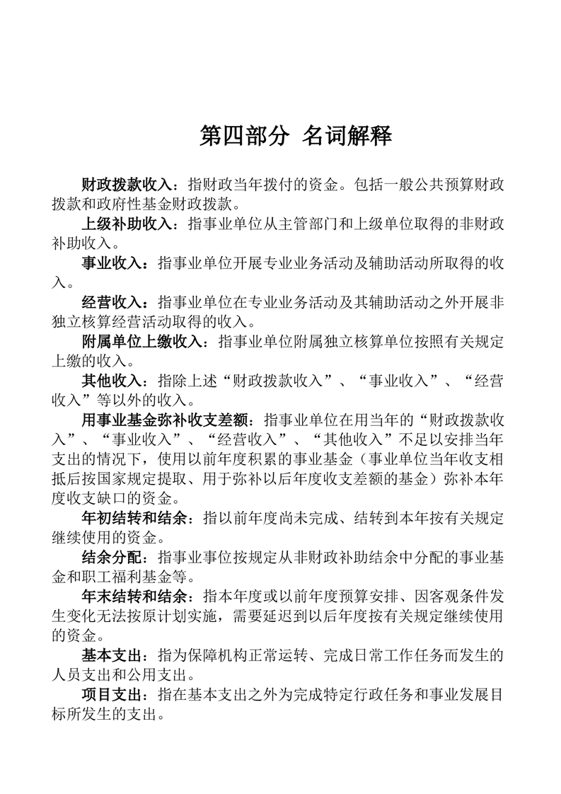
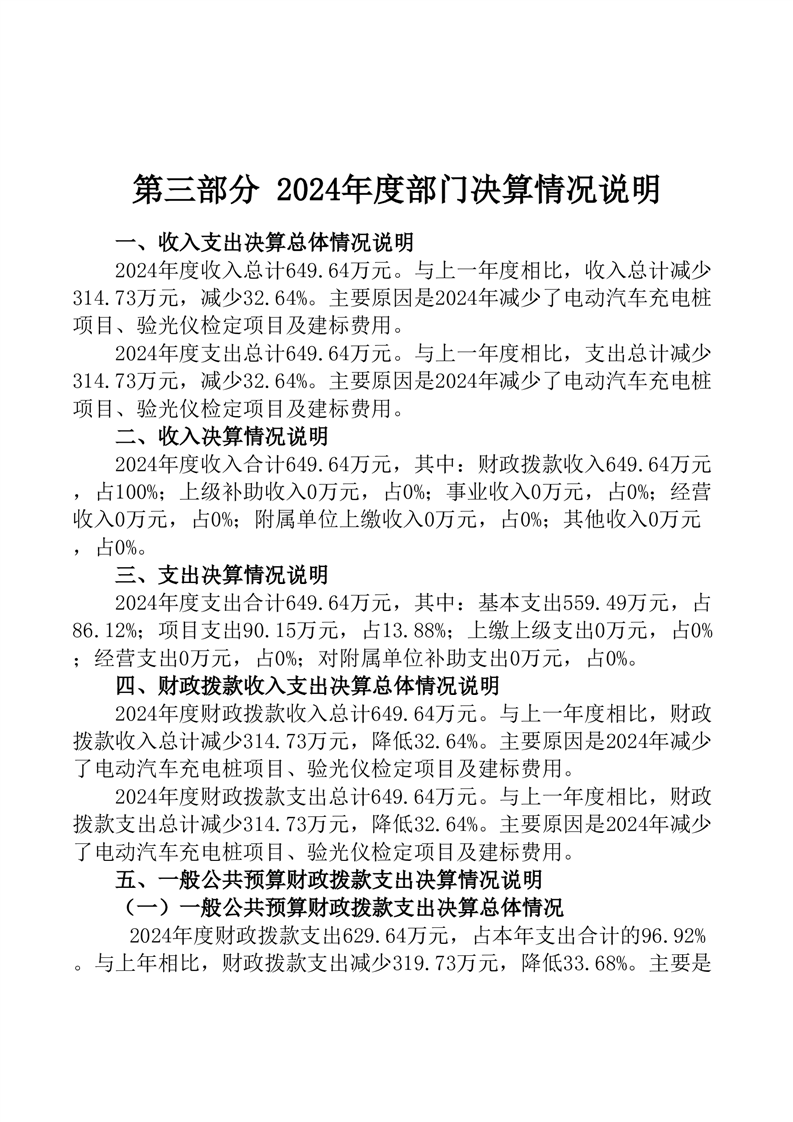
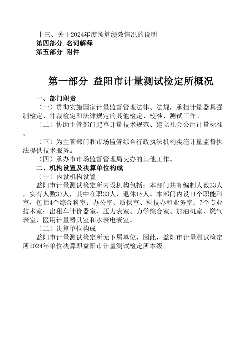
您所在位置:
首页
返回
益阳市计量测试检定所2024年部门决算公开说明
2025-09-29 14:48
来源: 益阳市市场监督管理局
2024年整体绩效评价报告.docx