您所在位置:
首页
返回
益阳市市场监督管理局本级2023年部门决算公开说明
2024-09-27 10:24
来源: 益阳市市场监督管理局
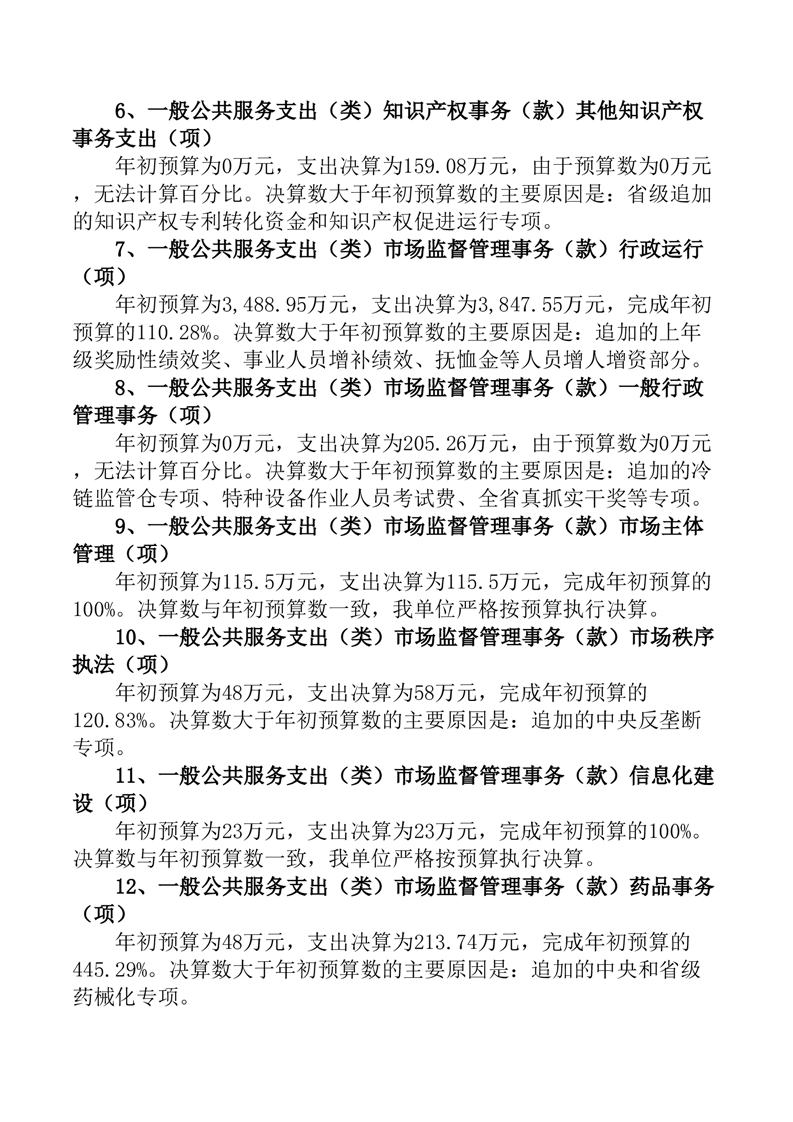
益阳市市场监督管理局整体绩效自评报告(2023年)(定).docx
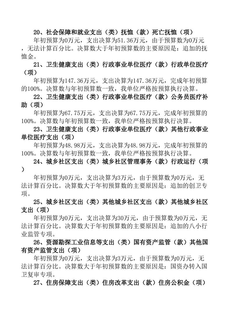
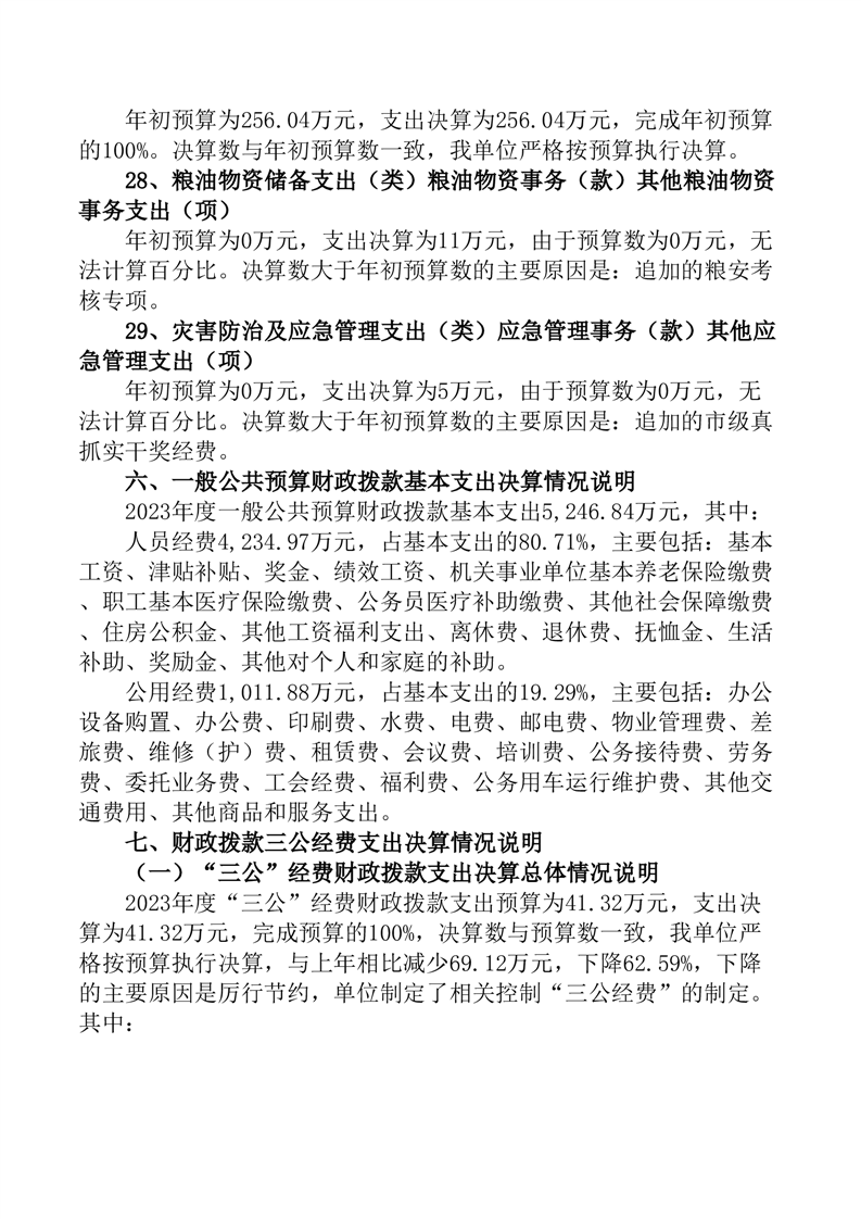
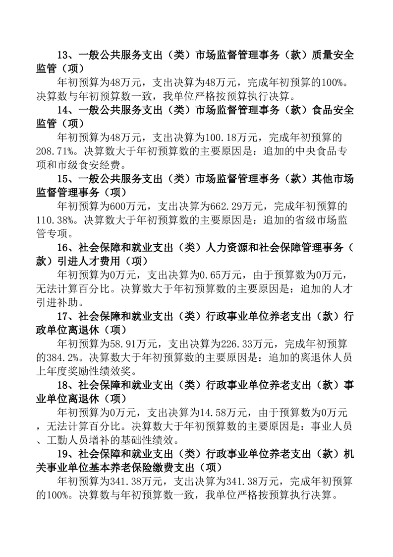
2023年益阳市食品安全综合监管资金使用绩效评估报告(定).doc