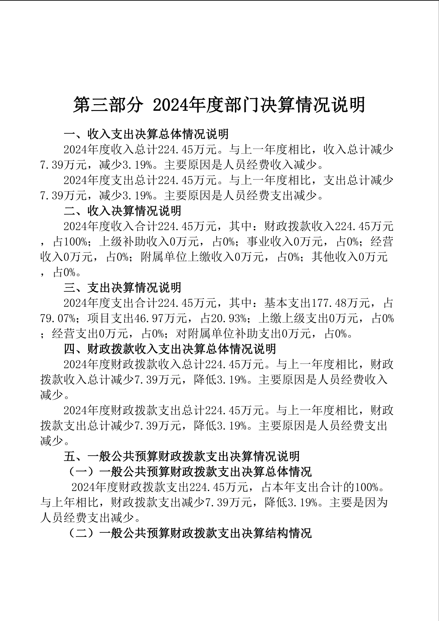
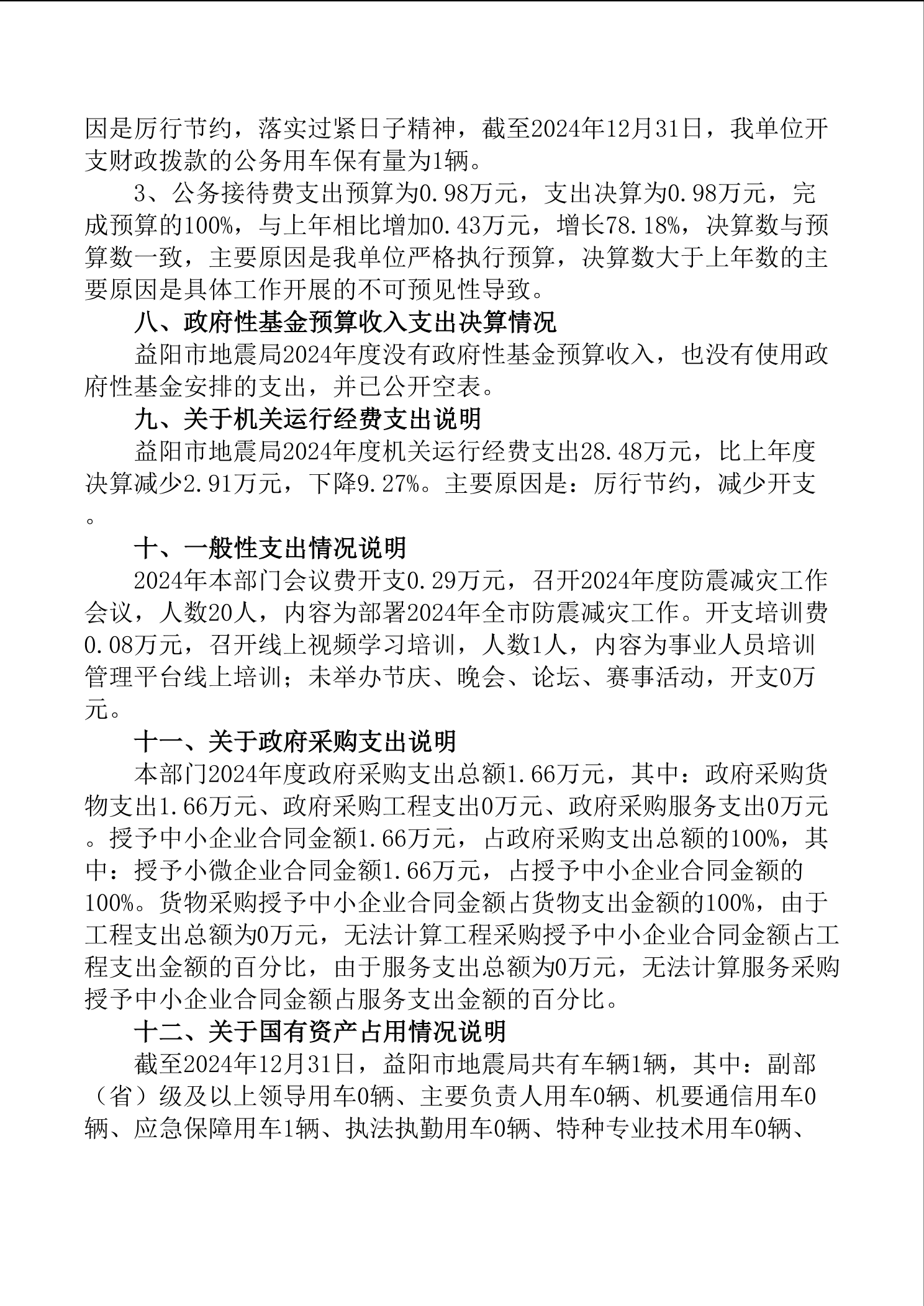
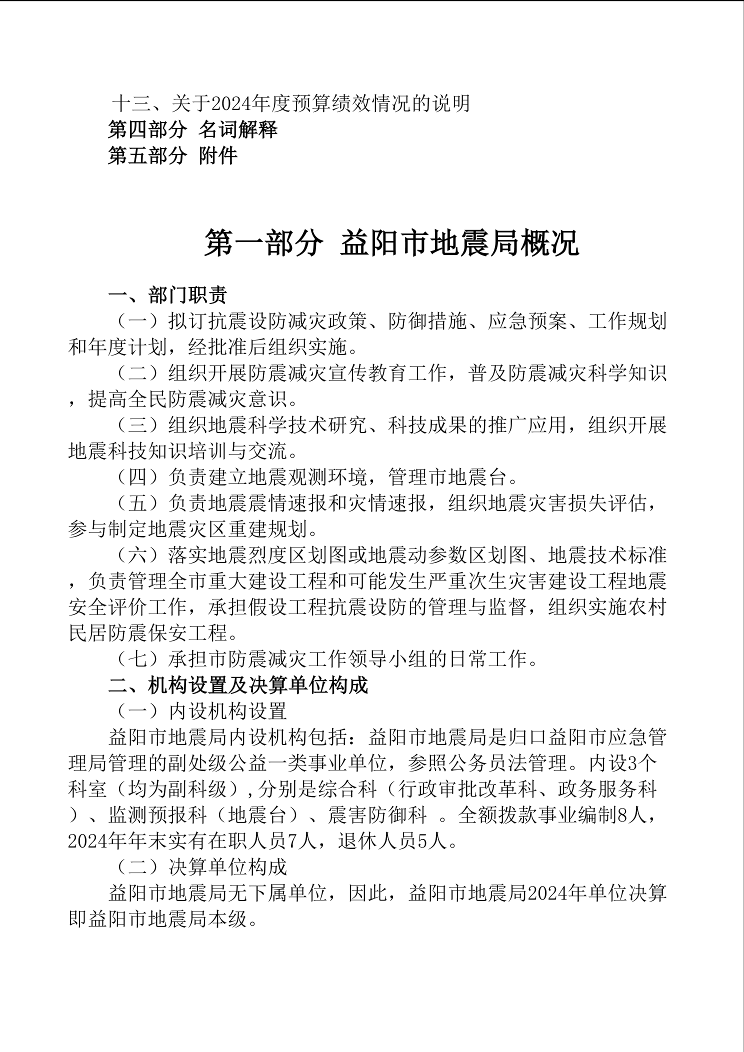
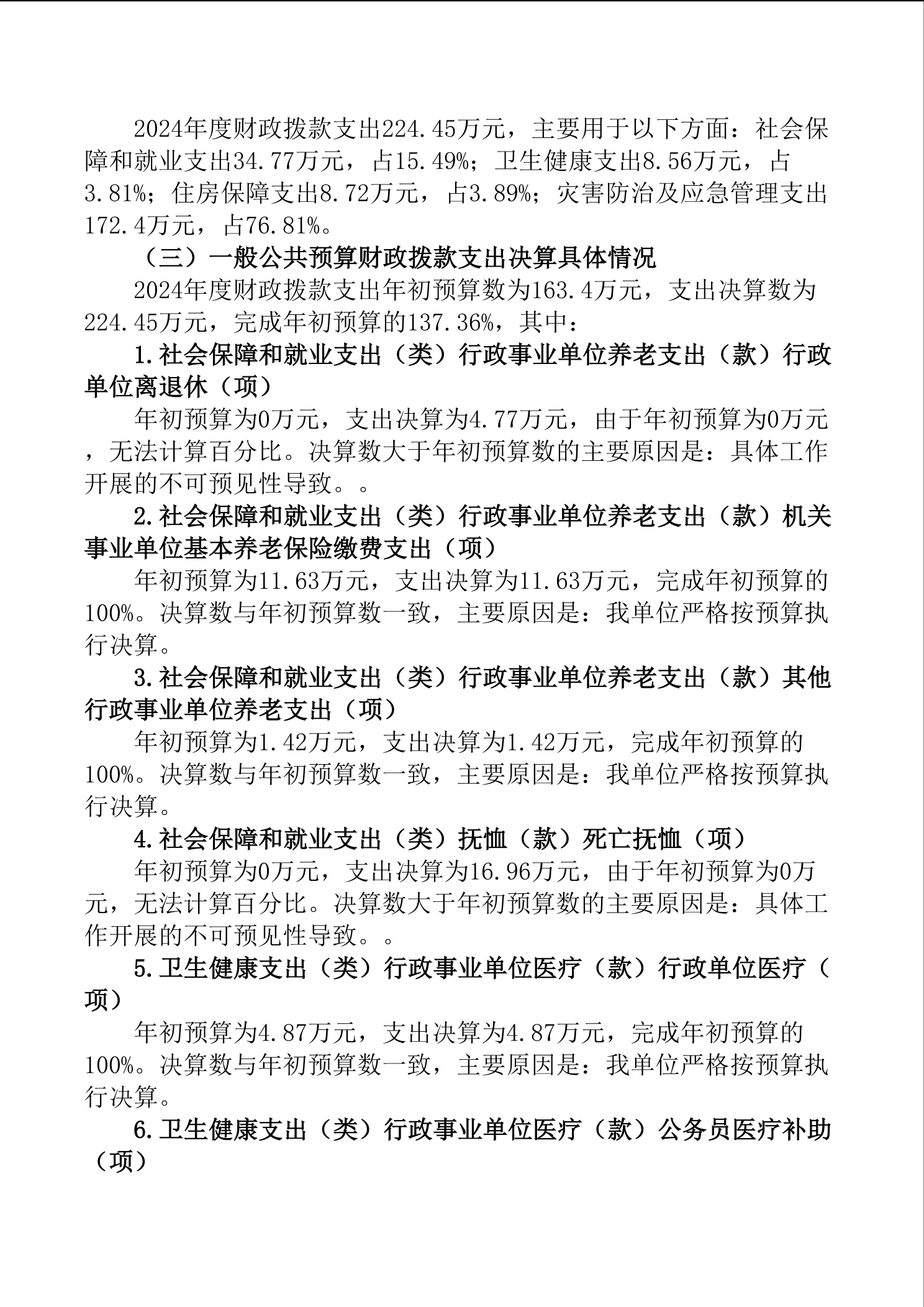
您所在位置:
首页
返回
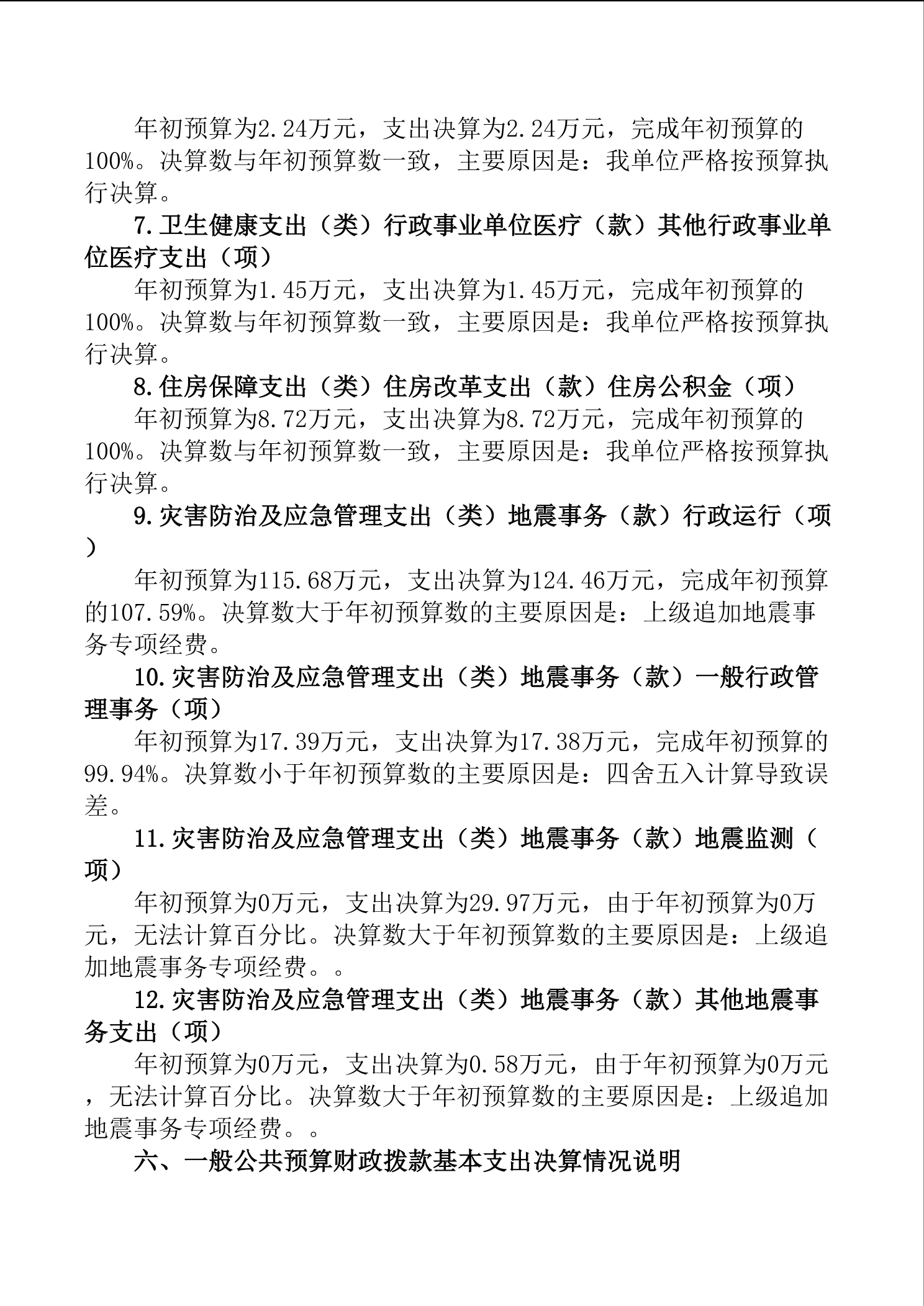
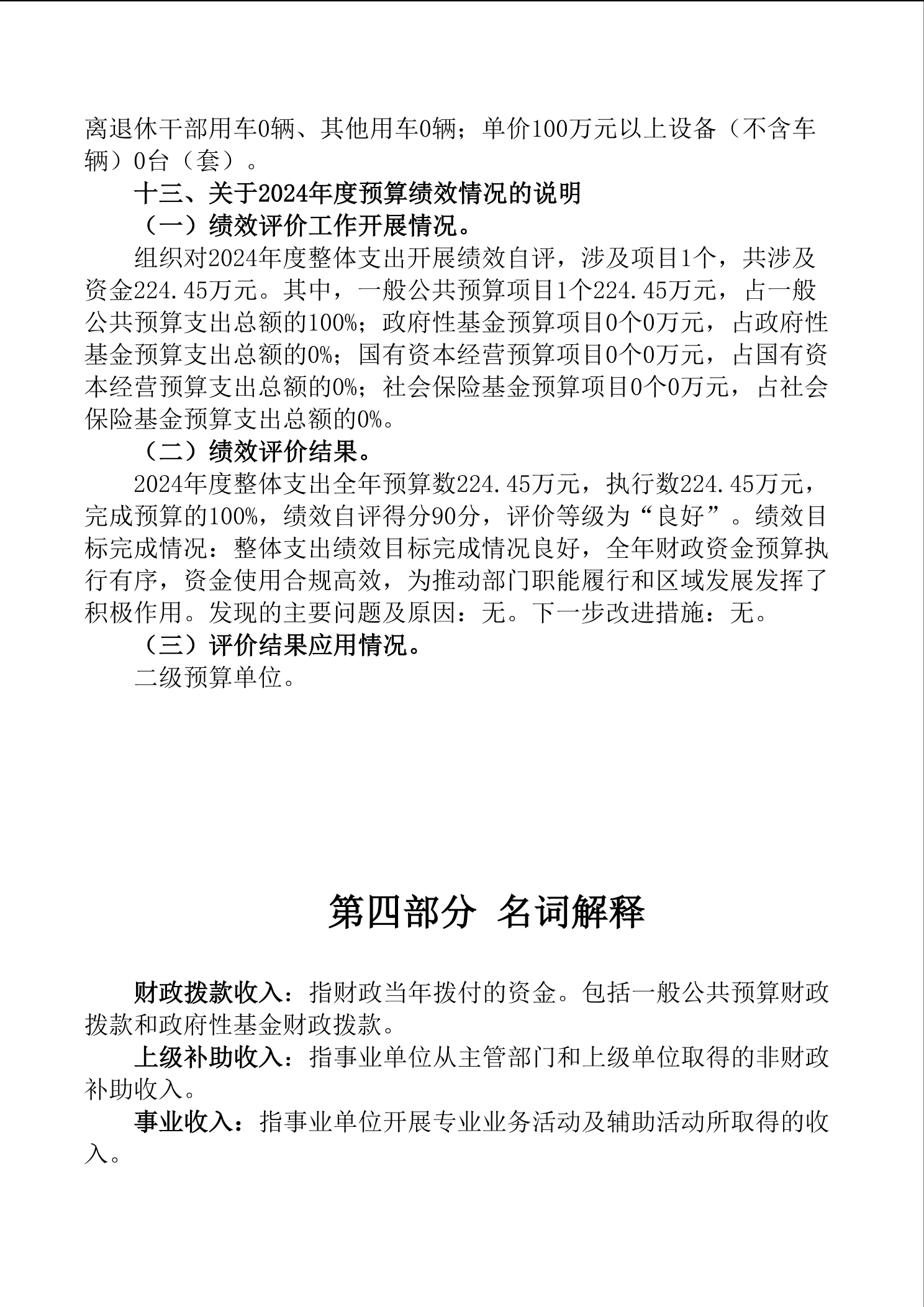
2024年度益阳市地震局部门决算
2025-09-29 15:27
来源: 益阳市地震局
益阳市应急管理局2024年度部门绩效自评报告.doc