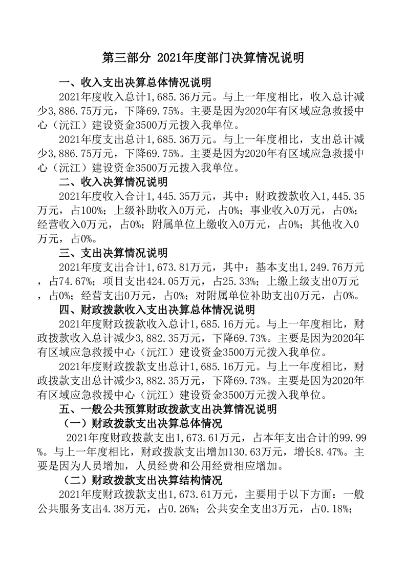
您所在位置:
首页
返回
益阳市应急管理局本级_2021年部门决算公开说明
2022-09-27 16:56
来源: 财务科
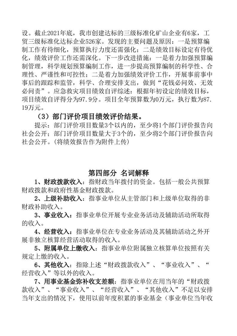
益阳市应急管理局2021年度安全生产专项资金绩效自评报告.doc
益阳市应急管理局2021年度部门整体支出绩效自评报告.doc