您所在位置:
首页
返回
益阳市应急管理局_2020年度部门决算公开说明
2021-09-27 16:42
来源: 市应急管理局
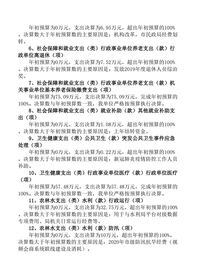
益阳市应急管理局2020年度安全生产专项资金绩效自评报告.doc
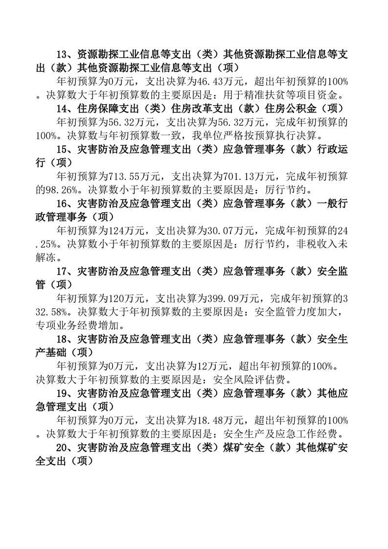
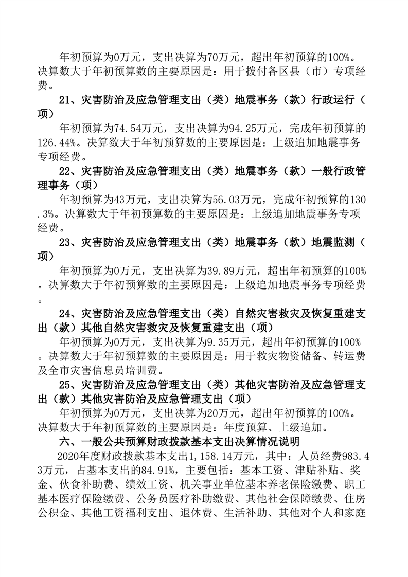
益阳市应急管理局2020年度部门整体支出绩效自评报告.doc