您所在位置:
首页
返回
2022年度益阳市卫生健康委员会本级部门决算
2023-09-28 16:38
来源: 益阳市卫生健康委员会
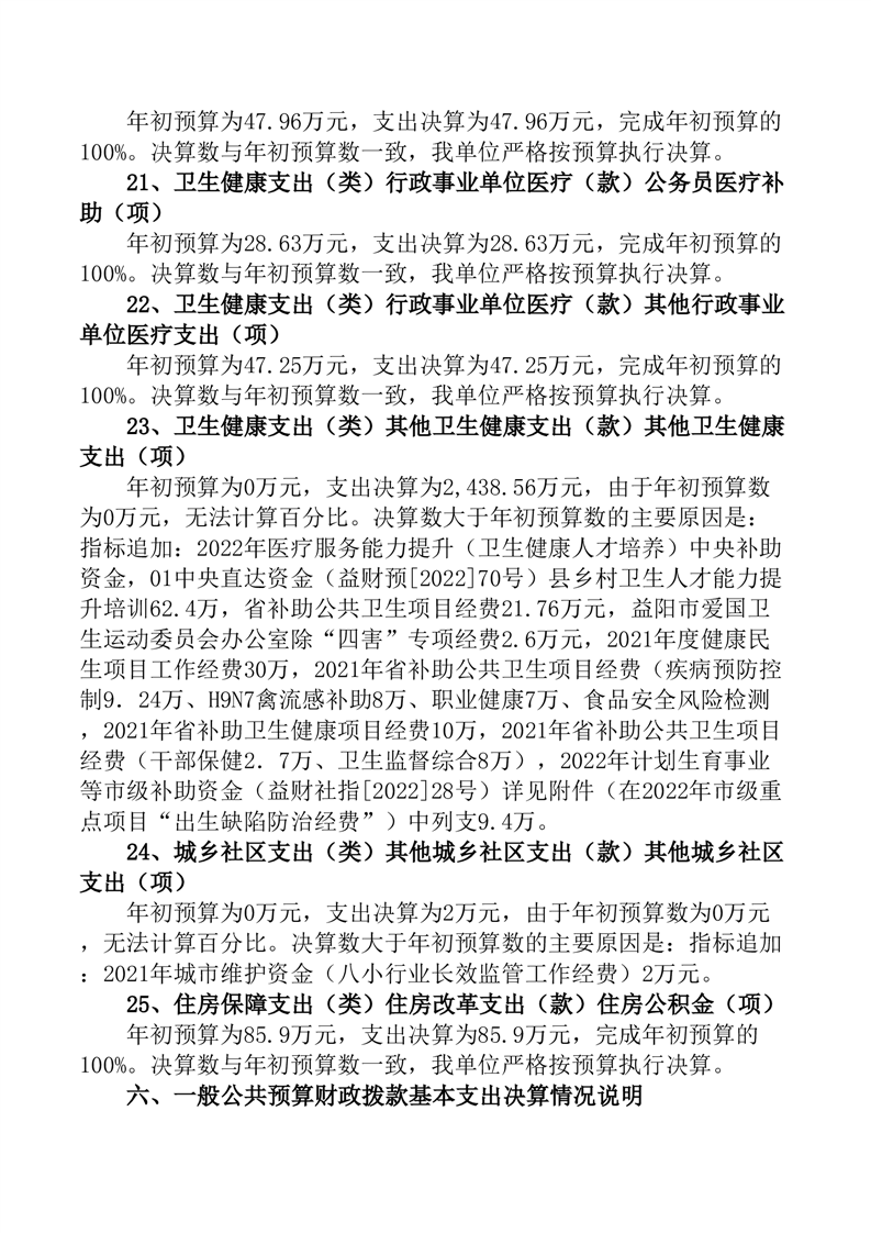
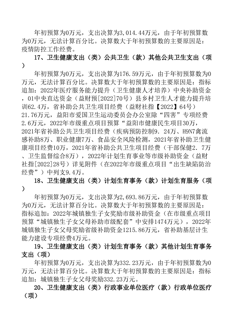
益阳市卫生健康委2022年度整体支出绩效评价报告.doc