您所在位置:
首页
返回
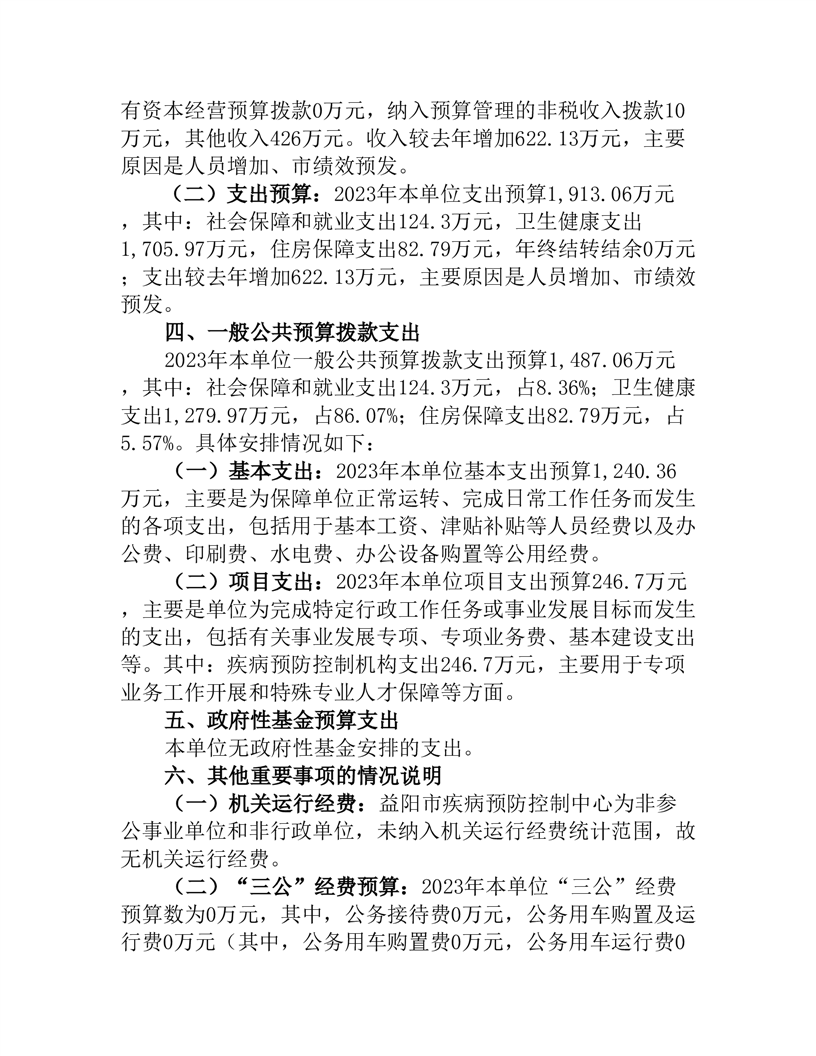
益阳市疾病预防控制中心2023年部门预算公开说明
2023-02-07 15:57
来源: 益阳市卫生健康委员会
601004 益阳市疾病预防控制中心部门预算公开表.xlsx