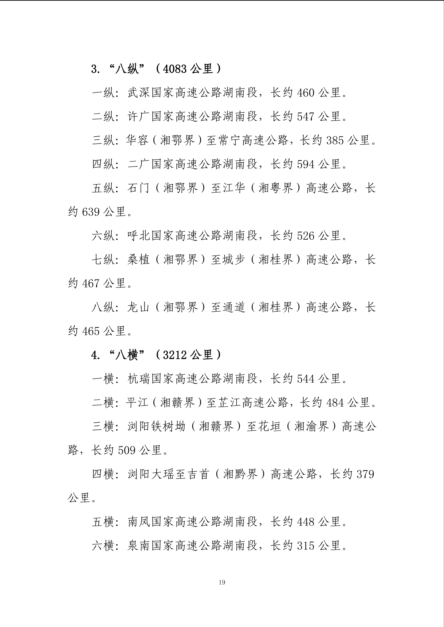
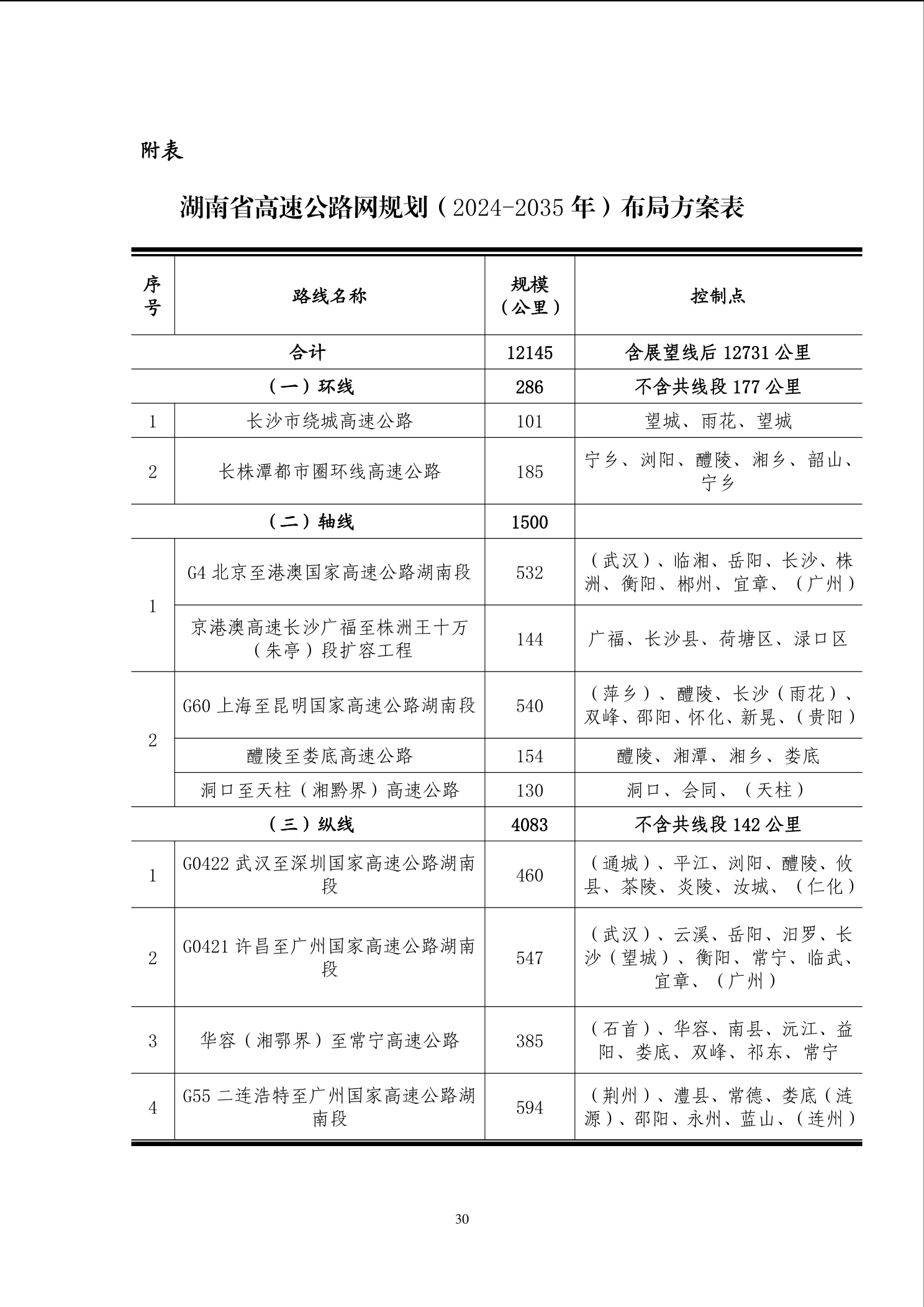
您所在位置:
首页
返回
湖南省高速公路网规划
2025-09-04 17:33
来源: 益阳市交通运输局