您所在位置:
首页
返回
益阳市贯彻落实《湖南省法治政府建设实施方案(2021-2025年)》实施细则
2023-10-07 09:25
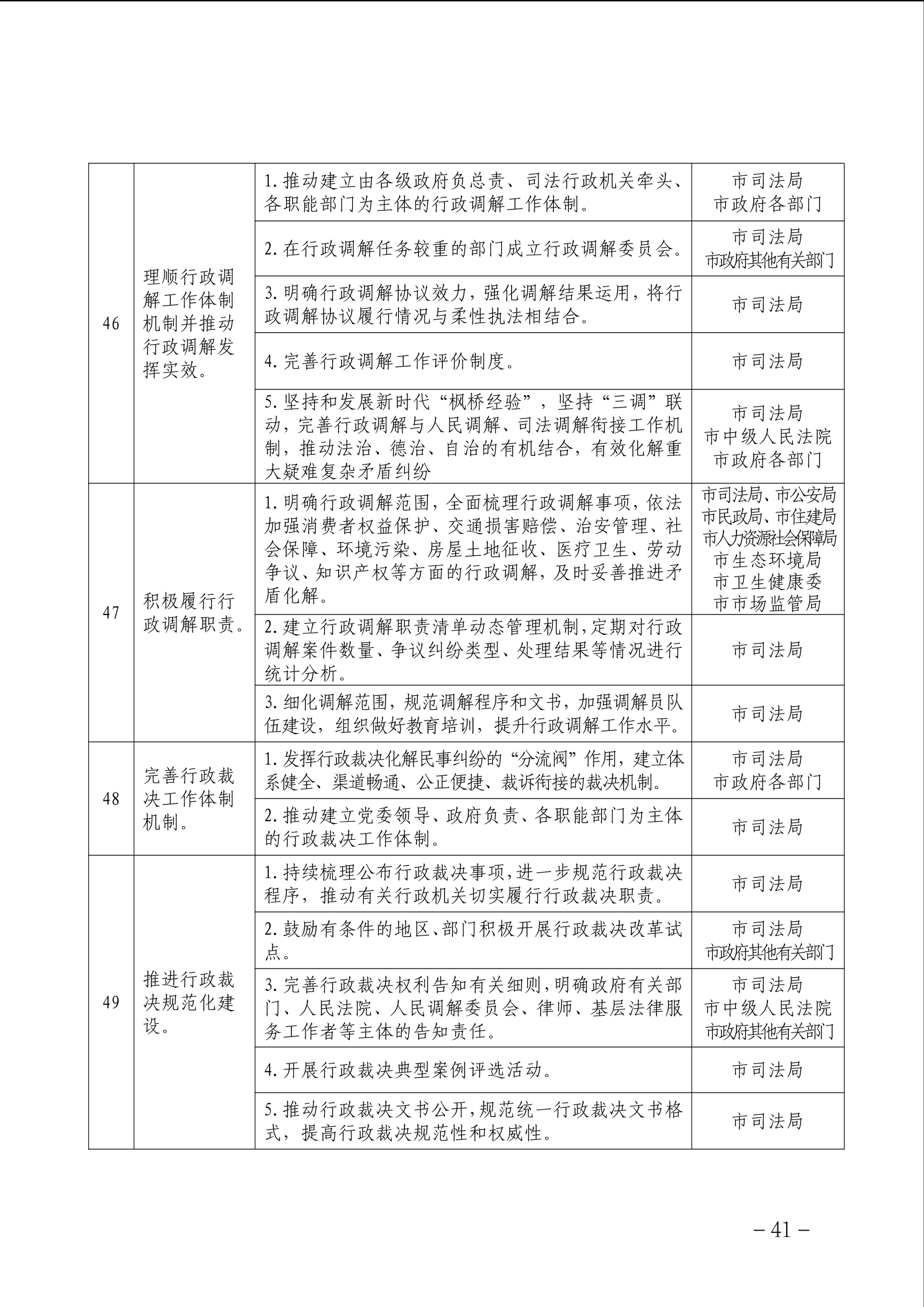
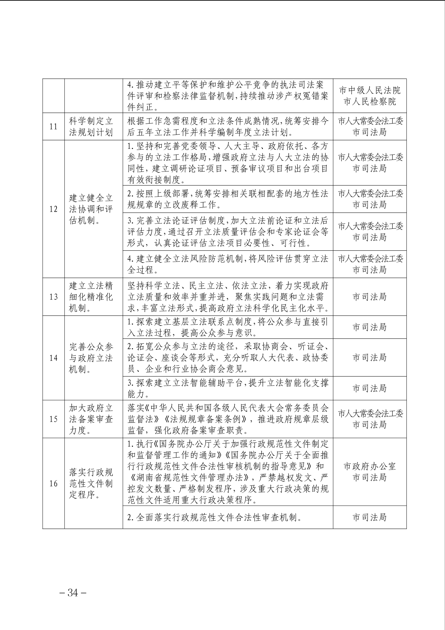
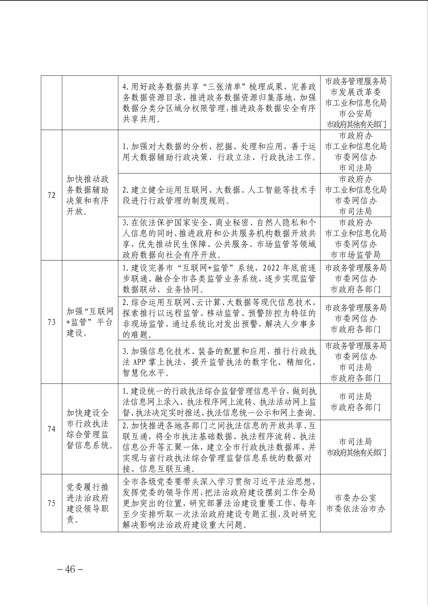
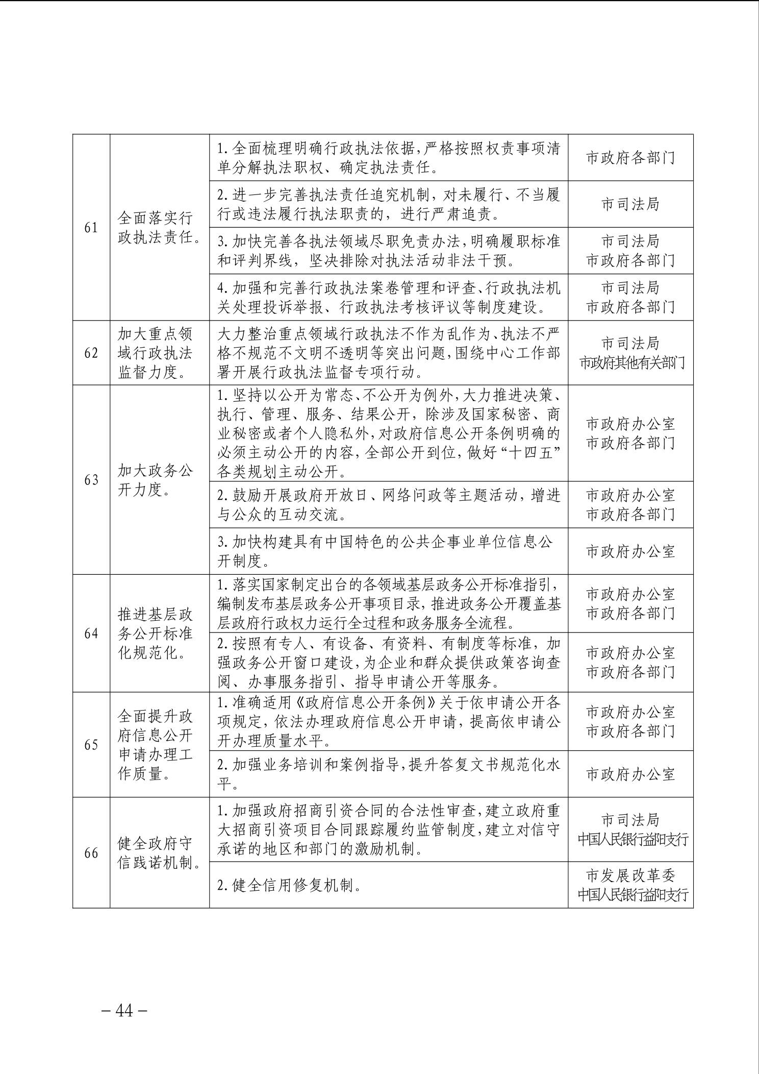
来源: 市司法局