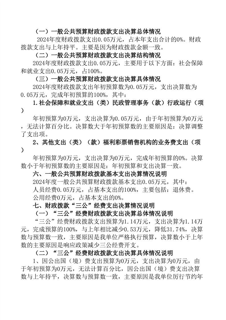
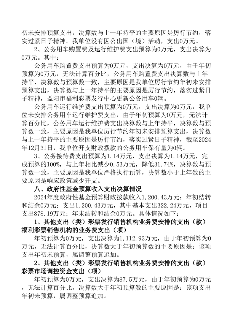
您所在位置:
首页
返回
2024年度益阳市福利彩票发行中心部门决算
2025-09-29 15:05
来源: 益阳市民政局