您所在位置:
首页
返回
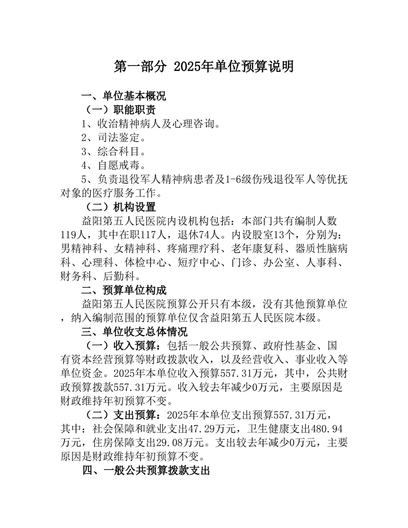
益阳第五人民医院2025年部门预算公开说明
2025-02-06 09:52
来源: 益阳市民政局
附件:
602004__益阳第五人民医院部门预算公开表.xlsx