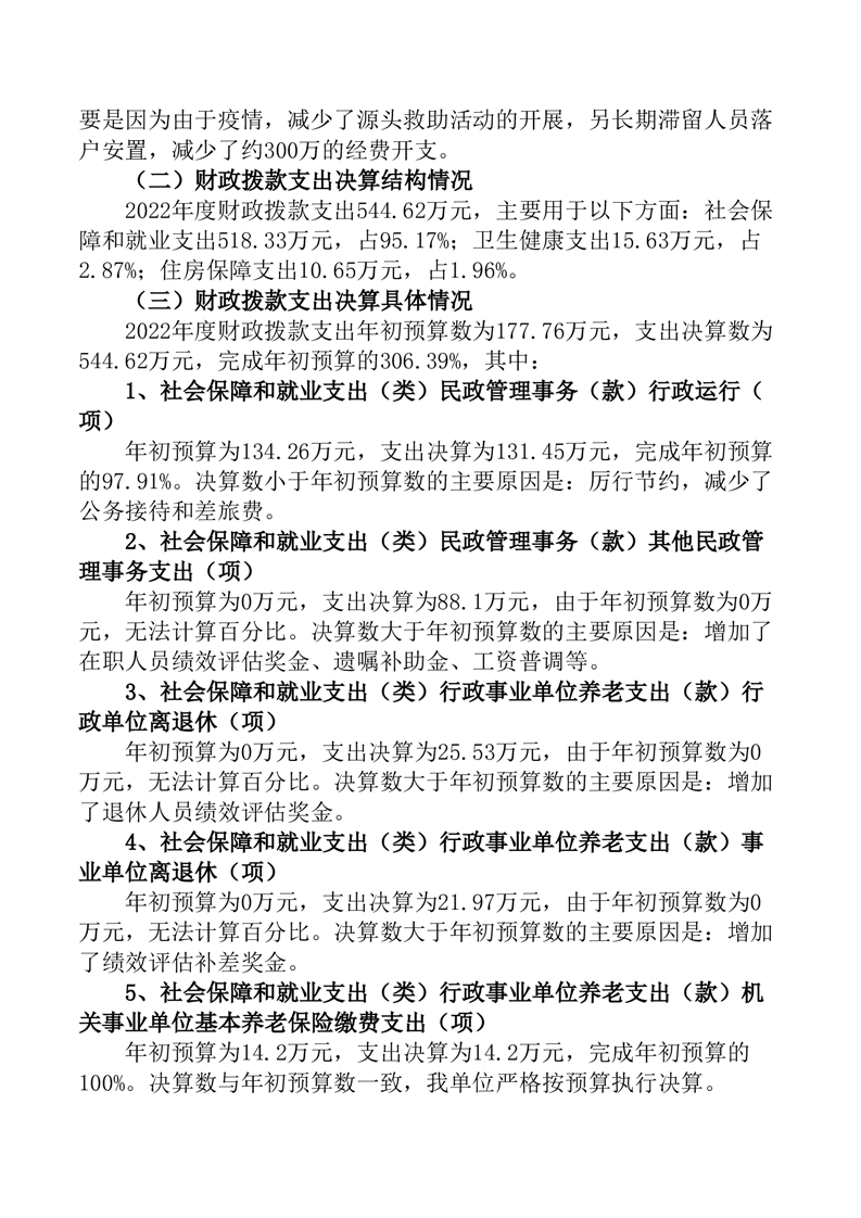
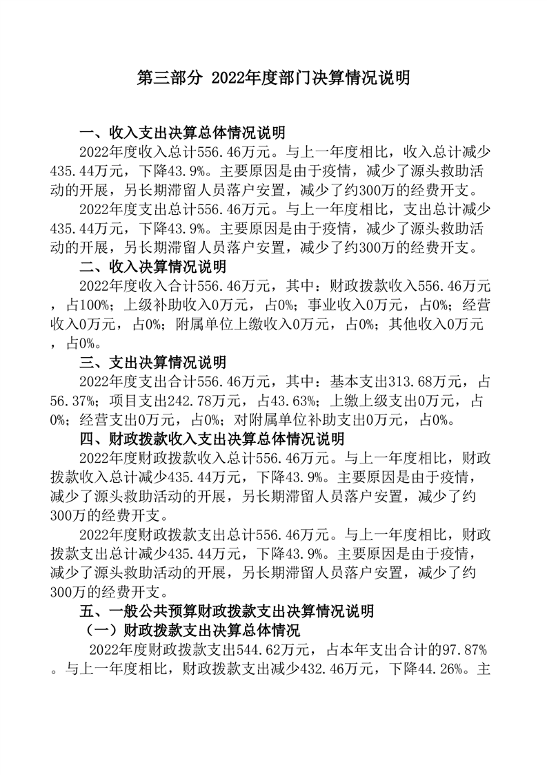
您所在位置:
首页
返回
益阳市救助管理站2022年部门决算公开
2023-09-28 10:24
来源: 市民政局
益阳市救助管理站2022年度部门整体支出绩效评价报告.doc