您所在位置:
首页
返回
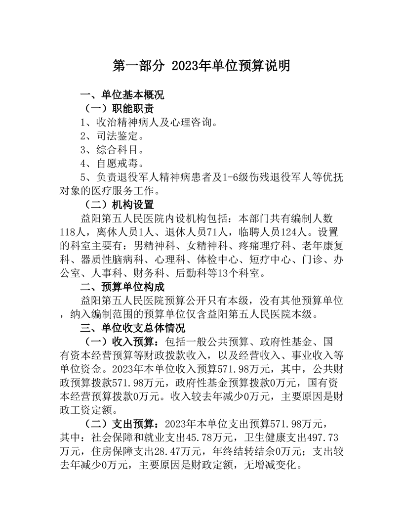
益阳市第五人民医院2023年部门预算公开
2023-02-07 17:40
来源: 益阳市民政局
602004 益阳第五人民医院部门预算公开表.xlsx