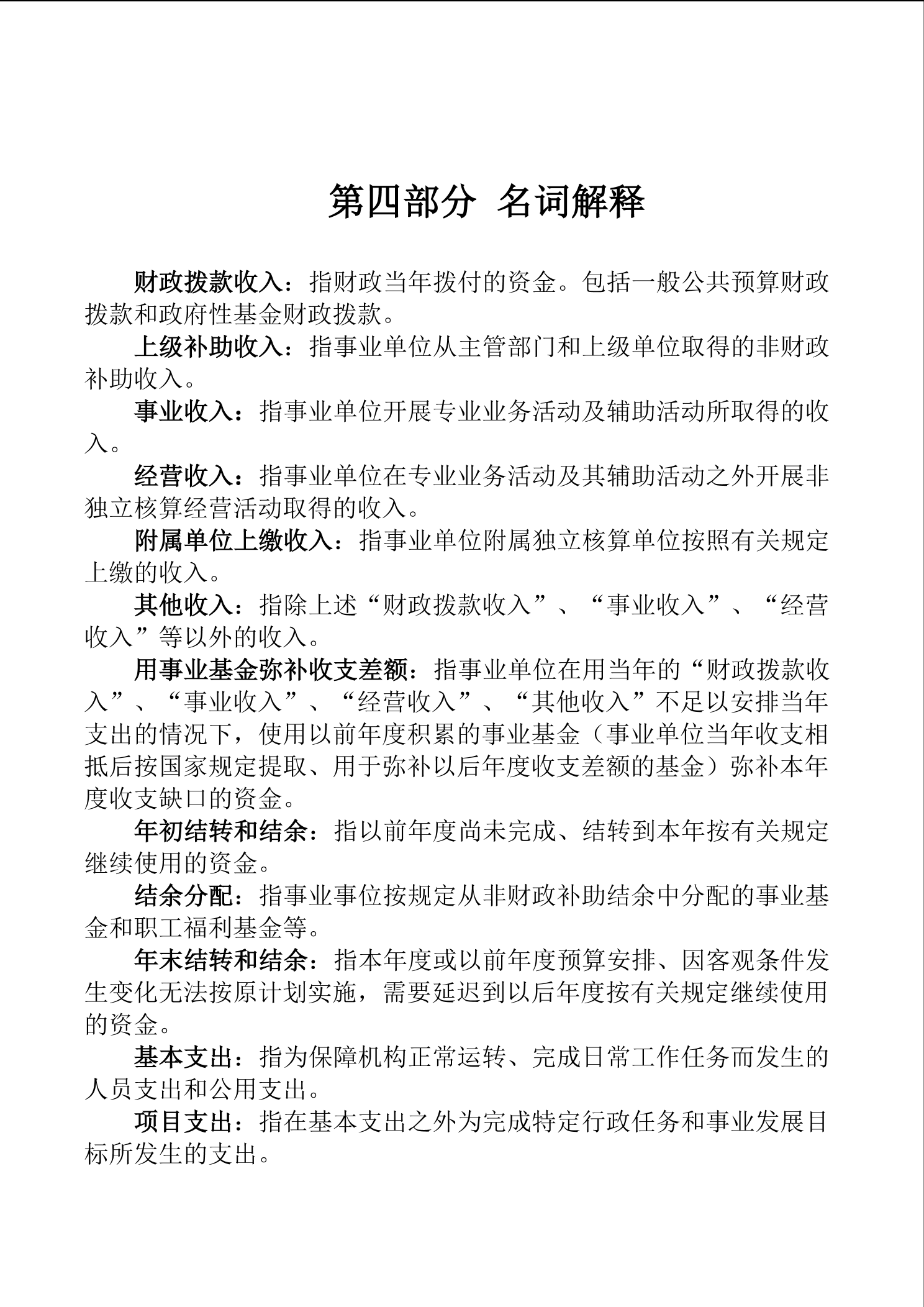
您所在位置:
首页
返回
益阳市工业和信息化局本级2024年决算公开说明
2025-09-29 10:22
来源: 益阳市工业和信息化局
2024年度益阳市工业和信息化局整体支出绩效自评报告 (2).docx