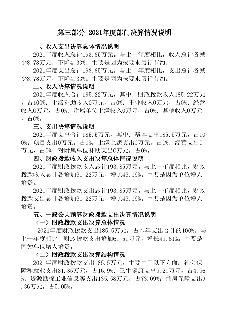
您所在位置:
首页
返回
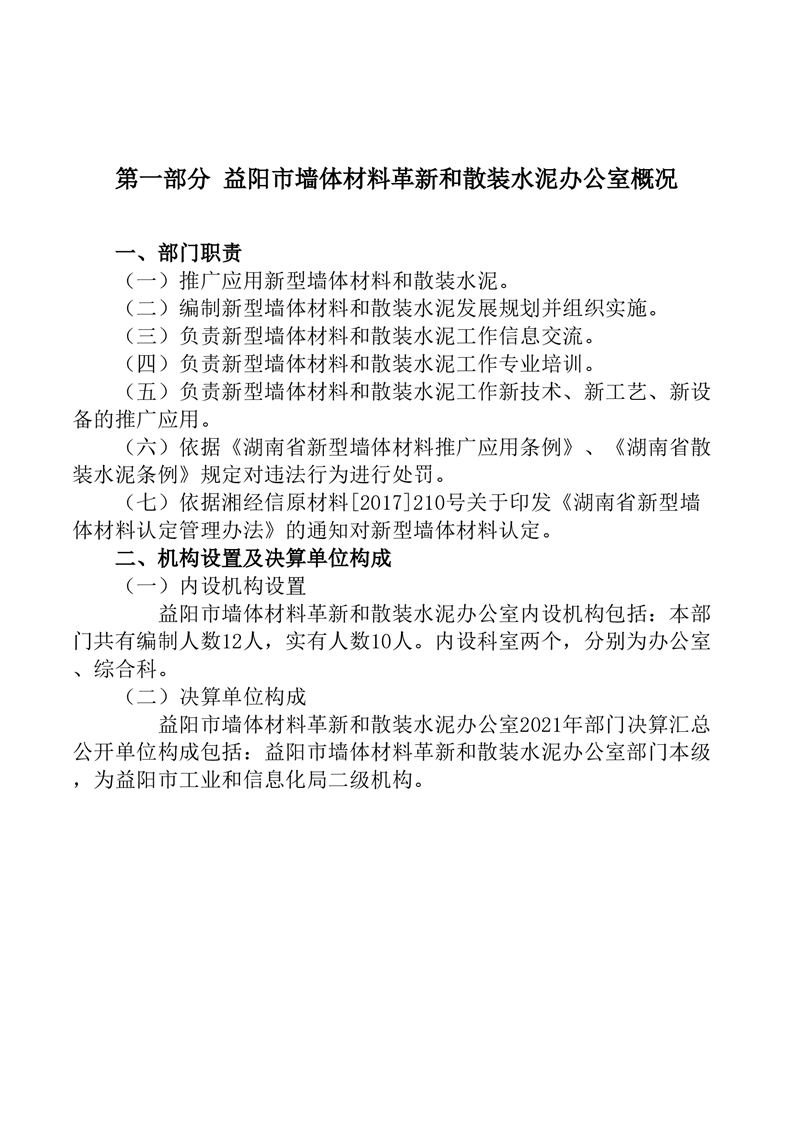
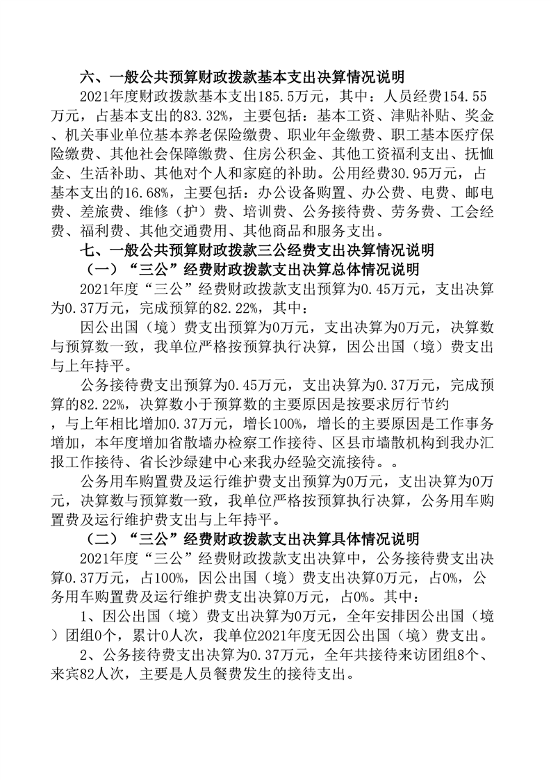
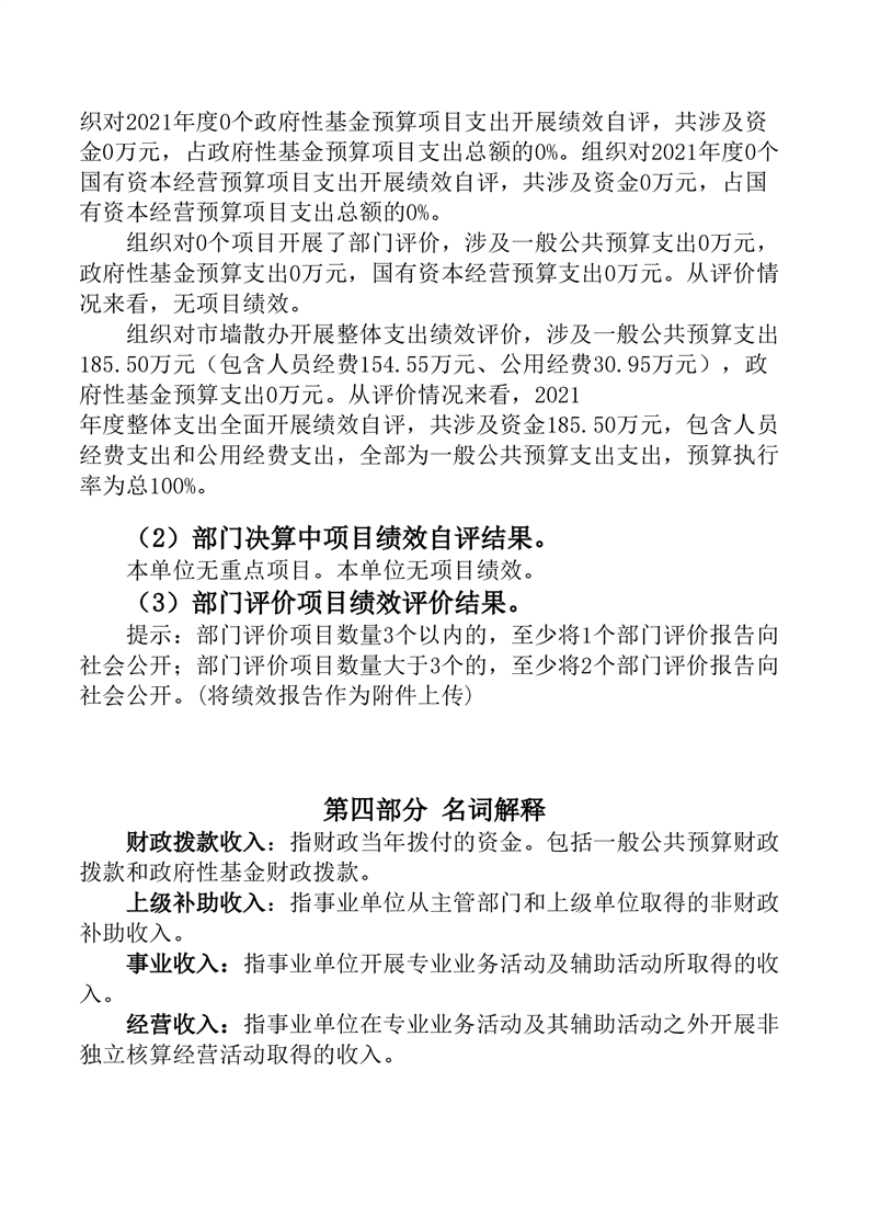
益阳市墙体材料革新和散装水泥办公室2021年部门决算公开说明
2022-09-27 17:16
来源: 益阳市工业和信息化局