当前位置:
首页
>
信息公开
>
法规文件
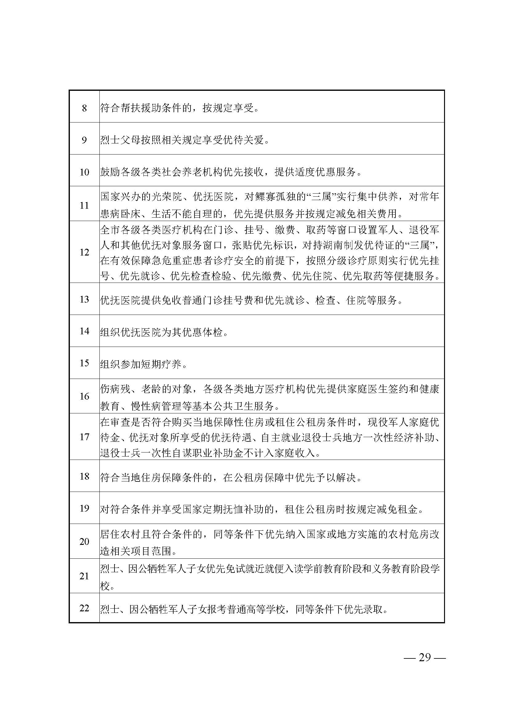
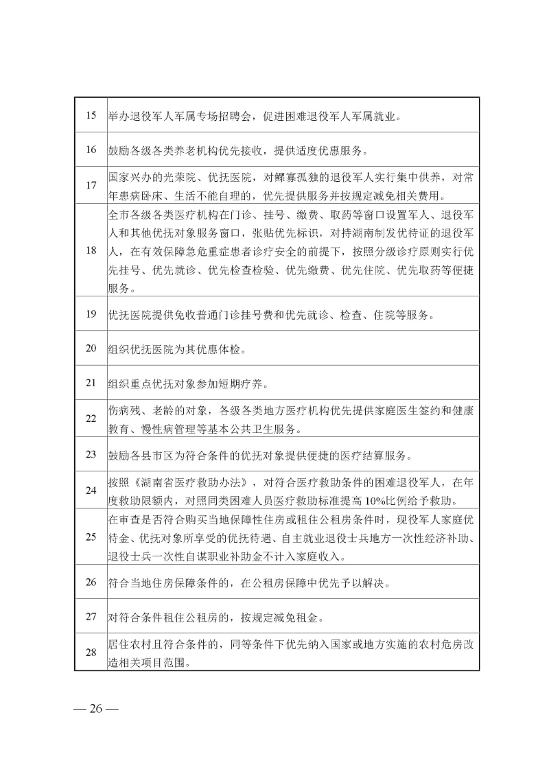
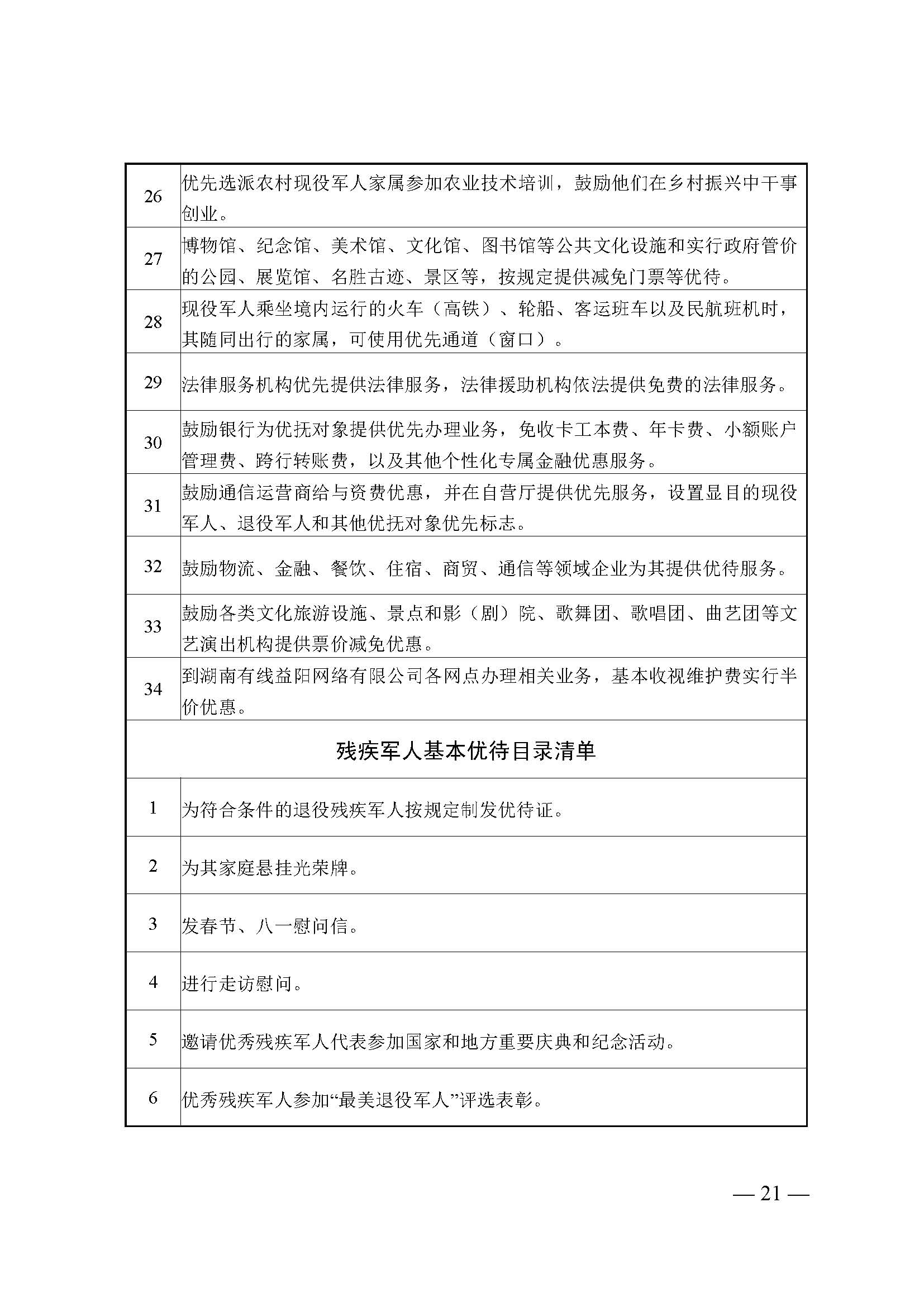
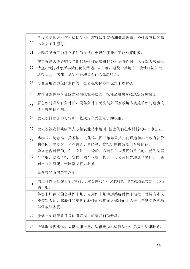
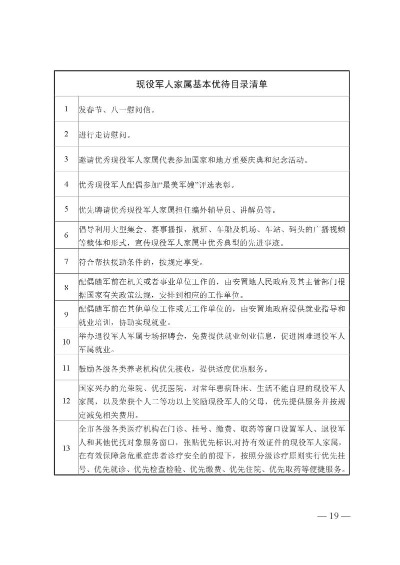
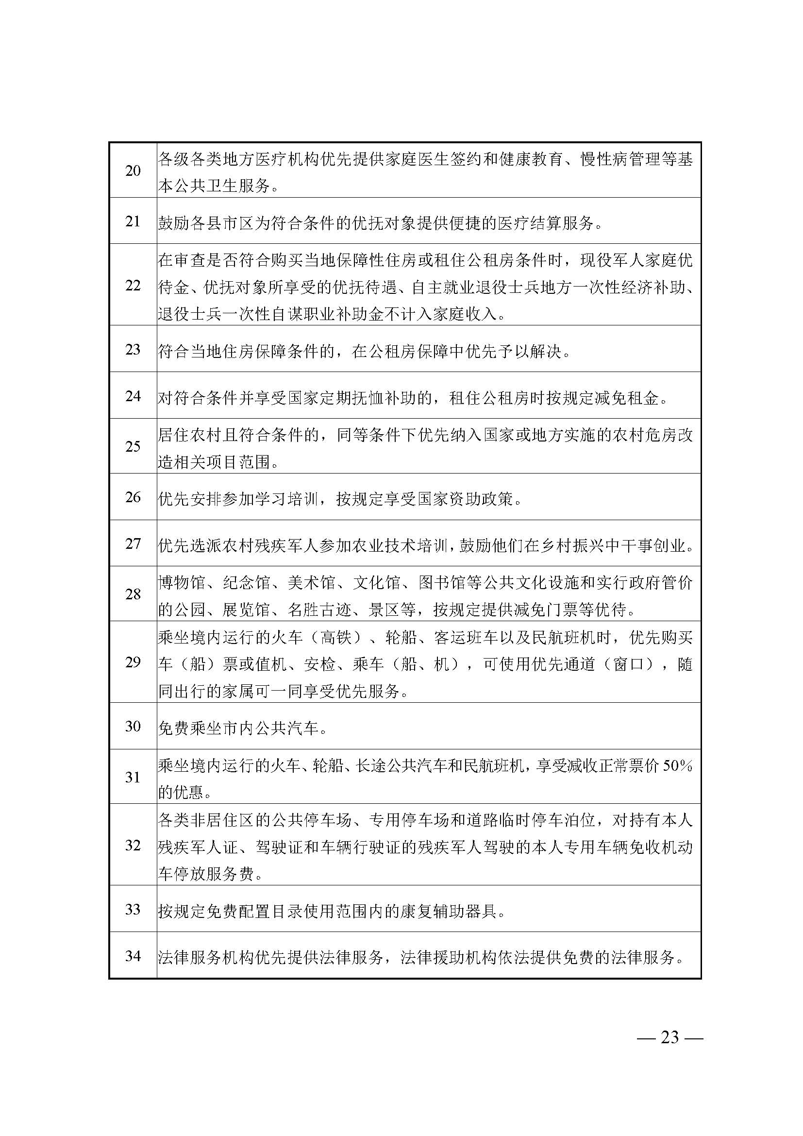
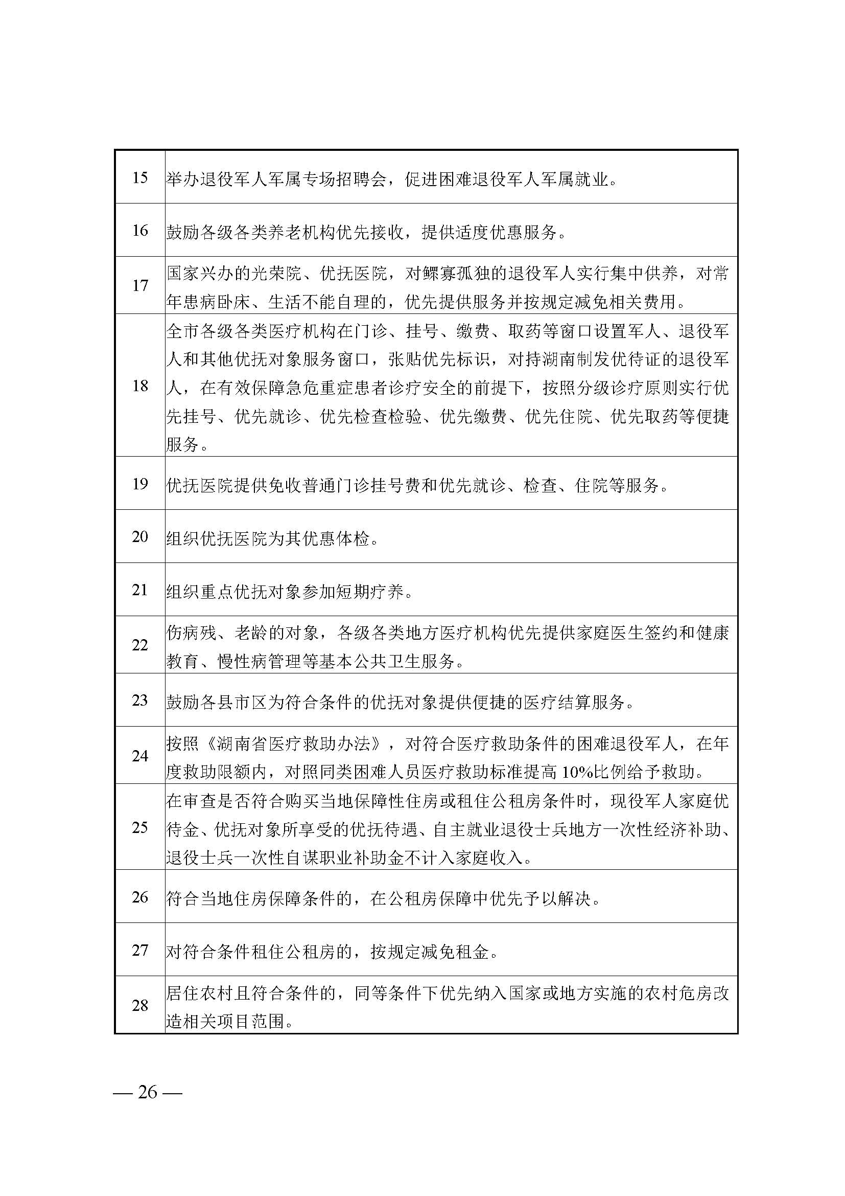
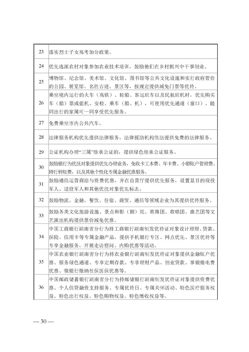
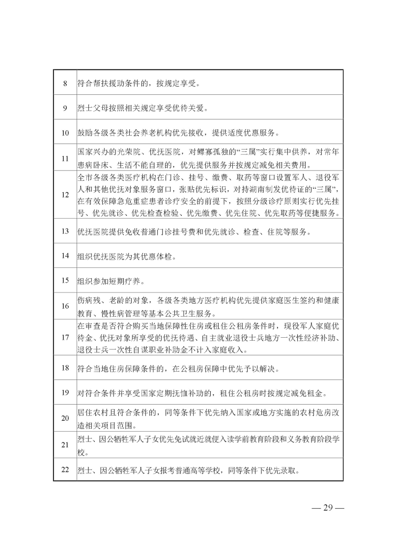
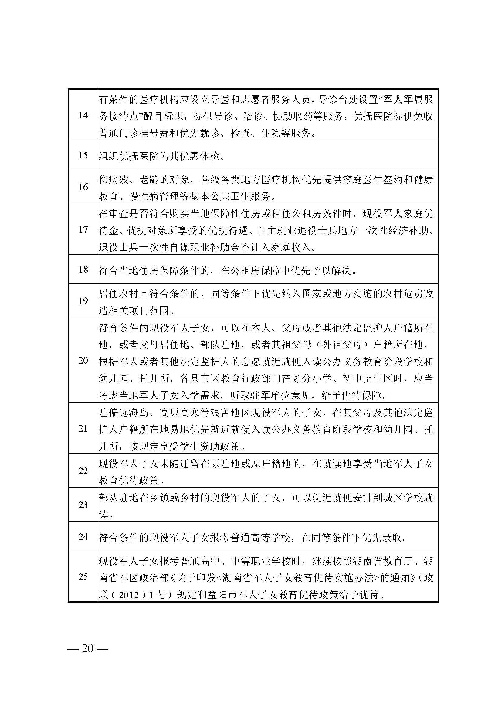
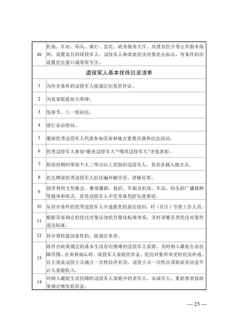
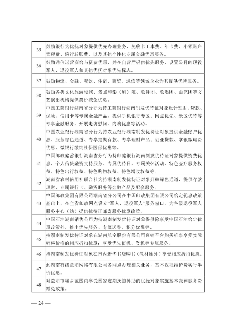
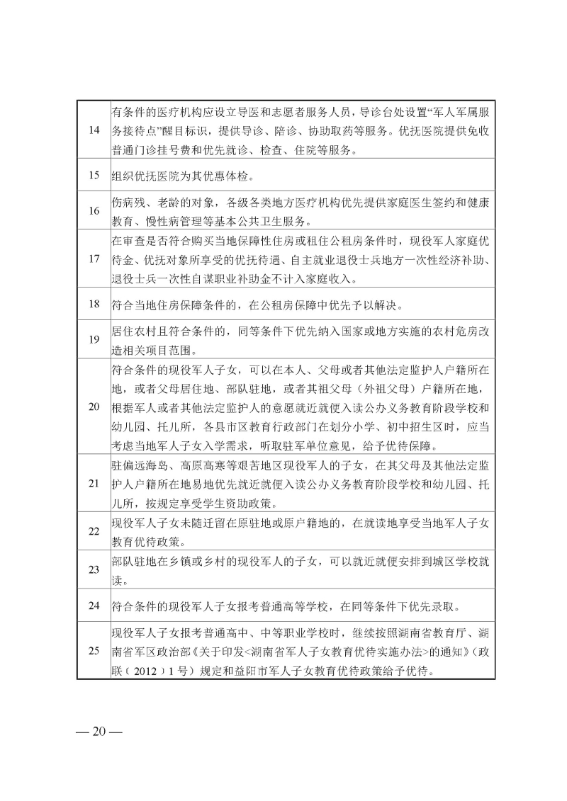
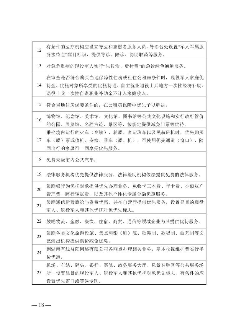
益阳市退役军人事务局等27部门关于印发《益阳市加强军人军属、退役军人和其他优抚对象优待工作的实施意见》的通知
发布时间: 2023-10-27 17:39
来源:益阳市退役军人事务局
作者:
浏览量:
次
[字体:
大
中
小
]
扫一扫在手机打开当前页
【打印本页】
【关闭窗口】
相关文章
图片解读:《益阳市加强军人军属、退役军人和其他优抚对象优待工作的实施意见》
2023-10-27
文字解读:《益阳市加强军人军属、退役军人和其他优抚对象优待工作的实施意见》
2023-10-27