益阳市关于军人军属、退役军人和其他优抚对象优待目录清单(第一批)的公告
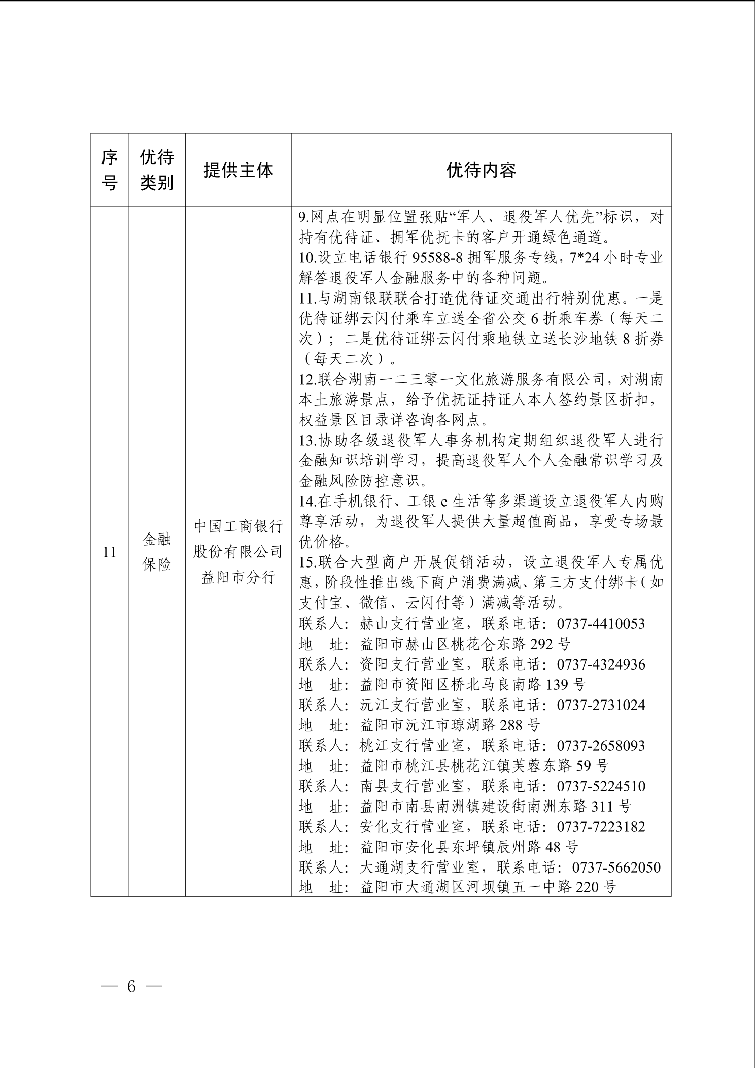
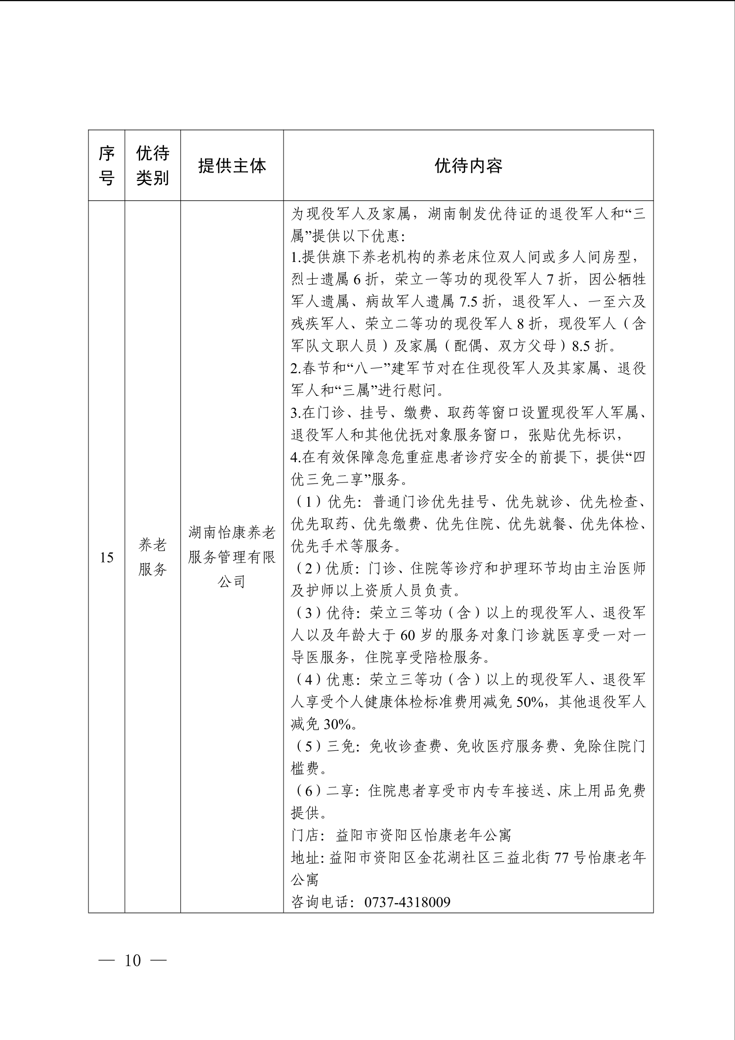
为深入贯彻落实习近平总书记关于退役军人工作的重要论述,在市委、市政府的正确领导下,全市各级退役军人事务部门广泛动员社会力量努力提高优待证“含金量”,让退役军人和其他优抚对象获得感成色更足、幸福感更可持续、安全感更有保障。在中华人民共和国成立74周年之际,现面向社会公布益阳市军人军属、退役军人和其他优抚对象优待服务目录清单(第一批),内容涉及文化旅游、交通优待、通信网络、石油化工、金融保险、医疗康养、其他优待7大类,共计18项,现予以公告。
附件:益阳市军人军属、退役军人和其他优抚对象优待服务目录清单(第一批)
益阳市退役军人事务局
2023年9月27日
附件:
扫一扫在手机打开当前页










