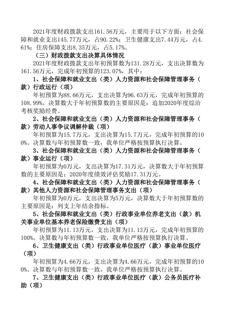
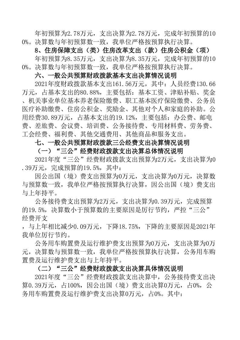
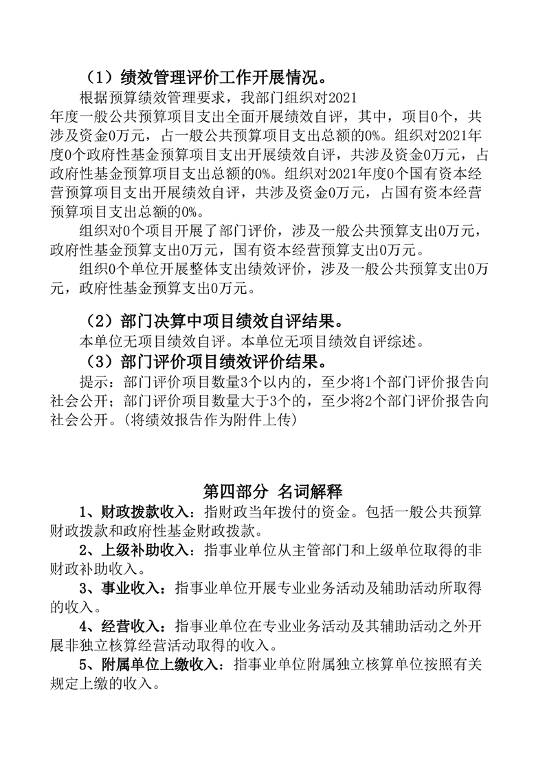
当前位置:
首页
>
信息公开
>
财政信息
益阳市劳动仲裁院2021年部门决算公开说明
发布时间:2022-09-27 13:00
作者:
来源:益阳市人社局
浏览次数:
字体:
【大】
【中】
【小】
扫一扫在手机打开当前页
打印
关闭