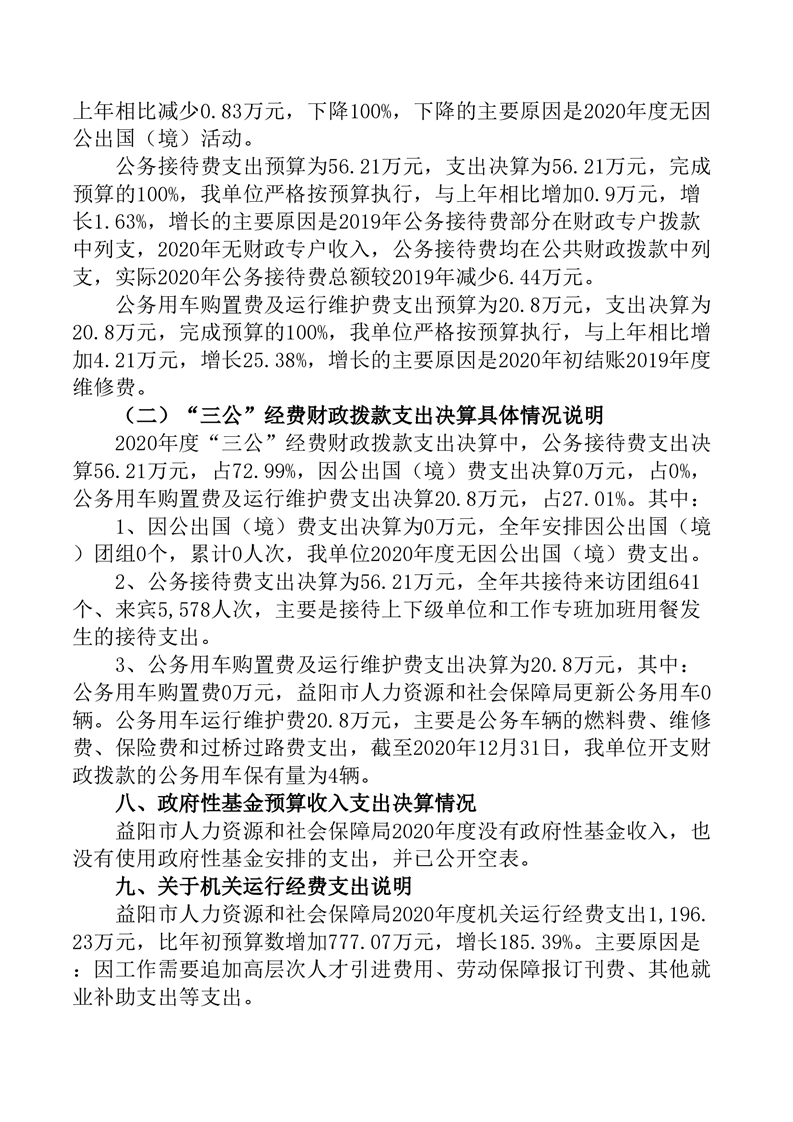
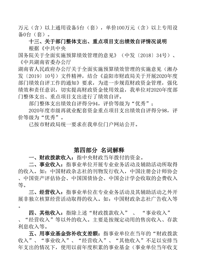
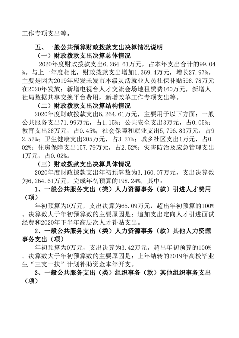
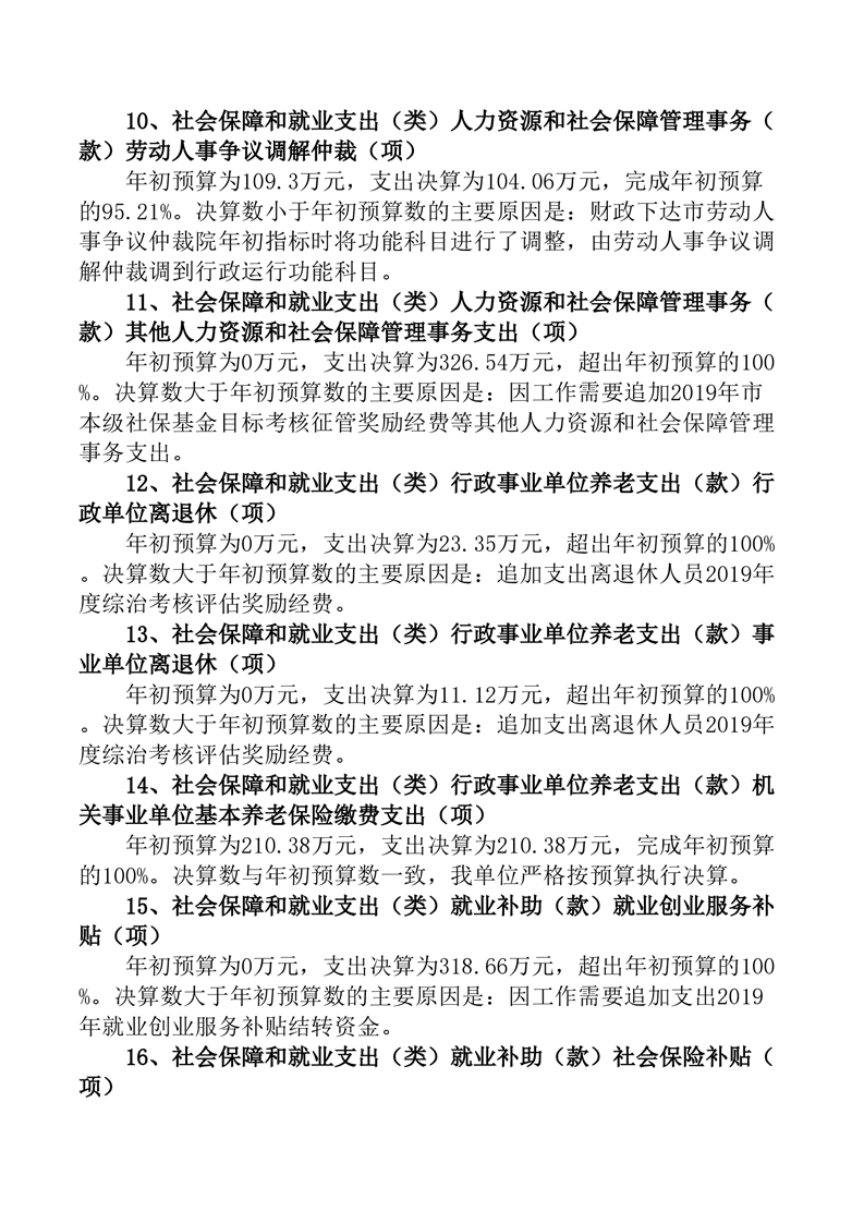
当前位置:
首页
>
信息公开
>
财政信息
益阳市人力资源和社会保障局2020年度部门决算公开
发布时间:2021-09-27 11:18
作者:
来源:益阳门户网
浏览次数:
字体:
【大】
【中】
【小】
2020年项目绩效评价(城乡居民养老保险配套资金).doc
2020年项目绩效评价(市本级就业配套资金).doc
益阳市人社局2020年整体支出绩效自评报告.doc
扫一扫在手机打开当前页
打印
关闭