当前位置:
首页
>
信息公开
>
财政信息
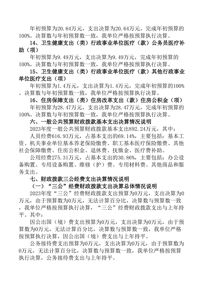
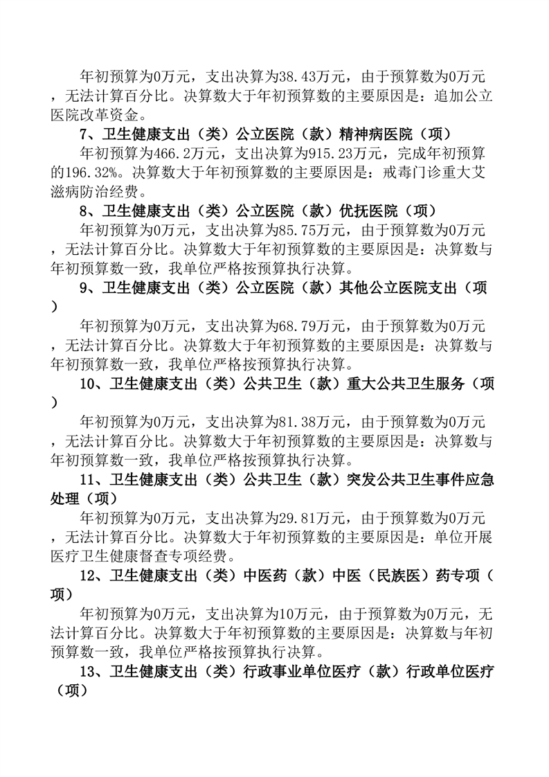
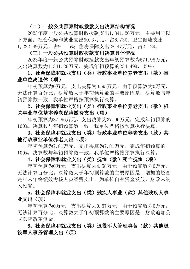
益阳第五人民医院2023年部门决算公开说明
发布时间:2024-09-27 09:09
作者:
来源:益阳市民政局
浏览次数:
字体:
【大】
【中】
【小】
2023年市五医院整体绩效评价报告终.doc
扫一扫在手机打开当前页
打印
关闭