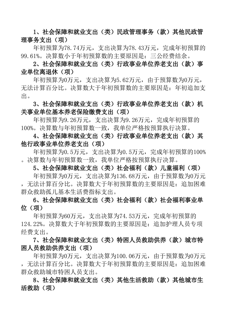
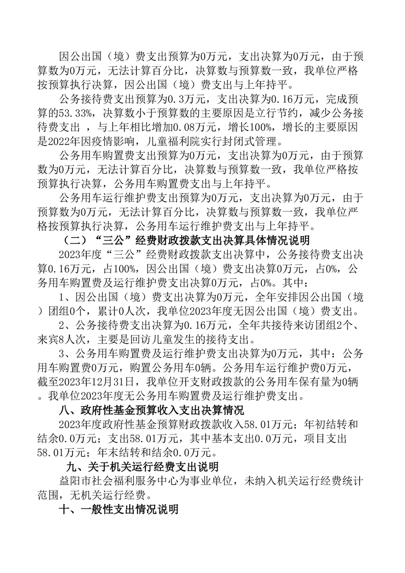
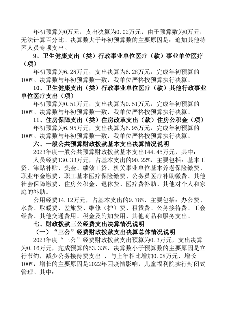
当前位置:
首页
>
信息公开
>
财政信息
益阳市社会福利服务中心2023年部门决算公开说明
发布时间:2024-09-27 09:07
作者:
来源:益阳市民政局
浏览次数:
字体:
【大】
【中】
【小】
绩效自评报告.docx
扫一扫在手机打开当前页
打印
关闭