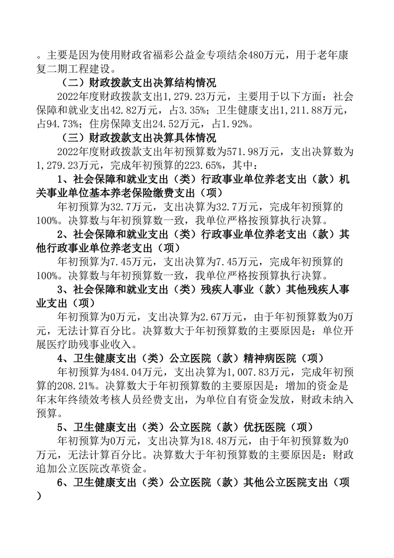
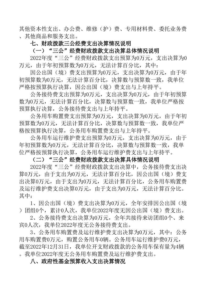
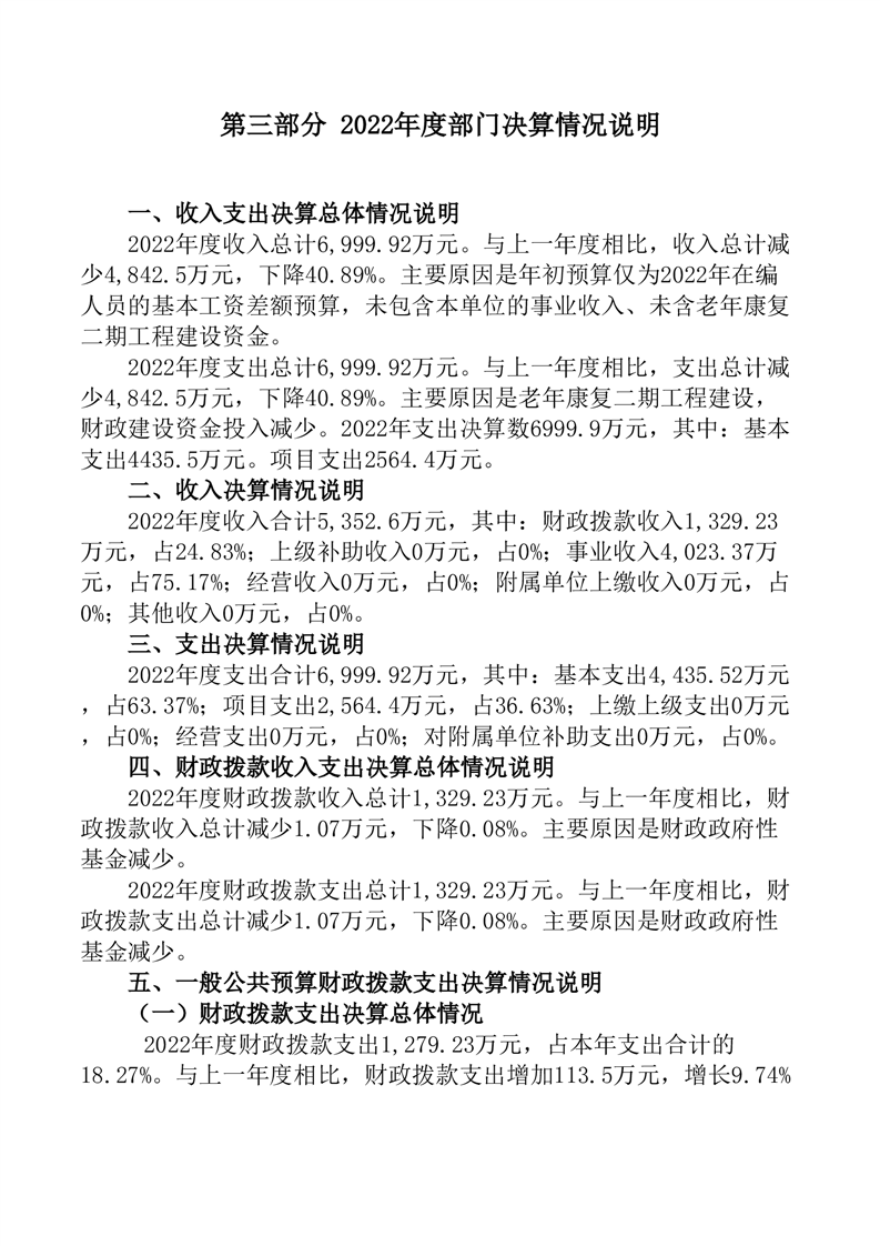
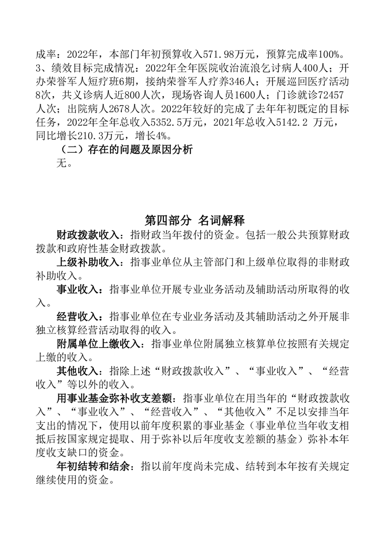
当前位置:
首页
>
信息公开
>
财政信息
益阳市第五人民医院2022年部门决算公开
发布时间:2023-09-28 10:25
作者:
来源:市民政局
浏览次数:
字体:
【大】
【中】
【小】
2022年 市五医院整体绩效评价报告.doc
扫一扫在手机打开当前页
打印
关闭