当前位置:
首页
>
信息公开
>
财政信息
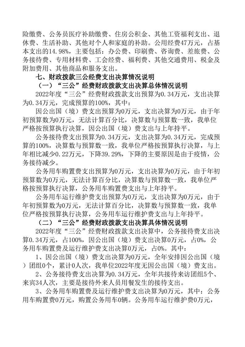
益阳市救助管理站2022年部门决算公开
发布时间:2023-09-28 10:24
作者:
来源:市民政局
浏览次数:
字体:
【大】
【中】
【小】
益阳市救助管理站2022年度部门整体支出绩效评价报告.doc
扫一扫在手机打开当前页
打印
关闭