当前位置: 首页 > 信息公开 > 财政信息
益阳市民政局2022年部门决算公开
发布时间:2023-09-28 10:16 作者: 来源:市民政局 浏览次数: 字体:【大】 【中】 【小】
2022年度部门整体支出绩效评价基础数据表.doc
2022年度部门整体支出绩效自评表.doc
2022年度居家和社区养老服务改革试点工作配套资金及工作经费绩效自评报告.doc
2022年度困难群众生活救助绩效评价自评报告.doc
2022年度项目支出绩效自评表(居家和社区养老服务改革试点工作配套资金及工作经费).doc
2022年度项目支出绩效自评表(困难群众生活救助).doc
益阳市民政局2022年部门整体支出绩效自评报告.docx

扫一扫在手机打开当前页
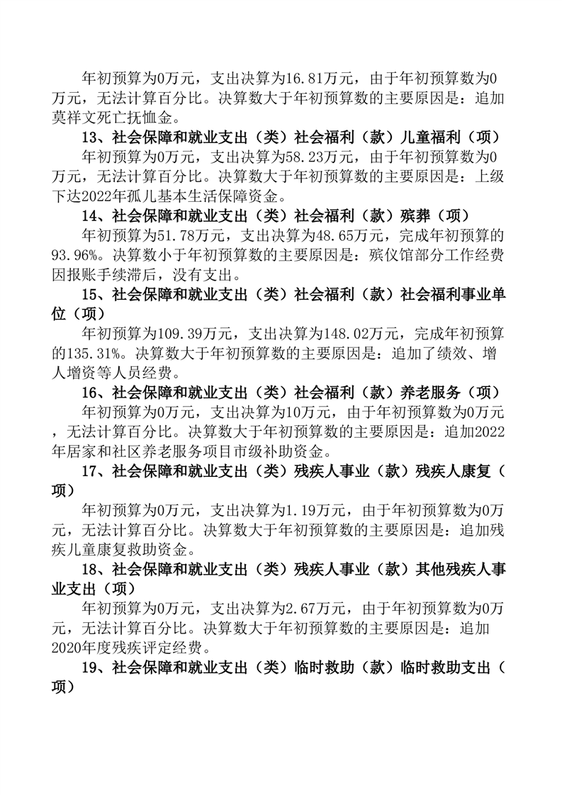
打印 关闭