当前位置:
首页
>
信息公开
>
财政信息
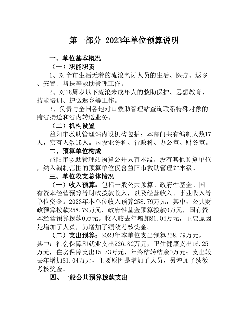
益阳市救助管理站2023年部门预算公开
发布时间:2023-02-07 17:39
作者:
来源:益阳市民政局
浏览次数:
字体:
【大】
【中】
【小】
602003 益阳市救助管理站部门预算公开表.xlsx
扫一扫在手机打开当前页
打印
关闭