长者关爱模式
返回标准模式
您好,欢迎光临益阳市工业和信息化局网站! 今天是:
简体版
|
繁体版
|
设为首页
|
加入收藏
|
打印
工业和信息化局
首页
信息公开
政务服务
互动交流
专题专栏
当前位置:
首页
>
财政信息
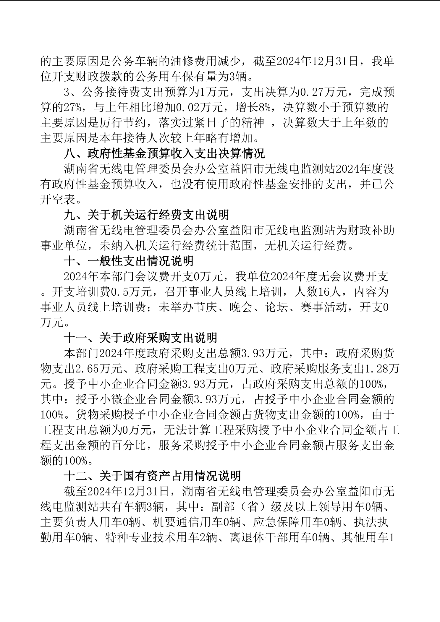
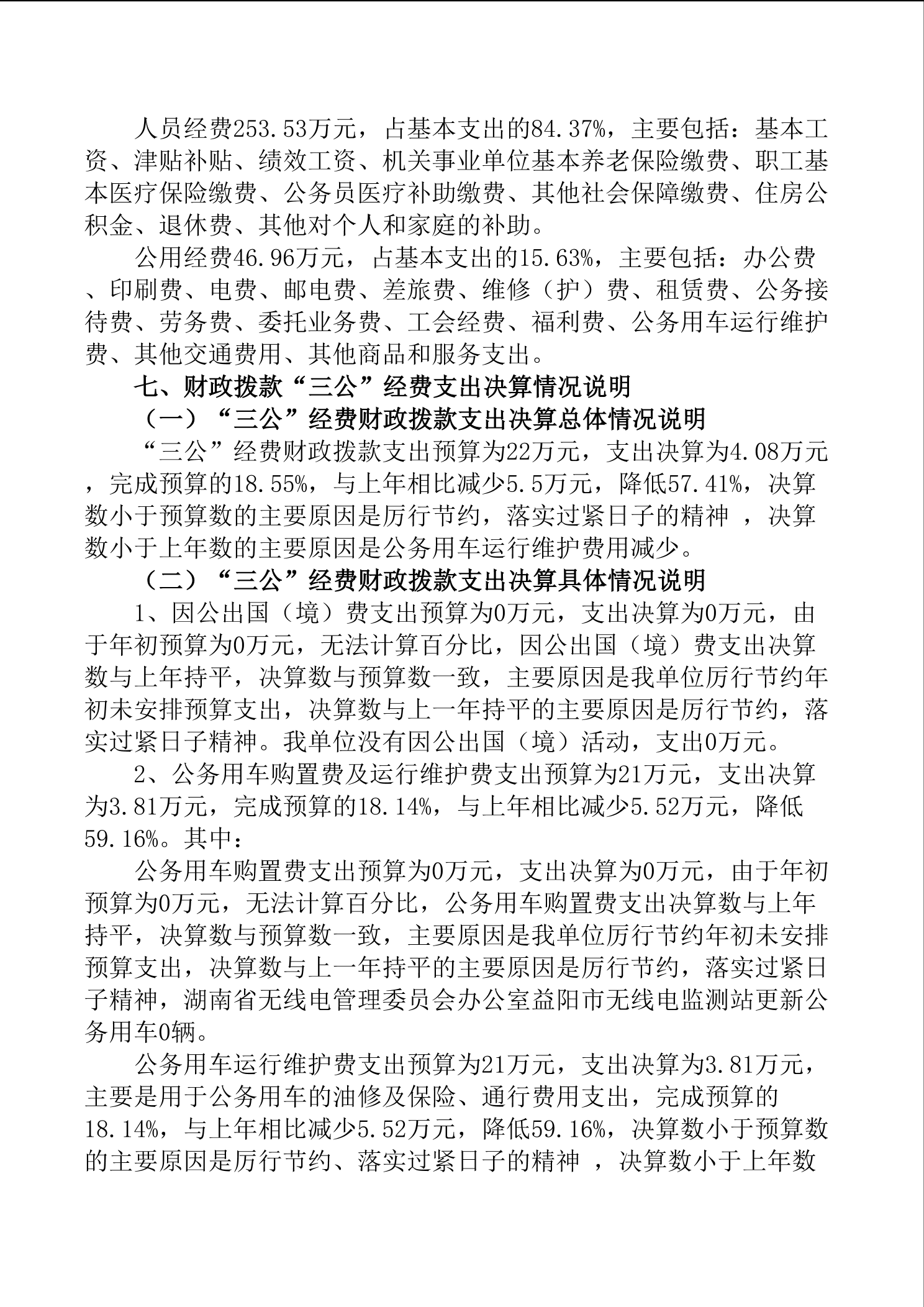
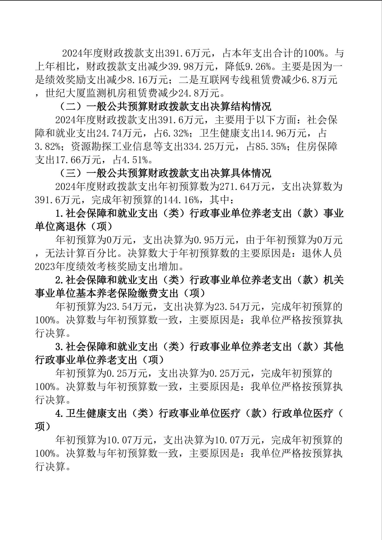
湖南省无线电管理委员会办公室益阳市无线电监测站2024年决算公开说明
来源:益阳市工业和信息化局
发布时间:2025-09-29 点击数:
作者:市无线电监测站
2024年度益阳市无线电监测站整体支出绩效自评报告.docx