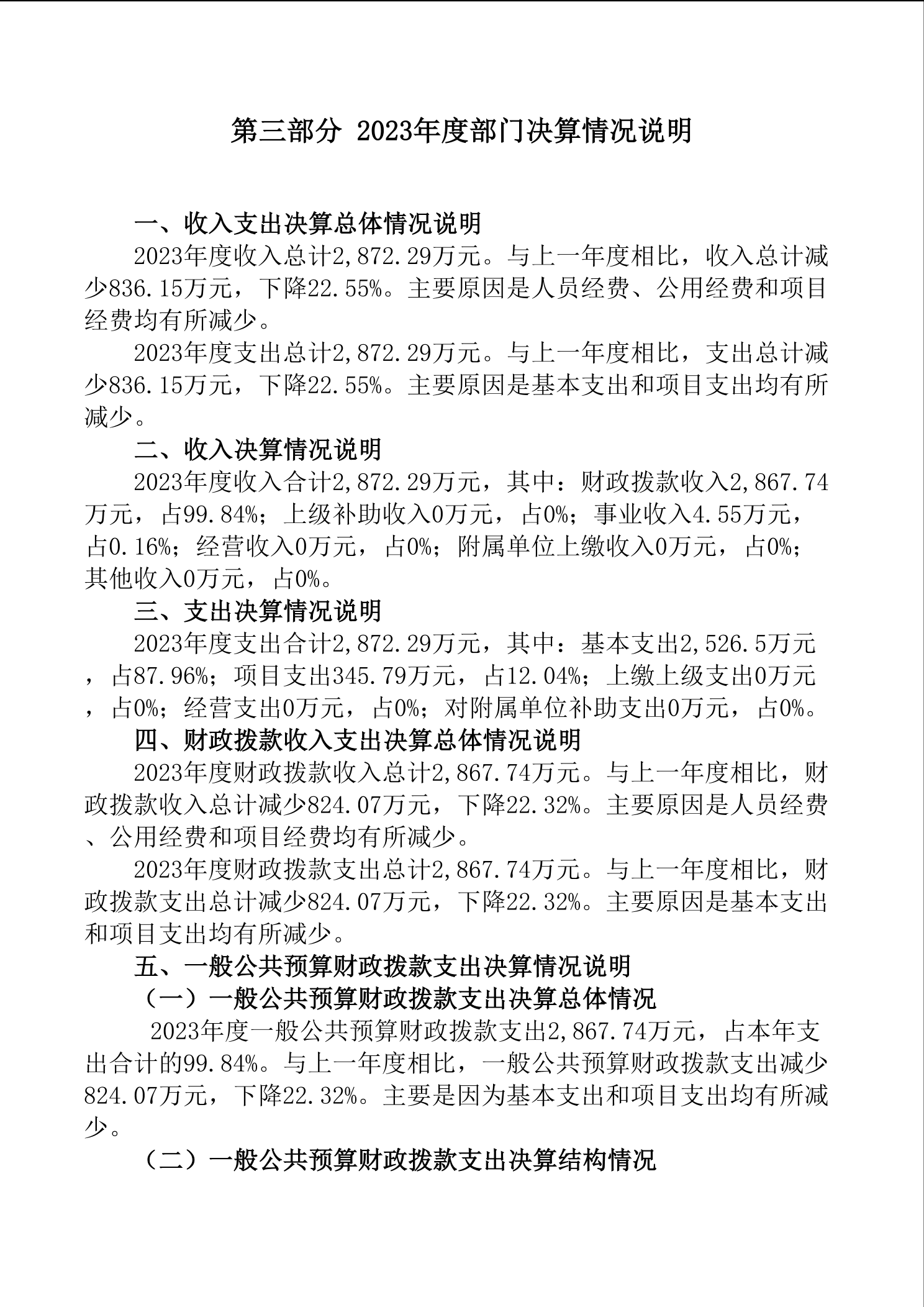
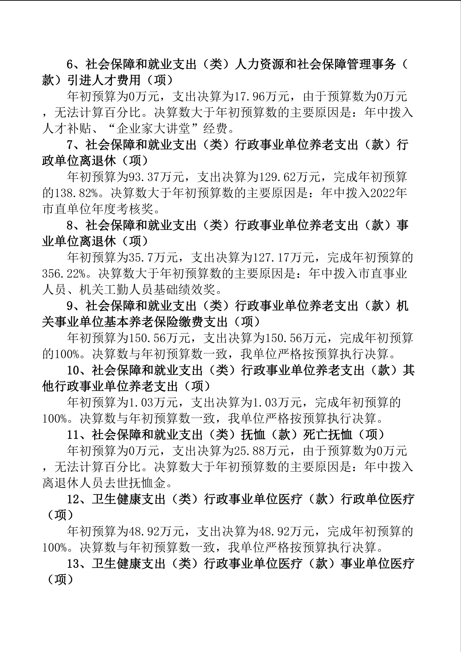
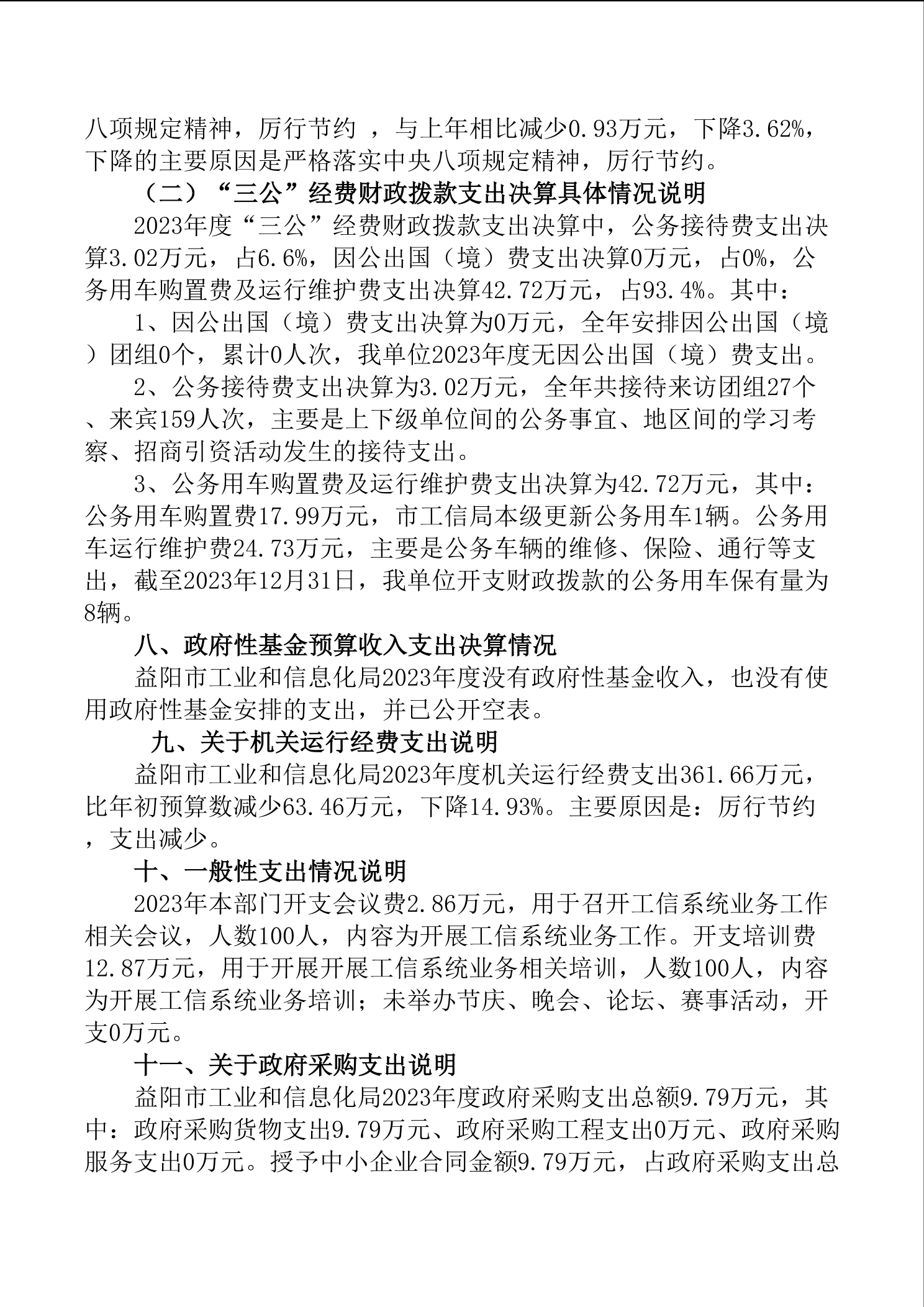
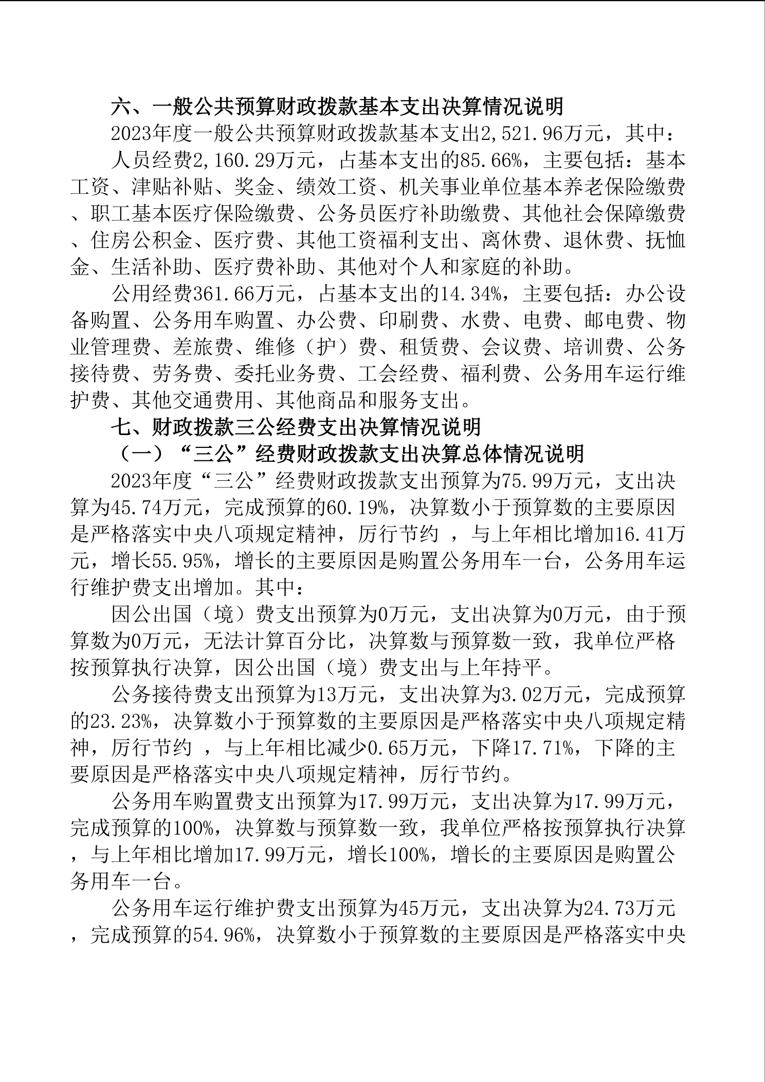
长者关爱模式
返回标准模式
您好,欢迎光临益阳市工业和信息化局网站! 今天是:
简体版
|
繁体版
|
设为首页
|
加入收藏
|
打印
工业和信息化局
首页
信息公开
政务服务
互动交流
专题专栏
当前位置:
首页
>
财政信息
益阳市工业和信息化局2023年决算公开说明
来源:益阳市工业和信息化局
发布时间:2024-09-27 点击数:
作者:办公室 匡雯
2023年度益阳市工业和信息化局整体支出绩效自评报告.docx
2023年度先进制造业高质量发展专项资金部门评价报告.doc