长者关爱模式
返回标准模式
您好,欢迎光临益阳市工业和信息化局网站! 今天是:
简体版
|
繁体版
|
设为首页
|
加入收藏
|
打印
工业和信息化局
首页
信息公开
政务服务
互动交流
专题专栏
当前位置:
首页
>
财政信息
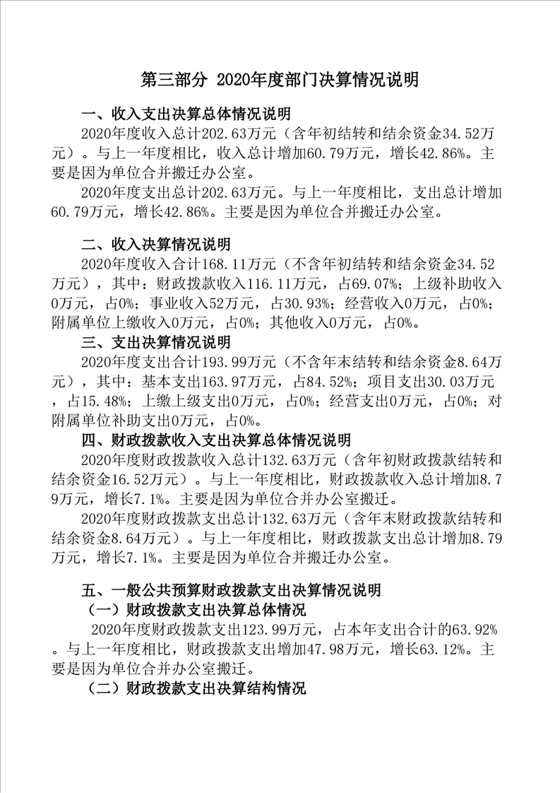
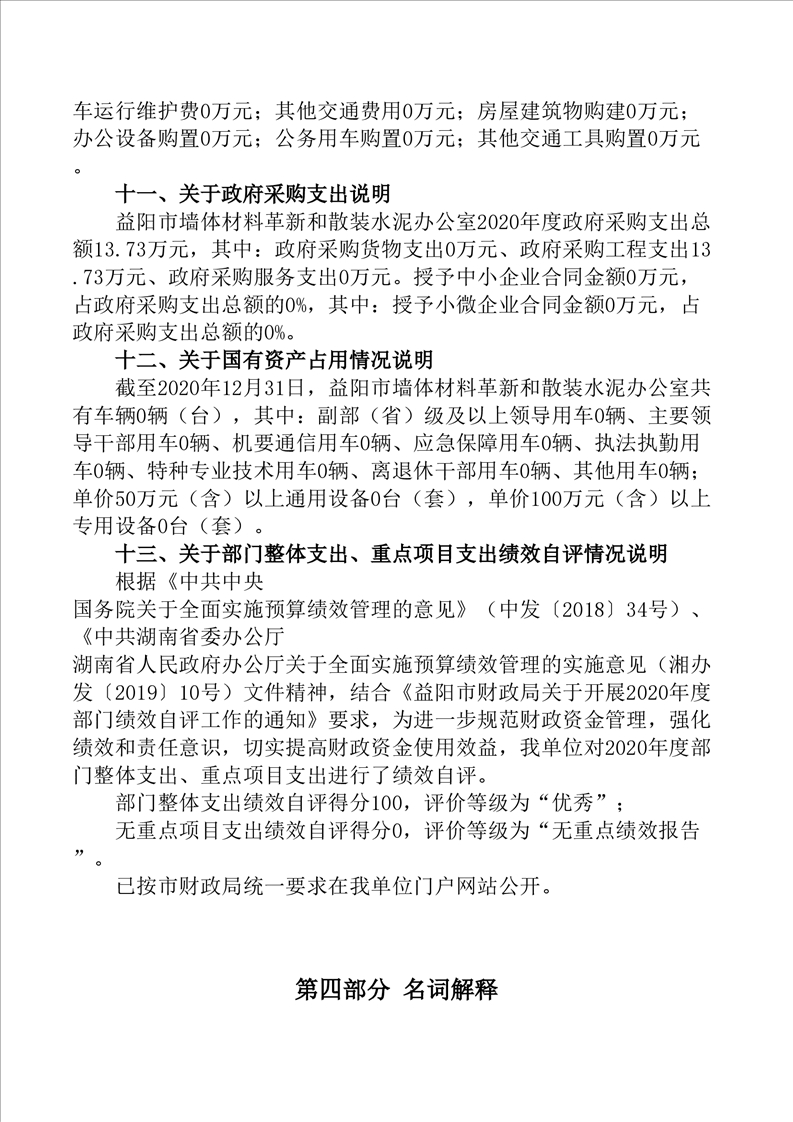
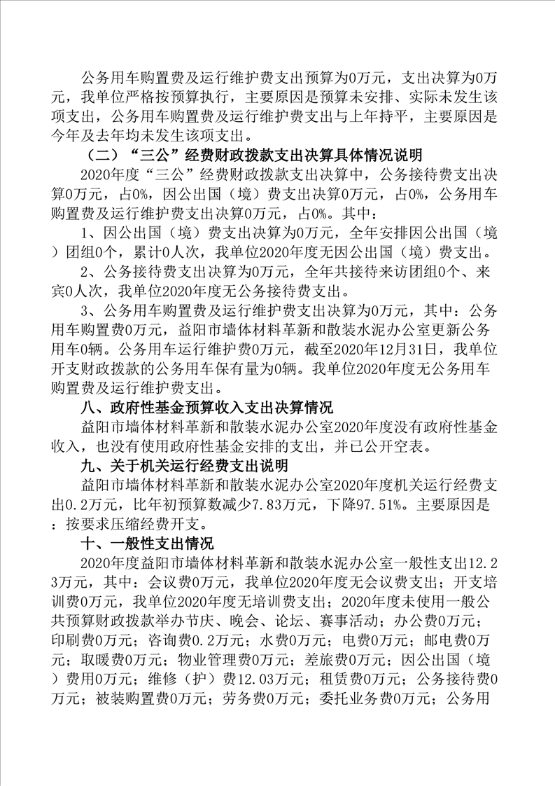
2020年度益阳市墙体材料革新和散装水泥办公室部门决算
来源:益阳市工业和信息化局
发布时间:2021-09-27 点击数:
作者:办公室 夏玲