30
2026-04
近日,资阳区机关事务服务中心利用全区召开干部任前廉政谈话会议的契机,集中发放...
- 资阳区:召开驾驶员安全教育暨一季度工作总结会2026-04-22
- 益阳高新区开展机关安全隐患排查暨孵化楼消防整改“回头看”2026-04-20
- 安化县开展4·15全民国家安全教育日 联合反恐防暴应急演练2026-04-15
- 南县:专项整治促规范 管理效能再提升2026-04-15
- 桃江县:召开公车平台驾驶员安全警示教育与技能培训会议2026-04-13
- 桃江县召开公务用车管理突出问题专项整治工作部署会2026-04-08
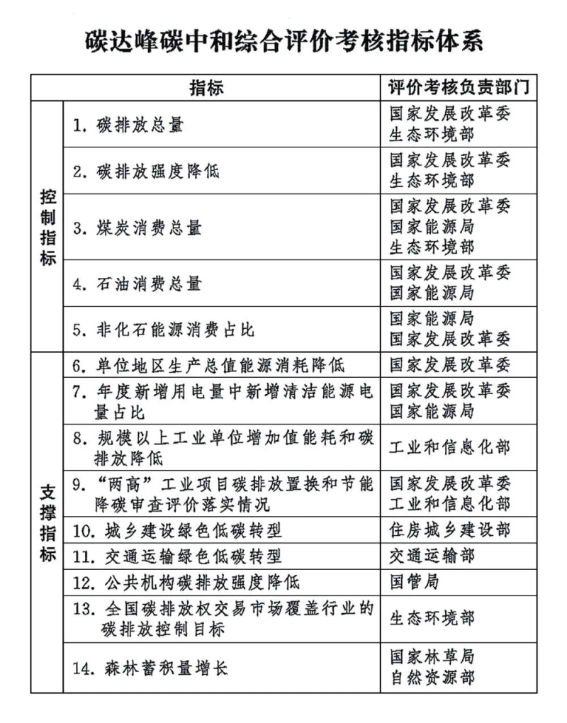
- 04.27 丨 中共中央办公厅 国务院办公厅印发《碳达峰碳中和综合评价考核办法》
- 03.11 丨 《湖南省公共机构节能管理办法》(全文)
- 11.25 丨 湖南省实施《机关事务管理条例》办法
- 06.27 丨 益阳市公务接待文件汇编目录
- 02.18 丨 《机关运行成本统计指南》国家标准发布
- 09.10 丨 【2024年国家网络安全宣传周】网络安全为人民,网络安全靠人民






















