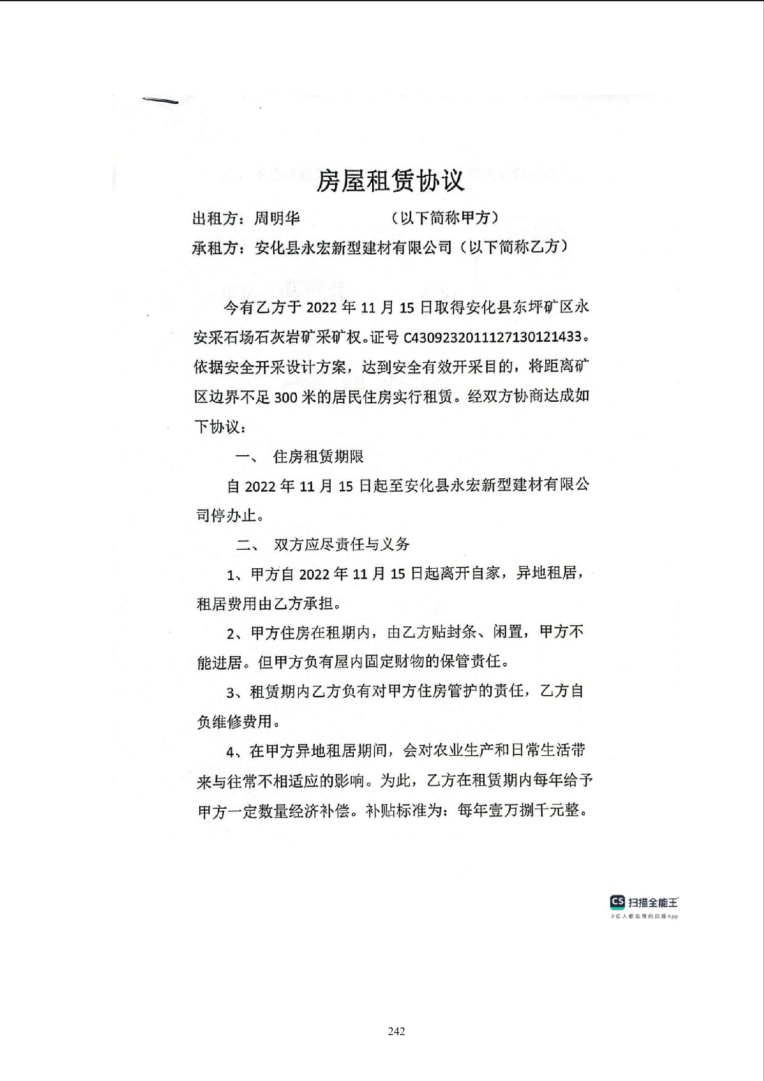
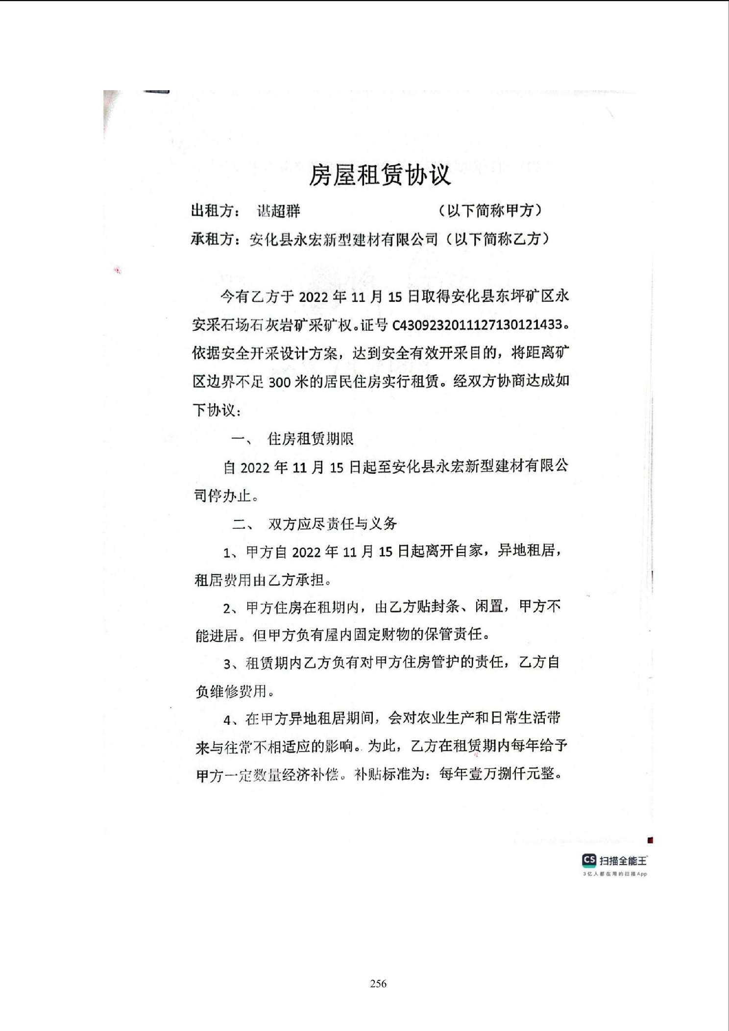
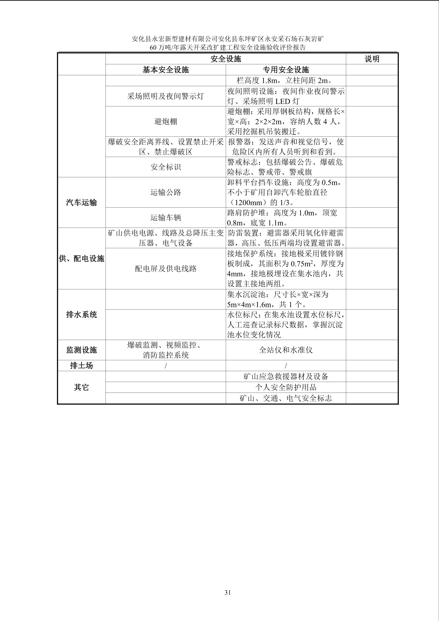
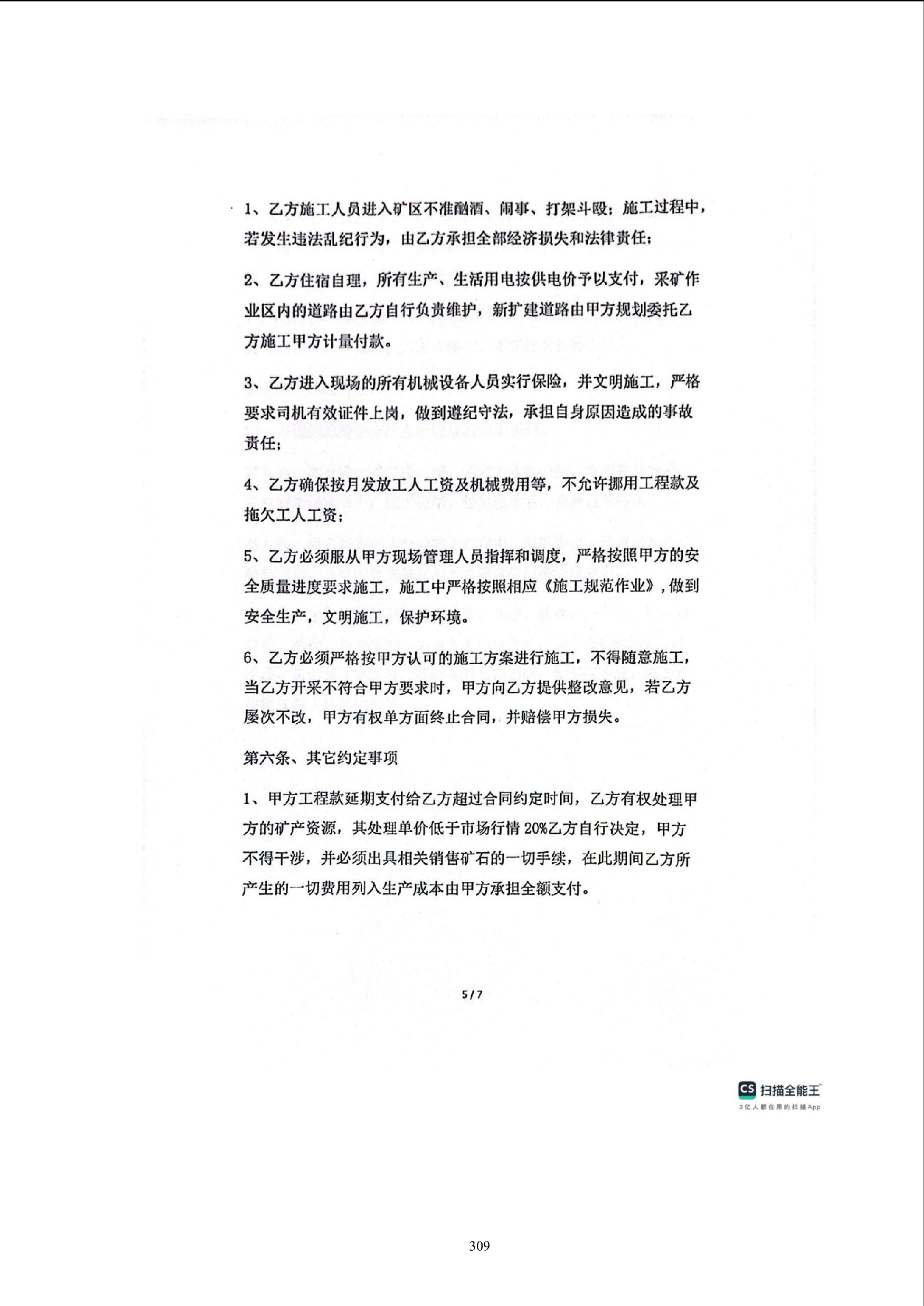
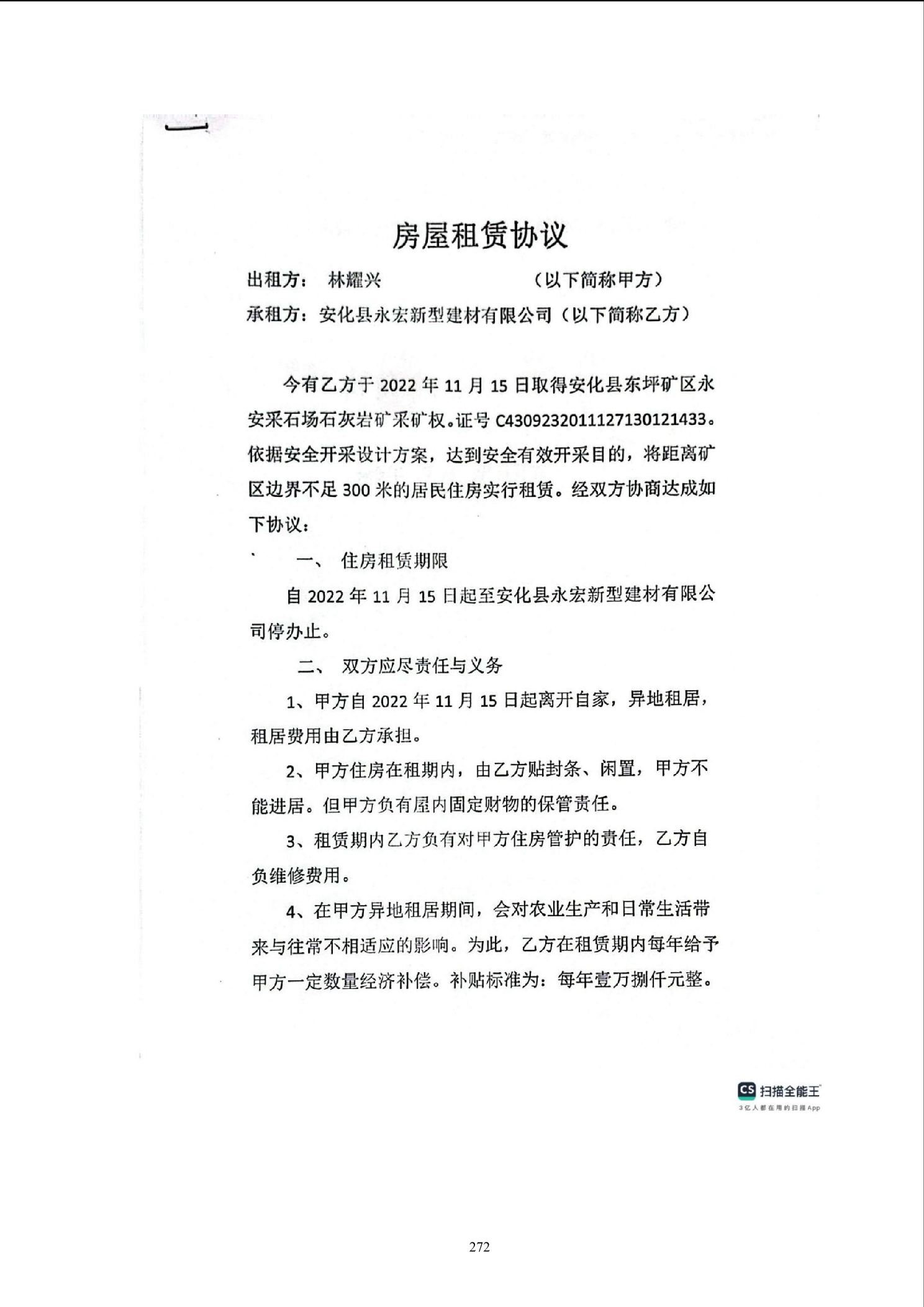
安化永安采石场露天开采改扩建工程安全设施验收评价报告
发布时间:2025-07-22 16:49 作者: 来源:益阳市应急管理局 浏览次数: 字体:【大】 【中】 【小】




































































































































































































































































































































































































































































































































































































































































































































































































































































































扫一扫在手机打开当前页